Например TDA7294

Форум РадиоКот • Просмотр темы - Входной узел частотомера
Форум РадиоКот
Здесь можно немножко помяукать :)

Текущее время: Сб дек 06, 2025 12:07:37

Часовой пояс: UTC + 3 часа


ПРЯМО СЕЙЧАС:



Начать новую тему Ответить на тему  [ Сообщений: 339 ]     ... , , , 12, , , ...  
Автор Сообщение
Не в сети
 Заголовок сообщения: Re: Входной узел частотомера
СообщениеДобавлено: Чт апр 08, 2021 17:42:11 
Родился

Зарегистрирован: Вт апр 28, 2020 14:36:43
Сообщений: 7
Рейтинг сообщения: 0
Какова нижняя рабочая частота?

Граничная частота НЧ по уровню -3Дб составляет 1.5кГц.
Если конденсаторы C1 и C2 увеличить до 22мкФ - граничная частота НЧ по уровню -3Дб составит 8Гц.


Вернуться наверх
 
Не в сети
 Заголовок сообщения: Re: Входной узел частотомера
СообщениеДобавлено: Чт апр 08, 2021 22:16:21 
Это не хвост, это антенна

Карма: 20
Рейтинг сообщений: 436
Зарегистрирован: Пн июн 12, 2017 13:29:46
Сообщений: 1428
Рейтинг сообщения: 0
То есть, входное сопротивление равно 900 Ом.


Вернуться наверх
 
Не в сети
 Заголовок сообщения: Re: Входной узел частотомера
СообщениеДобавлено: Пт апр 09, 2021 17:24:58 
Родился

Зарегистрирован: Вт апр 28, 2020 14:36:43
Сообщений: 7
Рейтинг сообщения: 0
входное сопротивление равно 900 Ом.

Вот это могу предложить - входное сопротивление не менее 50кОм.
Добавлен эмитерный повторитель.
Устроит?

Изображение


Вложения:
АЛЕКСИС1.jpg [64.32 KiB]
Скачиваний: 3398
Вернуться наверх
 
Не в сети
 Заголовок сообщения: Re: Входной узел частотомера
СообщениеДобавлено: Пт апр 09, 2021 18:24:38 
Это не хвост, это антенна

Карма: 20
Рейтинг сообщений: 436
Зарегистрирован: Пн июн 12, 2017 13:29:46
Сообщений: 1428
Рейтинг сообщения: 0
Я перепробовал кучу простых схем - все работают примерно одинаково плохо. Сложные схемы работают чуть лучше, но они сложные. Если эту схему превратить в активный пробник - думаю, было бы нормально (вот этот дополнительный повторитель и вынести). При измерении чистого синуса работает любая схема, при измерении простых меандров - тоже практически любая. А вот при измерении чёрти чего - все схемы одинаково плохо работают. Нужен регулятор порога, как в осциллографах. Я уже упоминал про это. Вообще мы не обсудили параметры сигнала, например, его вольтаж. Чуйка в 10 мВ была бы окей.


Вернуться наверх
 
Эиком - электронные компоненты и радиодетали
Не в сети
 Заголовок сообщения: Re: Входной узел частотомера
СообщениеДобавлено: Пт апр 09, 2021 21:19:49 
Друг Кота

Карма: 27
Рейтинг сообщений: 1283
Зарегистрирован: Ср фев 11, 2009 20:35:58
Сообщений: 7853
Рейтинг сообщения: 0
Цитата:
А вот при измерении чёрти чего

Частотомер и измерит чёрти чего.


Вернуться наверх
 
Не в сети
 Заголовок сообщения: Re: Входной узел частотомера
СообщениеДобавлено: Пт апр 09, 2021 21:34:17 
Это не хвост, это антенна

Карма: 20
Рейтинг сообщений: 436
Зарегистрирован: Пн июн 12, 2017 13:29:46
Сообщений: 1428
Рейтинг сообщения: 0
А должен измерить частоту. Хотя да, я же не оговорил периодичность сигнала, полагая, что это и так ясно. Да, сигнал периодичен обычно, если мы подразумеваем наличие у него частоты. Например, затухающие колебания. Тут есть какие варианты. Частотомер быстрый, время измерения меньше времени затухания. Но при этом частотомер должен мочь сформировать от максимума раскачки до минимума затухания, иначе действительно покажет чёрти что. Или, к примеру, имеем некие разнополярные импульсы и надо определить длительность импульса именно конкретной полярности. Ну мало ли. Приспичило вот.


Вернуться наверх
 
Не в сети
 Заголовок сообщения: Re: Входной узел частотомера
СообщениеДобавлено: Пт апр 09, 2021 22:08:16 
Друг Кота

Карма: 27
Рейтинг сообщений: 1283
Зарегистрирован: Ср фев 11, 2009 20:35:58
Сообщений: 7853
Рейтинг сообщения: 0
Цитата:
Приспичило вот.

Всё сам придумал ? Для измерения чёрти чего есть приборы чёрти какие. Задача частотамера измерить частоту полезного сигнала.


Вернуться наверх
 
Не в сети
 Заголовок сообщения: Re: Входной узел частотомера
СообщениеДобавлено: Сб апр 10, 2021 08:30:42 
Это не хвост, это антенна

Карма: 20
Рейтинг сообщений: 436
Зарегистрирован: Пн июн 12, 2017 13:29:46
Сообщений: 1428
Рейтинг сообщения: 0
Что за частотомер, который не умеет в импульсы? Ну вот к примеру, частотомер Ч3-56 умеет измерять чёрти что. Правильный частотомер.

PS: Ч3-54, конечно же!


Последний раз редактировалось oldbulb Сб апр 10, 2021 16:13:59, всего редактировалось 1 раз.

Вернуться наверх
 
Не в сети
 Заголовок сообщения: Re: Входной узел частотомера
СообщениеДобавлено: Сб апр 10, 2021 12:22:04 
Родился

Зарегистрирован: Вт апр 28, 2020 14:36:43
Сообщений: 7
Рейтинг сообщения: 0
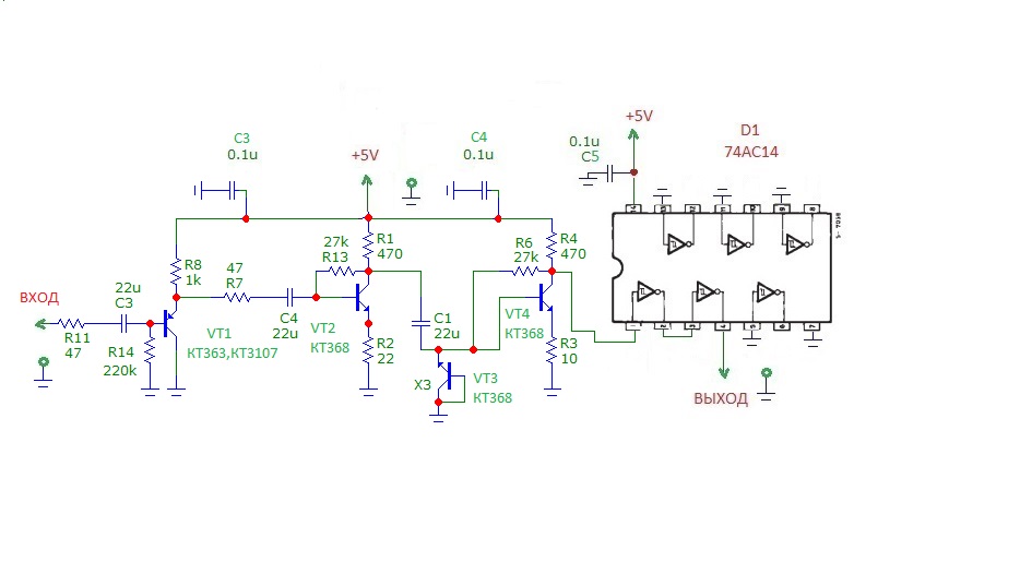
Вообще мы не обсудили параметры сигнала, например, его вольтаж. Чуйка в 10 мВ была бы окей.

Чувствительность на частоте 1кГц составляет 10mV, на частоте 100МГц - 40mV.
Максимальный входной сигнал - до 3V амплитуды.
Подправил схему,изменил нумерацию , и лучше все-таки формирователь сделать на СМД -элементах!


Изображение


Вложения:
АЛЕКСИС1.jpg [65.12 KiB]
Скачиваний: 3304
Вернуться наверх
 
Не в сети
 Заголовок сообщения: Re: Входной узел частотомера
СообщениеДобавлено: Вс апр 11, 2021 18:08:53 
Друг Кота

Карма: 6
Рейтинг сообщений: 303
Зарегистрирован: Вт авг 26, 2008 14:36:02
Сообщений: 5248
Откуда: москва
Рейтинг сообщения: 0
Хотел тут по совету одного кота вместо 368 купить и испытать BFG135, так охренел по цене в Москве магаз. на ш. Энтузиастов -250 руб. Поеду в Митино , там посмотрю.


Вернуться наверх
 
Не в сети
 Заголовок сообщения: Re: Входной узел частотомера
СообщениеДобавлено: Ср апр 14, 2021 23:55:39 
Вымогатель припоя
Аватар пользователя

Карма: 67
Рейтинг сообщений: 514
Зарегистрирован: Вс июл 21, 2013 16:24:58
Сообщений: 631
Откуда: Юг Руси.
Рейтинг сообщения: 0
сэм писал(а):
по совету одного кота вместо 368 купить и испытать BFG135,

BFG135 - эти, скорее, близки по параметрам к КТ610. И работают нормально при
относительно высоком токе коллектора (максимальный Кус у них там).
Примерный аналог КТ368 - SS9018.
А вообще - можно применить BFR93, только топологию продумать, чтоб
не возбудился.


Вернуться наверх
 
Не в сети
 Заголовок сообщения: Re: Входной узел частотомера
СообщениеДобавлено: Вс апр 18, 2021 17:04:54 
Друг Кота

Карма: 6
Рейтинг сообщений: 303
Зарегистрирован: Вт авг 26, 2008 14:36:02
Сообщений: 5248
Откуда: москва
Рейтинг сообщения: 0
КТ610-это по габаритам нормальный прибор, а BFG135-это по сравнению с ним фитюлька от часов.


Вернуться наверх
 
Не в сети
 Заголовок сообщения: Re: Входной узел частотомера
СообщениеДобавлено: Вс май 23, 2021 19:34:39 
Прорезались зубы

Зарегистрирован: Пт июл 03, 2020 22:09:02
Сообщений: 213
Рейтинг сообщения: 0
Добрый день! Надеюсь - в эту тему написать будет правильно.

Купил частотомер PLJ-0802 (заявленный диапазон от 1 МГц до 1.2 ГГц). У него две неприятных особенности.
1. При питании от 9 в изображение на LCD блекнет и почти исчезает через минуту работы. При 12 в питания - нормально держится.
2. На частотах где-то до 20 МГц измеряет черти-что. Сделал rклассическую емкостную трехточку с кварцем на 8.000 к Гц. Измеряю - а там и 20 с копейками МГц показывает и 30 тоже с копейками. Не понимаю - это же не гармоники, а какие-то левые частоты.

Ну самодейльный генератор сигналов на AD9850 вообще непонятно что выдает. Больше всего - 72 MГц от blue pill.
С ГС - ладно, там правда есть другие частоты. Но в трехточке?

Вопрос. КТО НИБУДЬ ПОЛЬЗОВАЛСЯ ЭТИМ ЧАСТОТОМЕРОМ? Как им нормально измерять, что на входе добавить? Нужен ли формирователь прямоугольника? Мяукните если есть хоть у кого-то положительные результаты. И как черноту букв отрегулировать на 9 в.

8 МГц удается измерить, но нужно хорошо подогнать расстояние от антенны прибора до трехточки. С ГС начинает хоть иногда выдавать правильную частоту где-то больше 20 МГц. А вот 433 МГц с брелка измеряет нормально.


Вернуться наверх
 
Не в сети
 Заголовок сообщения: Re: Входной узел частотомера
СообщениеДобавлено: Пн май 24, 2021 11:48:20 
Друг Кота

Карма: 27
Рейтинг сообщений: 1283
Зарегистрирован: Ср фев 11, 2009 20:35:58
Сообщений: 7853
Рейтинг сообщения: 0
Цитата:
433 МГц с брелка измеряет нормально.

А не должен. Там модулированная частота.


Вернуться наверх
 
Не в сети
 Заголовок сообщения: Re: Входной узел частотомера
СообщениеДобавлено: Пн май 24, 2021 15:45:50 
Прорезались зубы

Зарегистрирован: Пт июл 03, 2020 22:09:02
Сообщений: 213
Рейтинг сообщения: 0
Я не точно написал. Мерил 433 МГц я не с покупного брелка а с самодельного устройства, состоящего из маленького излучателя на 433 МГц и attiny 13 для модуляции. Модуляция там тупая - есть несущая или нет. Так вот именно 433 MГц появляtтся если сделать только несущую достаточно долго (ну то есть технически выставить частоту модуляции, допустим 0.1 Гц). Так что замечание верное. Но увы, к ответу на вопрос о частотомере оно не приближает...


Вернуться наверх
 
Не в сети
 Заголовок сообщения: Re: Входной узел частотомера
СообщениеДобавлено: Пн май 24, 2021 18:53:07 
Это не хвост, это антенна

Карма: 20
Рейтинг сообщений: 436
Зарегистрирован: Пн июн 12, 2017 13:29:46
Сообщений: 1428
Рейтинг сообщения: 0
Нормально отрабатывает всё, что полагается по описанию. Дёшево, но сердито. На входе непонятный формирователь, поэтому при измерении частот низкочастотных гетеродинов всегда использую простейший внешний повторитель-формирователь JFET+BJT.
На 9 вольт работает нормально, если не влуплять ему полную яркость - использовал "на пленэре" для замера частот приёма радивы аналоговой на КВ-ДВ-СВ-УКВ. Всегда использовал первую или вторую ступень яркости. Индикатор жрёт, как не в себя на полной яркости и срёт помехами на несколько метров.
Рекомендую не полагаться на автоматику, а переключать входы сообразно измеряемой частоте - многие в обзорах отмечали нечёткость автоматического переключения.
Чувствительность на "очень высоких" у него достаточно низкая, конечно, излучение рации он ловит "с гвоздя", а вот сигнал менее 250 мВ может и не взять.


Вернуться наверх
 
Не в сети
 Заголовок сообщения: Re: Входной узел частотомера
СообщениеДобавлено: Вт окт 19, 2021 11:33:30 
Открыл глаза

Зарегистрирован: Сб июн 11, 2016 20:54:49
Сообщений: 74
Рейтинг сообщения: 0
Макеевский LCF -метр сдох из-за проца - плавают показания. Заказал на АЛИ, КИТ - CZB6721960. Нет полной схемы монтажа, инет отсылает к продаванам. Есть ли где обсуждение этого прибора?


Вернуться наверх
 
Не в сети
 Заголовок сообщения: Re: Входной узел частотомера
СообщениеДобавлено: Вс мар 27, 2022 21:23:18 
Мудрый кот
Аватар пользователя

Карма: -28
Рейтинг сообщений: -25
Зарегистрирован: Вс май 26, 2019 14:38:18
Сообщений: 1791
Откуда: Сибирь
Рейтинг сообщения: 0
смотрел схемы других частотомеров. Входной каскад на транзисторе примерно одинаков во всех схемах.

Входные каскады на транзисторах разные бывают. Но по приведенной схеме входное сопротивлении будет крайне низким.


Вернуться наверх
 
Не в сети
 Заголовок сообщения: Re: Входной узел частотомера
СообщениеДобавлено: Пн мар 28, 2022 08:11:14 
Открыл глаза

Карма: 4
Рейтинг сообщений: 14
Зарегистрирован: Вс июл 06, 2014 06:46:46
Сообщений: 70
Рейтинг сообщения: 0
Но по приведенной схеме входное сопротивлении будет крайне низким.


Совсем не низкое - 150k точно будет


Вернуться наверх
 
Не в сети
 Заголовок сообщения: Re: Входной узел частотомера
СообщениеДобавлено: Пн мар 28, 2022 08:23:57 
Собутыльник Кота

Карма: 14
Рейтинг сообщений: 472
Зарегистрирован: Вс фев 02, 2020 09:12:37
Сообщений: 2804
Рейтинг сообщения: 0
частотомер - не осциллограф, ему входного и 10К хватит....просто надо знать куда и как его подключить


Вернуться наверх
 
Показать сообщения за:  Сортировать по:  Вернуться наверх
Начать новую тему Ответить на тему  [ Сообщений: 339 ]     ... , , , 12, , , ...  

Часовой пояс: UTC + 3 часа


Кто сейчас на форуме

Сейчас этот форум просматривают: нет зарегистрированных пользователей и гости: 24


Вы не можете начинать темы
Вы не можете отвечать на сообщения
Вы не можете редактировать свои сообщения
Вы не можете удалять свои сообщения
Вы не можете добавлять вложения

Найти:
Перейти:  


Powered by phpBB © 2000, 2002, 2005, 2007 phpBB Group
Русская поддержка phpBB
Extended by Karma MOD © 2007—2012 m157y
Extended by Topic Tags MOD © 2012 m157y