Например TDA7294

Форум РадиоКот • Просмотр темы - Входной узел частотомера
Форум РадиоКот
Здесь можно немножко помяукать :)

Текущее время: Вт окт 14, 2025 15:32:26

Часовой пояс: UTC + 3 часа


ПРЯМО СЕЙЧАС:



Начать новую тему Ответить на тему  [ Сообщений: 339 ]     ... , , , 11, , , ...  
Автор Сообщение
Не в сети
 Заголовок сообщения: Re: Входной узел частотомера
СообщениеДобавлено: Пт мар 06, 2020 01:52:02 
Открыл глаза
Аватар пользователя

Зарегистрирован: Вс фев 16, 2020 15:06:47
Сообщений: 51
Рейтинг сообщения: 1
Активный щуп – усилитель на микросхеме NE592
Частотный диапазон 20Hz – 20MHz;
Чувствительность Urms=35mV , Up=50mV;
Коэффициент усиления Кус=50 – 400;
Вход закрытый для постоянного тока, Uin max < 5Vр;
Входной импеданс Rin=3.3k , Cin=2pF;
Выходной импеданс Rout=50 Om , Cout=20pF;
Выходное напряжение Uout max=2Vp, Rнагр>2k;
Напряжение питания номинальное 12V;
Ток потребления не более 24mA;

Особенности - выходная цепь щупа – усилителя изготовлена из сверхминиатюрного радиочастотного коаксиального кабеля марки РК50 -1 с диаметром оболочки 2мм, длинной 400мм и разъёмом BNC на конце.

Активный щуп – усилитель предназначен для усиления входных сигналов частотомера, осциллографа и ВЧ вольтметра, без претензий на класс точности.

Изображение
Изображение
Изображение

Выходной сигнал активного щупа - усилителя с триггером Шмитта в нагрузке. Видны помехи в моменты переключения триггера.

Изображение


Вернуться наверх
 
Не в сети
 Заголовок сообщения: Re: Входной узел частотомера
СообщениеДобавлено: Ср мар 11, 2020 21:37:34 
Открыл глаза
Аватар пользователя

Зарегистрирован: Вс фев 16, 2020 15:06:47
Сообщений: 51
Рейтинг сообщения: 0
«Не пора ли, друзья мои, нам замахнуться на Вильяма, понимаете, нашего Шекспира?»
Я имею ввиду джиттер – фазовый шум или случайную девиацию основной частоты, получаемый в результате дискретизации аналогового сигнала в усилителе – формирователе частотомера.
Как известно, погрешность частотмера состоит из двух составляющих:
А) Погрешность дескретизации;
Б) Погрешность цифровой части.
В режиме проверки усилителя формирователя и частотомера в целом от высокоточного генератора сигнала, джиттер может вообще не проявляться, а в режиме реальных измерений – появляться и тем самым снижать точность измерений.
Выглядит джиттер, как дрожание фронтов сформированного сигнала перед счетчиком и проявляется как хаотические изменения нескольких младших разрядов на индикаторе.
На первый взгляд, образование джиттера – это случайный процесс, но при более пристальном изучении обнаруживаются корреляции:
А) Корреляция с формой сигнала;
Б) Корреляция с частотой сигнала;
В) Корреляция с присутствием тех или иных помех;
Г) Корреляция с линейностью усилителя;
Д) Корреляция с методом дискретизации и аппаратурой.
Задача снизить погрешность дискретизации до уровня погрешности цифровой части.
Как это сделать? Кто в курсе, поясните. Будьте добры!


Вернуться наверх
 
Не в сети
 Заголовок сообщения: Re: Входной узел частотомера
СообщениеДобавлено: Пт мар 13, 2020 13:45:18 
Открыл глаза
Аватар пользователя

Зарегистрирован: Вс фев 16, 2020 15:06:47
Сообщений: 51
Рейтинг сообщения: 1
Посмотрим на внутренности мультиметра TES 2712 на чипе UM7108F.

Изображение

Критически важные характеристики сигнала на счетном входе чипа UM7108F.
Минимальное напряжение входного сигнала должно превышать на 1V потенциал земли.
Максимальное напряжение сигнала - на 1V меньше напряжения батареи +9V.

Изображение

Собственно входной формирователь мультиметра TES 2712 на микросхеме 74НС14D.

Изображение

Изображение

Вид на входные клеммы, через которые и измеряется частота входного сигнала.

Изображение

Вид на клеммы с обратной стороны. Длинна дорожки от клеммы до входа формирователя на 74НС14D примерно 120мм. От выхода 74НС14D до счетного входа чипа UM7108F примерно 100мм.

Изображение


Вернуться наверх
 
Не в сети
 Заголовок сообщения: Re: Входной узел частотомера
СообщениеДобавлено: Вс мар 15, 2020 16:11:45 
Открыл глаза
Аватар пользователя

Зарегистрирован: Вс фев 16, 2020 15:06:47
Сообщений: 51
Рейтинг сообщения: 1
Симуляция работы входного формирователя частотомера, детища тайваньских инженеров, в Multisim показала «неприличный» джиттер и низкую чувствительность на ВЧ.

На основе предыдущих наработок, была произведена лёгкая оптимизация формирователя по критериям «джиттер» и «чувствительность». В результате реальная чувствительность повысилась в 2 раза, а джиттер снизился ниже погрешности цифровой части ( +/- 1 в последнем знаке на дисплее ).

Изображение

«Чтоб в страданьях облегчения была» В.Высоцкий

Для оценки характеристик частотомера TES 2712 с новым формирователем пришлось изготовить многофункциональный генератор тестовых сигналов (МГТС).

Так теперь появилась возможность контролировать точность установки частоты кварцевых генераторов (КГ).
Для КГ фирмы Harmony Electronics Cor., марки DOC – 20NA 19.000MHz измеренная точность установки частоты составила 42 ppm. Из технических характеристик этого генератора: Freq. Tolerance = 50 ppm.

Изображение

В составе МГТС имеется генератор на микросхеме КР531ГГ1 для проверки кварцевых резонаторов (КР) .
Так КР фирмы СALTRON 10.700Mhz после подстройки частоты последовательным конденсатором `ёмкостью 12 pF показал точность установки 37 ppm.

Изображение


Вернуться наверх
 
Эиком - электронные компоненты и радиодетали
Не в сети
 Заголовок сообщения: Re: Входной узел частотомера
СообщениеДобавлено: Пт мар 20, 2020 01:47:49 
Открыл глаза
Аватар пользователя

Зарегистрирован: Вс фев 16, 2020 15:06:47
Сообщений: 51
Рейтинг сообщения: 1
Переходник с BNC на вилку достаточно универсален.

Можно подключать даже щупы от осцилографа через тройники и ВЧ кабели с полной экранировкой, исключающие влияние на объект исследования.

Изображение

Полосовой керамический фильтр фирмы MURATA SFELF10M7GA00-B0 с центром полосы на частоте 10.7 MHz преобразует меандр в синус.
Выходное напряжение после фильтра на нагрузке 51 Ом Urms = 30mV.


Изображение


Вернуться наверх
 
Не в сети
 Заголовок сообщения: Re: Входной узел частотомера
СообщениеДобавлено: Пт мар 27, 2020 16:06:10 
Открыл глаза
Аватар пользователя

Зарегистрирован: Вс фев 16, 2020 15:06:47
Сообщений: 51
Рейтинг сообщения: 1
Забыл в прошлый раз опубликовать осциллограмму преобразования меандра в синус с помощью полосового фильтра на 10,7MHz. Коэффициент передачи такого пассивного преобразователя около 0,5.
Изображение

Удобный щуп для измерения частот в CMOS/TTL цепях. Высокое входное сопротивление, малая входная ёмкость и достаточная чувствительность для регистрации частот на выходе логических элементов с минимальным питанием (Supply Power +1,5… + 1,8V). Т.к. логические элементы самого щупа входят в активный режим кратковременно, только в момент переключений, отутствует необходимость в экранировании, при высокой помехозащищённости.

Изображение

Изображение

Измерение частоты генератора (3,07KHz) у внутрисхемного ESR-пробника с автономным питанием +1.2V.

Изображение


Вернуться наверх
 
Не в сети
 Заголовок сообщения: Re: Входной узел частотомера
СообщениеДобавлено: Вс май 31, 2020 20:05:17 
Прорезались зубы

Карма: 1
Рейтинг сообщений: 122
Зарегистрирован: Ср май 20, 2020 08:49:51
Сообщений: 238
Рейтинг сообщения: 0
А как такой входной?


Вложения:
Входной.gif [13.57 KiB]
Скачиваний: 894
Вернуться наверх
 
Не в сети
 Заголовок сообщения: Re: Входной узел частотомера
СообщениеДобавлено: Пн июн 01, 2020 00:06:00 
Собутыльник Кота

Карма: 14
Рейтинг сообщений: 472
Зарегистрирован: Вс фев 02, 2020 09:12:37
Сообщений: 2804
Рейтинг сообщения: 0
Под какие-то задачи может подойти (вы же не пишите, что от него хотите).....Основа схемы из "В помощь радиолюбителю" №99...
Повторитель на КП303 валит чувствительность после десятка МГц (когда изобретал до 50 МГц, то мне такой не понравился)....Хотя вход у ЦШ-01 работал очень неплохо.
Схем много, и все они в каких-то пределах работают...)))


Вернуться наверх
 
Не в сети
 Заголовок сообщения: Re: Входной узел частотомера
СообщениеДобавлено: Пн июн 01, 2020 05:50:26 
Вымогатель припоя

Карма: 5
Рейтинг сообщений: 54
Зарегистрирован: Чт мар 22, 2012 22:02:42
Сообщений: 528
Откуда: Воронеж.
Рейтинг сообщения: 0
СНГ, Вы же не пИшете, что от него хотите.


Вернуться наверх
 
Не в сети
 Заголовок сообщения: Re: Входной узел частотомера
СообщениеДобавлено: Пн июн 01, 2020 12:30:24 
Прорезались зубы

Карма: 1
Рейтинг сообщений: 122
Зарегистрирован: Ср май 20, 2020 08:49:51
Сообщений: 238
Рейтинг сообщения: 0
1en2, благодарю за информацию по 10 МГц у КП303, думал, с общим стоком больше выдаст.
Попросил знакомый нарисовать что-нибудь попроще для школьного радиокружка. Он сам учитель физики, поэтому иногда обращается за советом. Я со статьёй Овечкина не знаком, поскольку ВРЛ практически не читал. В ж. Радио он что-то печатал. Плагиатством не занимаюсь, так уж совпало. Но и автор статьи ― не создатель этого схемного решения. Это классика с расчётом режимов элементов под конкретный случай. Полевой из класса VHF с паразитными ёмкостями в сотые пФ, плюс грамотный монтаж, надеюсь, исправит положение. Если получат 30…40 МГц, то будет достаточно. Там у него в школе осциллографы советские и выше этих частот на выходе ТШ уже не разглядят. И ГСС того же порядка.
Если есть предложения - рад увидеть.


Вернуться наверх
 
Не в сети
 Заголовок сообщения: Re: Входной узел частотомера
СообщениеДобавлено: Чт дек 31, 2020 23:43:49 
Первый раз сказал Мяу!

Карма: 2
Рейтинг сообщений: 4
Зарегистрирован: Вт сен 01, 2015 09:54:48
Сообщений: 39
Рейтинг сообщения: 0
Всех с новым годом!
Здоровья и успехов!


Вернуться наверх
 
Не в сети
 Заголовок сообщения: Re: Входной узел частотомера
СообщениеДобавлено: Вс янв 24, 2021 12:45:52 
Опытный кот
Аватар пользователя

Карма: 18
Рейтинг сообщений: 44
Зарегистрирован: Чт апр 12, 2012 07:19:59
Сообщений: 870
Откуда: Тюмень
Рейтинг сообщения: 0
Доброго времени суток, хотел собрать частотомер, но потом вспомнил, что на моём старом мультиметре он уже есть(Victor VC9808+, по паспорту до 10MHz, по факту замерил до 18MHz), по принципу "нафига козе баян", появилась мысль сделать приставку делитель-формирователь для него, чтобы измерять более высокие частоты, и тут задумался как должно быть:
вх. сигнал - формирователь - делитель - мультиметр или наоборот: вх. сигнал - делитель - формирователь - мультиметр, или от формирователя вообще можно отказаться, сразу вх. сигнал подавать на делитель, а с него в мультиметр?


Вернуться наверх
 
Не в сети
 Заголовок сообщения: Re: Входной узел частотомера
СообщениеДобавлено: Вс янв 24, 2021 13:16:23 
Друг Кота

Карма: 27
Рейтинг сообщений: 1283
Зарегистрирован: Ср фев 11, 2009 20:35:58
Сообщений: 7853
Рейтинг сообщения: 0
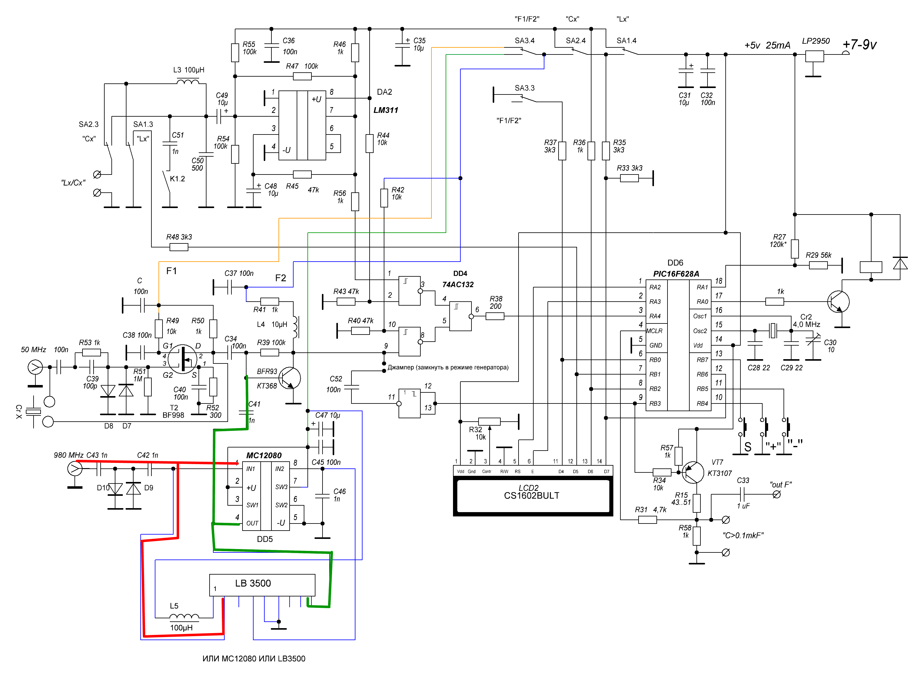
Вот так я включил МС12080 в частотомер Буевского. Чутьё отличное.


Вложения:
FCL.GIF [148.18 KiB]
Скачиваний: 722
Вернуться наверх
 
Не в сети
 Заголовок сообщения: Re: Входной узел частотомера
СообщениеДобавлено: Пн янв 25, 2021 09:25:29 
Опытный кот
Аватар пользователя

Карма: 18
Рейтинг сообщений: 44
Зарегистрирован: Чт апр 12, 2012 07:19:59
Сообщений: 870
Откуда: Тюмень
Рейтинг сообщения: 0
Понято, т.е сначала идёт делитель(а без делителя измеряет только до 50 MHz, сделано отдельным входом), потом триггер и после подаём на частотомер. Только не совсем понял зачем сигнал одновременно подавать и на MС12080 и на LB3500, они запараллелены :dont_know:


Вернуться наверх
 
Не в сети
 Заголовок сообщения: Re: Входной узел частотомера
СообщениеДобавлено: Пн янв 25, 2021 09:29:31 
Друг Кота

Карма: 27
Рейтинг сообщений: 1283
Зарегистрирован: Ср фев 11, 2009 20:35:58
Сообщений: 7853
Рейтинг сообщения: 0
Не одновременно. Или или.


Вернуться наверх
 
Не в сети
 Заголовок сообщения: Re: Входной узел частотомера
СообщениеДобавлено: Пн янв 25, 2021 09:58:08 
Опытный кот
Аватар пользователя

Карма: 18
Рейтинг сообщений: 44
Зарегистрирован: Чт апр 12, 2012 07:19:59
Сообщений: 870
Откуда: Тюмень
Рейтинг сообщения: 0
Не одновременно. Или или.

Ну вот же(красным вход, зеленым - выход). Где тут или? Не допру логику работы :facepalm:


Вложения:
FCL_1.png [121.46 KiB]
Скачиваний: 494
Вернуться наверх
 
Не в сети
 Заголовок сообщения: Re: Входной узел частотомера
СообщениеДобавлено: Пн янв 25, 2021 12:50:25 
Друг Кота

Карма: 27
Рейтинг сообщений: 1283
Зарегистрирован: Ср фев 11, 2009 20:35:58
Сообщений: 7853
Рейтинг сообщения: 0
Что там доперать? Какую впаяешь , та и будет работать.


Вернуться наверх
 
Не в сети
 Заголовок сообщения: Re: Входной узел частотомера
СообщениеДобавлено: Пн янв 25, 2021 13:29:29 
Опытный кот
Аватар пользователя

Карма: 18
Рейтинг сообщений: 44
Зарегистрирован: Чт апр 12, 2012 07:19:59
Сообщений: 870
Откуда: Тюмень
Рейтинг сообщения: 0
Что там доперать? Какую впаяешь , та и будет работать.

А, понял теперь, я думал они две одновременно работают :solder:


Вернуться наверх
 
Не в сети
 Заголовок сообщения: Re: Входной узел частотомера
СообщениеДобавлено: Вс мар 07, 2021 09:43:21 
Родился

Зарегистрирован: Вт апр 28, 2020 14:36:43
Сообщений: 7
Рейтинг сообщения: 0
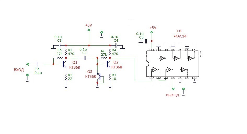
Радиолюбители хотят простые схемы формирователей - держите!
Работает до 100Мгц и высокая чувствительность!
Вложение:
АЛЕКСИС.jpg [49.81 KiB]
Скачиваний: 4115

Изображение


Вернуться наверх
 
Не в сети
 Заголовок сообщения: Re: Входной узел частотомера
СообщениеДобавлено: Ср апр 07, 2021 22:38:02 
Это не хвост, это антенна

Карма: 20
Рейтинг сообщений: 436
Зарегистрирован: Пн июн 12, 2017 13:29:46
Сообщений: 1419
Рейтинг сообщения: 0
Входное сопротивление - пара килоом, маловато будет. Какова нижняя рабочая частота?


Вернуться наверх
 
Показать сообщения за:  Сортировать по:  Вернуться наверх
Начать новую тему Ответить на тему  [ Сообщений: 339 ]     ... , , , 11, , , ...  

Часовой пояс: UTC + 3 часа


Кто сейчас на форуме

Сейчас этот форум просматривают: MARKKIZ и гости: 12


Вы не можете начинать темы
Вы не можете отвечать на сообщения
Вы не можете редактировать свои сообщения
Вы не можете удалять свои сообщения
Вы не можете добавлять вложения

Найти:
Перейти:  


Powered by phpBB © 2000, 2002, 2005, 2007 phpBB Group
Русская поддержка phpBB
Extended by Karma MOD © 2007—2012 m157y
Extended by Topic Tags MOD © 2012 m157y