Например TDA7294

Форум РадиоКот • Просмотр темы - RVS-71 Миллиомметр-ИОН
Форум РадиоКот
Здесь можно немножко помяукать :)

Текущее время: Вс мар 22, 2026 20:40:13

Часовой пояс: UTC + 3 часа


ПРЯМО СЕЙЧАС:



Начать новую тему Ответить на тему  [ Сообщений: 179 ]     ... , , , , 9
Автор Сообщение
 Заголовок сообщения: Re: RVS-71 Миллиомметр-ИОН
СообщениеДобавлено: Сб фев 28, 2026 19:47:53 
Встал на лапы
Аватар пользователя

Карма: 3
Рейтинг сообщений: 179
Зарегистрирован: Ср фев 25, 2009 01:49:43
Сообщений: 130
Откуда: Тула
Рейтинг сообщения: 0
Далее на DG419 (по 310 рублей, может есть альтернативы дешевле?)

В Промэлектронике по 85 р. (SOIC-8). Но от 4 шт, и с НГ ещё и доставка подорожала.


Вернуться наверх
 
 Заголовок сообщения: Re: RVS-71 Миллиомметр-ИОН
СообщениеДобавлено: Сб фев 28, 2026 21:18:38 
Электрический кот
Аватар пользователя

Карма: 14
Рейтинг сообщений: 421
Зарегистрирован: Пт апр 09, 2010 16:06:38
Сообщений: 1093
Откуда: Тула
Рейтинг сообщения: 4
pin1000, для бюджетного калибратора (на сколько это вообще сочетаемо), без компенсации нелинейности через ОС АЦП, ключи с низкой инжекцией заряда - необходимость. И на что-то приличное таки придётся потратиться, хотя бы MAX4544. Наверно можно будет попробовать применить ширпотреб и сделать встречную компенсацию инжекции вторым ключом с того же кристалла, но такое решение сомнительно и слабо предсказуемо. Любая экономия на компонентах в конечном итоге выльется в сложную процедуру настройки/калибровки с использованием относительно серьёзной измериловки, которой может вообще не быть.

В рождающемся RVS-71 (который имеет приличный АЦП) в общем можно применить любые ключи, вся нелинейность узла из-за инжекции заряда, утечек и прочих паразитных явлений, будет скомпенсирована через ОС. Лишь бы эти явления не имели дрейфа в полосе 0.1...10Гц. Использовать отдельные полевики очень громозко, думаю оно того не стоит.

ass20, применял B0505S-1WR3 но от Mornsun, правда в таких местах, где ЭМИ или пульсации роли не играли. Обещанное в даташите обеспечивают. Пульсации достаточно высокочастотны, и их не сложно будет додавить до приемлемого уровня.


Вернуться наверх
 
 Заголовок сообщения: Re: RVS-71 Миллиомметр-ИОН
СообщениеДобавлено: Вт мар 03, 2026 17:02:42 
Прорезались зубы

Карма: 7
Рейтинг сообщений: 39
Зарегистрирован: Пн ноя 04, 2013 14:41:49
Сообщений: 230
Рейтинг сообщения: 3
Andrey_B, ключи ADG419 по Vdd питанию (+15В) очень сильно зависит от стабильности питающего напряжения. В проекте MASH калибратор, нестабильность этого питания приводило к очень большому изменению выходного напряжения. Поэтому рекомендую DA10 78M15 заменить хотя бы на LM317, оптимально на LT3042. Собрал обновленный вариант MASH калибратора. К сожалению победить шум не смог. Шум около 20-30 мкВ. Зато очень быстрый выход в режим ~ 5 мин и огромный запас по питающему напряжению (изменения питающего напряжения от 17 - 20В никак не влияли на выходное напряжение)
Изображение


Вернуться наверх
 
 Заголовок сообщения: Re: RVS-71 Миллиомметр-ИОН
СообщениеДобавлено: Вт мар 03, 2026 18:40:28 
Электрический кот
Аватар пользователя

Карма: 14
Рейтинг сообщений: 421
Зарегистрирован: Пт апр 09, 2010 16:06:38
Сообщений: 1093
Откуда: Тула
Рейтинг сообщения: 0
Ocela, 78M15 (как и 79M05) мне тоже не нравятся, если эксперименты покажут, что их шум ухудшает характеристики прибора, буду думать как их убрать. LT3042 годный стабилизатор, но не оправдано дорог, а в закромах его не обнаружено. Может ещё что попадётся, или вообще что-то малошумящее на рассыпухе собрать.

Кстати помня тот проект и обнаружив у себя несколько ADG419, я и применил их особо не задумываясь. Там была важна относительная высоковольтность ключа, а у меня же напряжения не превышают 4.5В, поэтому уже едут низковольтные ADG719. У них на порядок ниже сопротивление канала в открытом состоянии, выше скорость переключения и значительно меньше инжекция заряда. Думаю они подойдут лучше.

Что касается вашего шума, то возможно дело не в питании, а в ШИМ. Заблокируйте в прошивке программное расширение разрядности ШИМ, оставьте только аппаратную часть. Посмотрите осциллографом джиттер, возможно дело в нём.


Последний раз редактировалось Andrey_B Вт мар 03, 2026 22:31:43, всего редактировалось 1 раз.

Вернуться наверх
 
Эиком - электронные компоненты и радиодетали
 Заголовок сообщения: Re: RVS-71 Миллиомметр-ИОН
СообщениеДобавлено: Вт мар 03, 2026 20:33:30 
Вымогатель припоя
Аватар пользователя

Карма: 1
Рейтинг сообщений: 0
Зарегистрирован: Пт июн 05, 2015 14:20:56
Сообщений: 620
Откуда: Попасная
Рейтинг сообщения: 0
О, что-то новенькое.


Вернуться наверх
 
 Заголовок сообщения: Re: RVS-71 Миллиомметр-ИОН
СообщениеДобавлено: Пт мар 06, 2026 09:22:08 
Держит паяльник хвостом

Карма: 3
Рейтинг сообщений: 145
Зарегистрирован: Пн июн 07, 2010 22:56:01
Сообщений: 903
Откуда: SU
Рейтинг сообщения: 0
Ocela, Andrey_B,
В свое время делал управление DC-DC преобразователем через ШИМ, Так вот простое изменение скважности ШИМ приводило к броскам вых. напряжения DC/DC, причиной ему было временное пропадание ШИМ сигнала на период перезаписи параметров блока ШИМ в мк... то был stm8 .. Возможно и в калибраторе MASH нечто подобное ..


Вернуться наверх
 
 Заголовок сообщения: Re: RVS-71 Миллиомметр-ИОН
СообщениеДобавлено: Пт мар 06, 2026 22:14:03 
Прорезались зубы

Карма: 7
Рейтинг сообщений: 39
Зарегистрирован: Пн ноя 04, 2013 14:41:49
Сообщений: 230
Рейтинг сообщения: 0
Я нашел причины своих бед :)
Основная - это применил не тот ОУ. Теперь уровень шума стал 3-5 мкВ :))
Изображение


Вернуться наверх
 
 Заголовок сообщения: Re: RVS-71 Миллиомметр-ИОН
СообщениеДобавлено: Сб мар 07, 2026 18:15:59 
Электрический кот
Аватар пользователя

Карма: 14
Рейтинг сообщений: 421
Зарегистрирован: Пт апр 09, 2010 16:06:38
Сообщений: 1093
Откуда: Тула
Рейтинг сообщения: 0
Вроде бы по железу всё попробовал, что планировал. По мотивам допилил принципиальную схему (RVS-71_r06a). Приступаю к трассировке боевой платы. Некоторые комментарии:

1. Разъём (что-то типа XS10) отдельного интерфейса I2C на переднюю панель, для подключения выносного модуля термодатчика TMP117 (мелкий, ±0.1°C). Одно из применений данного прибора, это снятие характеристик ТКН/ТКС. Очень удобно, когда передаваемый на ПК поток отсчётов измерений содержит в себе ещё и выборки температуры. Не нужно подключать дополнительные приборы и проводить отдельные операции наложения графиков. Одним прибором и одним приложением на ПК сразу наглядно в рилтайме видно весь процесс. Удорожание железа минимальное, да и прошивка не сильно усложняется. Вообще пришёл к выводу, что какая-то сложная математическая или статистическая обработка результатов измерения внутри прибора не нужна, т.к. всего не предусмотришь, да и результаты всё равно надо сохранять. Проще отправлять всё на ПК, а там уже визуализация, анализ, сохранение.

2. Пару каналов АЦП, которые можно высвободить, задействую под дополнительную пару высокоимпедансных дифференциальных входов. Попробую уместить ещё одну AD8552 не особо ломая топологию платы. Теперь двумя парами таких входов можно будет например наблюдать ТКС двух сопротивлений одновременно в одной цепи. Ведь при сравнении двух потенциалов стабильность внутреннего опорного напряжения не особо важна.

3. Схему стабилизаторов питания крутил и так и эдак. Влияния шумов или некоторой их нестабильности на показания с АЦП не заметил. Решил выбрать самый простой вариант по малошумности и предсказуемости из имеющегося в закромах.

4. Не смотря на вынужденное, почти полное переназначение пинов, заменил МК на более подходящий stm32f103cbt6. Тактовая выше более чем в 2 раза, побольше ОЗУ, есть ШИМ с полноценным деттаймом, доступнее.

Для хоть какой-то оценки долговременной стабильности прибора заказал китайскую платку с БУшными LM399+LM1001. С авито едут БУшные Р-331 100 Ом и 10 кОм. Вот Р-321 1 Ом пока не нашёл за вменяемые деньги. На али есть RX70-E 1R, 0.5W, 0.01% за тысячу рублей, но не понятно, что от них ждать.

Возник вопрос по поводу кратности несущей ШИМ выхода RefOut и частоты питающей сети. Интуитивно подразумевается, что в период сетевой частоты должно точно укладываться целое число периодов ШИМ. Но без целенаправленной синхронизации абсолютно точно частоты уровнять нельзя, период частоты биений всё равно будет в сотни или тысячи секунд. Соответственно это проявится в виде медленно меняющихся показаний. Может лучше тогда наоборот выбрать частоту максимально некратной, чтоб частота биений попадала в область частот выше нескольких Гц, где её можно отфильтровать?


Вернуться наверх
 
 Заголовок сообщения: Re: RVS-71 Миллиомметр-ИОН
СообщениеДобавлено: Вс мар 08, 2026 11:32:17 
Держит паяльник хвостом

Карма: 3
Рейтинг сообщений: 145
Зарегистрирован: Пн июн 07, 2010 22:56:01
Сообщений: 903
Откуда: SU
Рейтинг сообщения: 0
выскажу сове мнение ..
Наверно лучше поставить stm32f303CС в нем хотябы ОЗУ побольше) ну и сам камень по новвее..
Для измерения температуры, решение с добавлением датчика температуры правильное, единственное еще бы вывести SPI чтоб подключасть платки с max31865 (RTD датчик) я пробовал варианты с али, главное правильный датчик, с 3-мя проводами)) в плане качества измерений, все хорошо, нет саморазогрева как в LM75 и аналогах от ADI MAX ti


Вернуться наверх
 
 Заголовок сообщения: Re: RVS-71 Миллиомметр-ИОН
СообщениеДобавлено: Пн мар 09, 2026 17:09:04 
Прорезались зубы

Карма: 7
Рейтинг сообщений: 39
Зарегистрирован: Пн ноя 04, 2013 14:41:49
Сообщений: 230
Рейтинг сообщения: 0
Может лучше тогда наоборот выбрать частоту максимально некратной, чтоб частота биений попадала в область частот выше нескольких Гц, где её можно отфильтровать?

Думаю так будет лучше. Я думаю на стабильность частоты сети нельзя ориентироваться. Она будет плавать и выход плавать начнет..


Вернуться наверх
 
 Заголовок сообщения: Re: RVS-71 Миллиомметр-ИОН
СообщениеДобавлено: Ср мар 11, 2026 16:34:00 
Электрический кот
Аватар пользователя

Карма: 14
Рейтинг сообщений: 421
Зарегистрирован: Пт апр 09, 2010 16:06:38
Сообщений: 1093
Откуда: Тула
Рейтинг сообщения: 0
ass20, 303 я применял, у него отличный АЦП, тут посчитал его избыточным. Что касается SPI, то в этих МК их всего два, и они уже задействованы под дисплей и ADS1263. I2C как раз один свободный остался, и TMP117 хорошо подходит: достаточно точный, не требующий калибровки, мелкий (припаять тонкие проводки + блокировочный кондер 0603 прям к чипу и затянуть всё в термоусадку). Ну и в закромах он есть.

Ocela, тогда нужно выбирать частоту где-то посередине между гармониками сети. Ближайшая для stm32f103, это 1175Гц (72МГц, разрешение 15.96 бит) - между 1150Гц и 1200Гц. Это даст частоту биений 25Гц. Если добиваться ровно 16 бит, то частоты кварцевого генератора получаются ну очень странными и соответственно труднодоступными.

Плату r06 в общем развёл. Подсвечена цепь GNA:
Изображение


Вернуться наверх
 
 Заголовок сообщения: Re: RVS-71 Миллиомметр-ИОН
СообщениеДобавлено: Пн мар 16, 2026 11:59:14 
Электрический кот
Аватар пользователя

Карма: 14
Рейтинг сообщений: 421
Зарегистрирован: Пт апр 09, 2010 16:06:38
Сообщений: 1093
Откуда: Тула
Рейтинг сообщения: 0
Придумываю сценарий калибровки выхода VRefOut. Пока процедура такая:

- общий коэффициент передачи фильтра и каскада на ОУ. Подключаем вход V1 к VRefOut. Включаем 10% и 28%(примерно 4В) ШИМ, смотрим коды со входа V1 (adc_1) и с делителя (adc_d):
DivVRefTotal = (adc_1_28 - adc_1_10) / (adc_d_28 - adc_d_10)

- смещение нуля VRefOut. При отключенных клеммах VRefOut. Включаем 90% ШИМ, измеряем напряжение с делителя, вычисляем (попугаи):
OffsetVRefOut = (adc_d_10*pwm90 - adc_d_90*pwm10) / (pwm90 - pwm10)

- разделяем коэффициенты передачи фильтра и каскада на ОУ. При отключенных клеммах VRefOut. Включаем точно 50% ШИМ, измеряем напряжение с делителя, вычисляем:
DivFilter = ((adc_d_50 - OffsetVRefOut) * DivVRefTotal) / (ADC_MAX / 2)
DivVRefOut = DivVRefTotal / DivFilter


- опорное напряжение. Подключаем образцовый вольтметр к VRefOut. Включаем 90% ШИМ, регистрируем показания на образцовом вольтметре (Vreal):
RealVRef = (Vreal * ADC_MAX) / ((adc_d_90 - OffsetVRefOut) * DivVRefOut)

Измерить смещение нуля напрямую не получается, т.к. без усложнения железа нельзя выдать твёрдый ноль на выход из-за синхронного фильтра.

Соответственно вычисление cкважности из желаемого напряжения:
RefOutPwm = (NewRealVolts*PWM_MAX/(RealVRef*DivVRefOut*DivFilter))-(OffsetVRefOut*PWM_MAX/ADC_MAX);

Чем точнее тут вычислим, тем легче "дотянуть" выходное значение с помощью АЦП до действительного значения.

Эксперименты показали сильную (более 25%) нелинейность коэффициента передачи синхронного фильтра, хотя в первоисточнике не превышает 9%. В принципе можно и забить, но тогда усложняется, теряет наглядность и удлиняется процедура перестройки выходного напряжения оператором. В общем разбираюсь в причинах.


Вернуться наверх
 
 Заголовок сообщения: Re: RVS-71 Миллиомметр-ИОН
СообщениеДобавлено: Пн мар 16, 2026 13:08:13 
Прорезались зубы

Карма: 7
Рейтинг сообщений: 39
Зарегистрирован: Пн ноя 04, 2013 14:41:49
Сообщений: 230
Рейтинг сообщения: 0
Н..да...
Через терни к звездам.. Тяжелая это ноша, но интересная.. :)))


Вернуться наверх
 
 Заголовок сообщения: Re: RVS-71 Миллиомметр-ИОН
СообщениеДобавлено: Пн мар 16, 2026 23:46:33 
Встал на лапы
Аватар пользователя

Карма: 3
Рейтинг сообщений: 114
Зарегистрирован: Ср фев 09, 2022 08:10:34
Сообщений: 144
Рейтинг сообщения: 0
Причиной может быть проблема в несоответствии константы времени интегрирования и периода ШИМа. У Вудварда есть другая статья про ЦАП, тоже на базе этого принципа, но с интегратором. https://www.radiolocman.com/shem/schema ... ?di=194033
На ютабчике один энтузиаст делал по такой схеме ЦАП https://www.youtube.com/watch?v=_e-lX9BBwvI и наглядно показал (только не помню, в 1 или 2 части), чем грозит несоответствие постоянной интегратора и периода ШИМа

_________________
uwu


Вернуться наверх
 
 Заголовок сообщения: Re: RVS-71 Миллиомметр-ИОН
СообщениеДобавлено: Ср мар 18, 2026 13:51:01 
Электрический кот
Аватар пользователя

Карма: 14
Рейтинг сообщений: 421
Зарегистрирован: Пт апр 09, 2010 16:06:38
Сообщений: 1093
Откуда: Тула
Рейтинг сообщения: 0
Dӧppelganger_857, пробовал менять несущую ШИМ, особо это на результат не влияло.

В попытках уйти от нелинейности синхронного фильтра, погонял в симуляторе другие приёмы подавления пульсаций. Подавитель имени Вудварда оказался примерно на порядок хуже по сравнению с синхронным фильтром имени Вудварда :)

Изображение

Двухфазный ШИМ (с МК можно получить второй канал, хоть и дополнительную дорожку тащить не хочется) имеет соизмеримые пульсации, а их частота вдвое выше несущей. А потом пришло в голов совместить эти два способа. И результат превзошёл все ожидания, пульсация в несколько раз меньше синхронного фильтра! Чтоб это проверить вживую, нужно изготавливать новую плату (если втисну дополнительную пару ключей).

Изображение

Есть ещё такое соображение по инжекции заряда ключей. В подавителе в момент переключения, на выход воздействует не только основной ключ, но и инверсный в противофазе. По идее энергии импульсов от обоих ключей должны скомпенсироваться, т.к. один ключ открывается, другой закрывается. Пусть и неидеально, из-за разных потенциалов и лишнего последовательного конденсатора, но хоть как-то положительно это должно повлиять. Или я заблуждаюсь?


Вернуться наверх
 
 Заголовок сообщения: Re: RVS-71 Миллиомметр-ИОН
СообщениеДобавлено: Чт мар 19, 2026 15:37:13 
Встал на лапы
Аватар пользователя

Карма: 3
Рейтинг сообщений: 114
Зарегистрирован: Ср фев 09, 2022 08:10:34
Сообщений: 144
Рейтинг сообщения: 0
Так вам стоит пойти в тему многофазного ШИМа:) Раз уж двигаетесь в этом направлении. Фазы эдак 4 поставить.

_________________
uwu


Вернуться наверх
 
 Заголовок сообщения: Re: RVS-71 Миллиомметр-ИОН
СообщениеДобавлено: Пт мар 20, 2026 15:33:25 
Электрический кот
Аватар пользователя

Карма: 14
Рейтинг сообщений: 421
Зарегистрирован: Пт апр 09, 2010 16:06:38
Сообщений: 1093
Откуда: Тула
Рейтинг сообщения: 0
Dӧppelganger_857, теоретически прикинул сравнительный уровень пульсации (мкВ) в разных вариантах (24бита, 5В, 1 LSB = 0.3 мкВ):
Код:
  (без подавителя)   (с подавителем)
1 фаза      194.0      9.70   32 LSB
2 фазы      6.60      0.33   1.1 LSB
3 фазы      1.10      0.06   0.2 LSB
4 фазы      0.43      0.03   0.1 LSB

Если разброс сопротивлений резисторов в смесителе более +-0.5%, то пульсация 4-фазного варианта увеличивается до уровня 3-фазного и более.

Получается, что четырьмя ключами (больше не хочу, чтоб не раздувать площадь печатной платы) выгодней реализовать 2 фазы с подавителями, чем 4 фазы без подавителя. Это ещё и позволит использовать всего 2 линии управления от МК, вместо 4.

Надо пробовать в железе. На плате уместилось:

Изображение


Вернуться наверх
 
 Заголовок сообщения: Re: RVS-71 Миллиомметр-ИОН
СообщениеДобавлено: Пт мар 20, 2026 16:32:15 
Встал на лапы
Аватар пользователя

Карма: 3
Рейтинг сообщений: 114
Зарегистрирован: Ср фев 09, 2022 08:10:34
Сообщений: 144
Рейтинг сообщения: 4
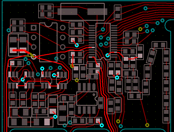
Прошу прощения за оффтоп, у вас трассировщик topor? А то стиль такой... интересный у дорожек. Будто от руки рисуют маркером:)

_________________
uwu


Вернуться наверх
 
 Заголовок сообщения: Re: RVS-71 Миллиомметр-ИОН
СообщениеДобавлено: Пт мар 20, 2026 18:04:38 
Электрический кот
Аватар пользователя

Карма: 14
Рейтинг сообщений: 421
Зарегистрирован: Пт апр 09, 2010 16:06:38
Сообщений: 1093
Откуда: Тула
Рейтинг сообщения: 6
Да, Топор. Без него на трассировку платы с такой плотностью и оптимизацией наверно две недели уйдёт, и не факт что вообще получится. Практически все проекты делаю в нём.

Изображение


Вернуться наверх
 
Показать сообщения за:  Сортировать по:  Вернуться наверх
Начать новую тему Ответить на тему  [ Сообщений: 179 ]     ... , , , , 9

Часовой пояс: UTC + 3 часа


Вы не можете начинать темы
Вы не можете отвечать на сообщения
Вы не можете редактировать свои сообщения
Вы не можете удалять свои сообщения
Вы не можете добавлять вложения

Найти:
Перейти:  


Powered by phpBB © 2000, 2002, 2005, 2007 phpBB Group
Русская поддержка phpBB
Extended by Karma MOD © 2007—2012 m157y
Extended by Topic Tags MOD © 2012 m157y