Например TDA7294

Форум РадиоКот • Просмотр темы - Схема ГКЧ
Форум РадиоКот
Здесь можно немножко помяукать :)

Текущее время: Вс мар 22, 2026 22:15:55

Часовой пояс: UTC + 3 часа


ПРЯМО СЕЙЧАС:



Начать новую тему Ответить на тему  [ Сообщений: 273 ]     ... , , , , 14
Автор Сообщение
 Заголовок сообщения: Re: Схема ГКЧ
СообщениеДобавлено: Вс дек 31, 2023 17:45:38 
Сверлит текстолит когтями
Аватар пользователя

Карма: 2
Рейтинг сообщений: -5
Зарегистрирован: Вс янв 15, 2012 13:58:35
Сообщений: 1299
Откуда: Моздок
Рейтинг сообщения: 3
Asmodey, с Новым годом!
Изображение

_________________
Я рожден при Сталине, когда паразиты были изгоями общества! :))


Вернуться наверх
 
 Заголовок сообщения: Re: Схема ГКЧ
СообщениеДобавлено: Вс дек 31, 2023 22:43:51 
Друг Кота
Аватар пользователя

Карма: 26
Рейтинг сообщений: 839
Зарегистрирован: Сб янв 28, 2006 22:47:24
Сообщений: 6050
Рейтинг сообщения: 0
GubaRewa, с наступающим!

_________________
Астролябия-сама меряет, было бы что мерять!!!


Вернуться наверх
 
 Заголовок сообщения: Re: Схема ГКЧ
СообщениеДобавлено: Пн янв 01, 2024 08:20:22 
Сверлит текстолит когтями
Аватар пользователя

Карма: 2
Рейтинг сообщений: -5
Зарегистрирован: Вс янв 15, 2012 13:58:35
Сообщений: 1299
Откуда: Моздок
Рейтинг сообщения: 0
Вот ещё генератор из КНР.
Изображение

_________________
Я рожден при Сталине, когда паразиты были изгоями общества! :))


Вернуться наверх
 
 Заголовок сообщения: Re: Схема ГКЧ
СообщениеДобавлено: Пт апр 05, 2024 13:19:18 
Открыл глаза

Зарегистрирован: Чт дек 03, 2020 08:06:25
Сообщений: 79
Рейтинг сообщения: 0
Всем здравствуйте! Спаял схему ГКЧ на транзисторах в барьерном режиме. Схема работает, получил изображение фильтра пьезокерамического на 10.7 мГц. Осциллограф у меня с1-67, с которого берется напряжение пилы. Хочу еще смотреть с самодельным вч детектором, но при соединении не получается видеть огибающую. Не знаю в чем причина, может надо переходить на другой режим измерения по входу осциллографа? Схему пробника прилагаю. Вместо Д18 диодов у меня нет, поставил диоды Д20.


Вложения:
f.1993-05.026(7).jpg [126.51 KiB]
Скачиваний: 245
фото0346.jpg [208.87 KiB]
Скачиваний: 159
Вернуться наверх
 
Эиком - электронные компоненты и радиодетали
 Заголовок сообщения: Re: Схема ГКЧ
СообщениеДобавлено: Пт апр 05, 2024 14:54:11 
Друг Кота
Аватар пользователя

Карма: 26
Рейтинг сообщений: 839
Зарегистрирован: Сб янв 28, 2006 22:47:24
Сообщений: 6050
Рейтинг сообщения: 0
Канал вертикальной развертки нужно перевести в режим открытого входа. Этот пробник будет что-то выпрямлять начиная с уровня ВЧ напряжения около 1 вольта.

_________________
Астролябия-сама меряет, было бы что мерять!!!


Вернуться наверх
 
 Заголовок сообщения: Re: Схема ГКЧ
СообщениеДобавлено: Пт апр 05, 2024 17:21:40 
Открыл глаза

Зарегистрирован: Чт дек 03, 2020 08:06:25
Сообщений: 79
Рейтинг сообщения: 0
Asmodey, спасибо за ответ. Как я понял режим переключателя усилителя Y у моего осциллографа имеет три положения знак переменного, знак земли(корпуса) и последний там два знака переменное и постоянное -это и есть открытый вход?

Добавлено after 1 hour 20 minutes 41 second:
Все получилось!!!


Вложения:
фото0348.jpg [116.62 KiB]
Скачиваний: 159
Вернуться наверх
 
 Заголовок сообщения: Re: Схема ГКЧ
СообщениеДобавлено: Пт апр 05, 2024 17:22:39 
Друг Кота
Аватар пользователя

Карма: 26
Рейтинг сообщений: 839
Зарегистрирован: Сб янв 28, 2006 22:47:24
Сообщений: 6050
Рейтинг сообщения: 0
Да, открытый, это где значок переменно-постоянного. Только в этом положении переключателя постоянная составляющая попадет на вход вертикального отклонения осциллографа.

_________________
Астролябия-сама меряет, было бы что мерять!!!


Вернуться наверх
 
 Заголовок сообщения: Re: Схема ГКЧ
СообщениеДобавлено: Пт апр 05, 2024 17:34:53 
Открыл глаза

Зарегистрирован: Чт дек 03, 2020 08:06:25
Сообщений: 79
Рейтинг сообщения: 0
Да еще просто тупо перепутал у спаянной платки детектора вход с выходом. Но потом после обдумывания понял где я ошибался. Кстати показывает и при небольших напряжениях ВЧ напряжения-убирал почти до нуля и показывает все равно. Спасибо за помощь, всего самого доброго!


Вернуться наверх
 
 Заголовок сообщения: Re: Схема ГКЧ
СообщениеДобавлено: Пт апр 05, 2024 18:41:15 
Друг Кота
Аватар пользователя

Карма: 26
Рейтинг сообщений: 839
Зарегистрирован: Сб янв 28, 2006 22:47:24
Сообщений: 6050
Рейтинг сообщения: 0
Да еще просто тупо перепутал у спаянной платки детектора вход с выходом

Я тоже с первого взгляда перепутал. Вопреки всем правилам вход справа нарисован.

_________________
Астролябия-сама меряет, было бы что мерять!!!


Вернуться наверх
 
 Заголовок сообщения: Re: Схема ГКЧ
СообщениеДобавлено: Пт апр 05, 2024 23:49:20 
Друг Кота
Аватар пользователя

Карма: 107
Рейтинг сообщений: 3849
Зарегистрирован: Пн фев 09, 2009 22:19:49
Сообщений: 25525
Откуда: Когда-то был прекрасный город для людей
Рейтинг сообщения: 0
А чертеж щупа для чего дан ?


Вернуться наверх
 
 Заголовок сообщения: Re: Схема ГКЧ
СообщениеДобавлено: Чт мар 19, 2026 11:53:45 
Родился

Зарегистрирован: Чт мар 19, 2026 10:54:15
Сообщений: 2
Рейтинг сообщения: 0
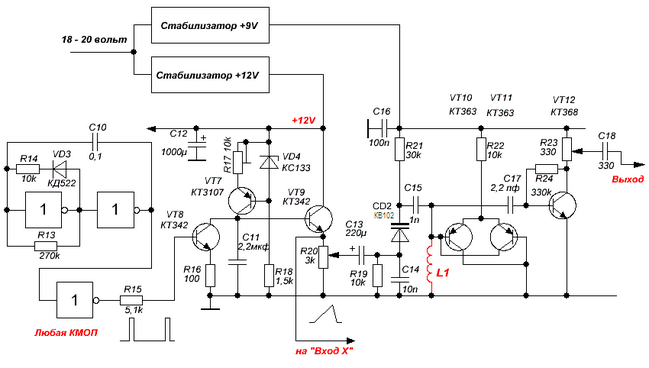
Всем привет! Собрал ГКЧ по схеме
Изображение
Для проверки подключил ПФ 10,7 мгц. Не могу раскачать.
Изображение
С15 увеличил до 100 пф. Подозрение, не хватает напряжение пилы. Вопрос, на минусе С13 (плюс варикапа) пила в минус уходит относительно нулевой линии по центру, это нормально? Вход открытый.
Изображение


Вложения:
Screenshot 2026-01-26 at 19-10-23 Простая приставка ГКЧ к осциллографу — Сайт радиолюбителя.png [97.27 KiB]
Скачиваний: 9
Вернуться наверх
 
 Заголовок сообщения: Re: Схема ГКЧ
СообщениеДобавлено: Чт мар 19, 2026 13:20:40 
Сверлит текстолит когтями

Карма: 2
Рейтинг сообщений: 127
Зарегистрирован: Пт ноя 22, 2024 14:08:43
Сообщений: 1105
Рейтинг сообщения: 0
santim писал(а):
С15 увеличил до 100 пф

по схеме 1000 пФ, а ты "увеличил"....))))
без пилы контур на 10,7 настраивается ?


Вернуться наверх
 
 Заголовок сообщения: Re: Схема ГКЧ
СообщениеДобавлено: Чт мар 19, 2026 16:29:48 
Родился

Зарегистрирован: Чт мар 19, 2026 10:54:15
Сообщений: 2
Рейтинг сообщения: 0
santim писал(а):
С15 увеличил до 100 пф

по схеме 1000 пФ, а ты "увеличил"....))))
без пилы контур на 10,7 настраивается ?

Были смутные сомнения, что 1н, не 1п должно быть. В контуре на 10,7 мгц 1000 пик....
Контур строится.
Спасибо.


Вернуться наверх
 
Показать сообщения за:  Сортировать по:  Вернуться наверх
Начать новую тему Ответить на тему  [ Сообщений: 273 ]     ... , , , , 14

Часовой пояс: UTC + 3 часа


Вы не можете начинать темы
Вы не можете отвечать на сообщения
Вы не можете редактировать свои сообщения
Вы не можете удалять свои сообщения
Вы не можете добавлять вложения

Найти:
Перейти:  


Powered by phpBB © 2000, 2002, 2005, 2007 phpBB Group
Русская поддержка phpBB
Extended by Karma MOD © 2007—2012 m157y
Extended by Topic Tags MOD © 2012 m157y