|
Часовой пояс: UTC + 3 часа |
| ПРЯМО СЕЙЧАС: |
|
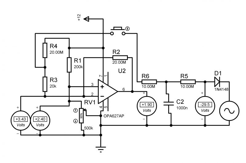
Схема контроля пламени на ОУ
Узелки:
|
Страница 1 из 1 |
[ Сообщений: 7 ] |
|
|
| Автор | Сообщение | |||||
|---|---|---|---|---|---|---|
Alex_ka
|
|
|||||
Зарегистрирован: Ср сен 04, 2019 17:59:23 Сообщений: 187 Откуда: Гомель Рейтинг сообщения: 0 |
|
|||||
| Вернуться наверх | |
|||||
| Реклама | ||||
|
|
|
|||
Krismi70
|
|
|||
Карма: 2 Рейтинг сообщений: 118 Зарегистрирован: Пт ноя 22, 2024 14:08:43 Сообщений: 935 Рейтинг сообщения: 0 |
|
|||
| Вернуться наверх | |
|||
| Реклама | ||||
|
|
|
|||
Alex_ka
|
|
|||
Зарегистрирован: Ср сен 04, 2019 17:59:23 Сообщений: 187 Откуда: Гомель Рейтинг сообщения: 0 |
|
|||
| Вернуться наверх | |
|||
Динозавр
|
|
||||
Карма: 6 Рейтинг сообщений: 220 Зарегистрирован: Пн ноя 08, 2021 13:12:57 Сообщений: 1193 Откуда: 58С 58В Рейтинг сообщения: 0 |
|
||||
| Вернуться наверх | |
||||
| Реклама | ||||
|
|
|
|||
Alex_ka
|
|
|||
Зарегистрирован: Ср сен 04, 2019 17:59:23 Сообщений: 187 Откуда: Гомель Рейтинг сообщения: 0 |
|
|||
| Вернуться наверх | |
|||
| Реклама | ||||
|
|
|
|||
Alex_ka
|
|
|||
Зарегистрирован: Ср сен 04, 2019 17:59:23 Сообщений: 187 Откуда: Гомель Рейтинг сообщения: 0 |
|
|||
| Вернуться наверх | |
|||
| Реклама | ||||
|
|
|
|||
Ariadna-on-Line
|
|
||||||
Карма: 17 Рейтинг сообщений: 227 Зарегистрирован: Вс май 13, 2012 00:01:54 Сообщений: 1465 Рейтинг сообщения: 0 |
|
||||||
| Вернуться наверх | |
||||||
|
Страница 1 из 1 |
[ Сообщений: 7 ] |
|
Часовой пояс: UTC + 3 часа |
Кто сейчас на форуме |
Сейчас этот форум просматривают: нет зарегистрированных пользователей и гости: 19 |
| Вы не можете начинать темы Вы не можете отвечать на сообщения Вы не можете редактировать свои сообщения Вы не можете удалять свои сообщения Вы не можете добавлять вложения |











