Например TDA7294

Форум РадиоКот • Просмотр темы - Индикатор перегрузки (для лампового усилителя)
Форум РадиоКот
Здесь можно немножко помяукать :)

Текущее время: Сб ноя 15, 2025 07:06:21

Часовой пояс: UTC + 3 часа


ПРЯМО СЕЙЧАС:



Начать новую тему Ответить на тему  [ Сообщений: 27 ]  1,  
Автор Сообщение
Не в сети
 Заголовок сообщения: Индикатор перегрузки (для лампового усилителя)
СообщениеДобавлено: Сб сен 20, 2025 21:31:28 
Прорезались зубы

Зарегистрирован: Пт дек 18, 2009 23:17:35
Сообщений: 216
Откуда: Санкт-Петербург
Рейтинг сообщения: 0
Задача очень простая, но в то же время нетипичная. В том смысле что никто этим не заморачивается.

Имеется: условный усилитель. Причем без общей обратной связи (на лампах, да). Задача: отлавливать момент, когда он перегружается (условно). Поскольку выходные напряжения источников сигнала никак не нормируются- на звуковухе ноута может быть 250 миливольт, а на выходе сиди-проигрывателя до 2х вольт. Так что нормировать усилку входное напряжение- это глупо, пардон, тем более что любой делитель на входе чреват эффектом Миллера (для ламп актуально, да). Но хочется же чтоб красиво. ;) "Лампочка загорелась- уменьшай громкость".

Классическими методами перегрузку не отловить. 1. по срыву работы обратной связи- невозможно, поскольку ее там нет. 2. по ограничению выходного сигнала- затруднительно, поскольку он там толком не ограничивается.
Зато при перегрузке растут гармоники, чем пользуются гитаристы. ;)

Итого имеем: чем больше сигнал на входе- тем больше гармоник на выходе. Фактический уровень меня не интересует, пусть будет "измеренный для постоянной нагрузки". При определенном напряжении на входе имеем определенный уровень гармоник на выходе. Допустим, 250 миливольт на входе- это 1% гармоник на выходе. Итого, надо просто отловить когда на входе становится больше 250 миливольт- и этот момент торжественно объявлять "перегрузкой". Проще вроде некуда.
Как отловить с наименьшим вмешательством в сигнал?

Вот ничего умнее в голову пока совершенно не приходит:
Изображение

Привычный компаратор LM393, на отрицательный вход подаю "образцовое" напряжение, как только отрицательная полуволна на положительном входе станет меньше (то есть больше по модулю)- компаратор срабатывает. Черт с ней, с положительной полуволной, условно сигнал объявляю "симметричным", хотя это и не так, да и сверхточность тут совершенно не нужна.
Питание всей этой фигни легко получить от накальной обмотки. Резюк на положительном входе побольше- чтоб наверняка, хотя ток там все равно максимум 50 наноампер, то даже если вовсе без резюка- компаратор собой ничего не шунтирует (и теоретически сигнал не портит).
Защитные диоды на входе- по умолчанию, потому не рисовал. Гистерезис- пробовал, не получается. Чтоб получить гистерезис в 10 миливольт, а больше мне никак не надо- нужен резистор обратной связи уже в десятки мегаом, не вариант. Хай себе лучше дребезжит, дребезг проще подавить маленькой интегрирующей цепочкой уже после выхода.
В микрокапе я эту схемку отмоделировал- ну вроде работает...

Вопрос: где тут могут быть грабли, на которые я наверняка наступил, но в упор не вижу?
Или, может, чего попроще бывает в мире...
Лепить что-либо на выход типа примитивной схемки с одним транзистором прошу не предлагать. ;)


Вернуться наверх
 
Не в сети
 Заголовок сообщения: Re: Индикатор перегрузки (для лампового усилителя)
СообщениеДобавлено: Сб сен 20, 2025 23:08:59 
Держит паяльник хвостом

Карма: 5
Рейтинг сообщений: 139
Зарегистрирован: Пн май 01, 2017 20:01:45
Сообщений: 934
Рейтинг сообщения: 0
В корпусе два компаратора. На первом делаете (что нарисовали), а потом взвешивающая RC цепочка на второй компаратор и с него на выходной action.
Кратковременные/однократные превышения не есть зло и стоит их игнорировать. Попутно стоит растянуть время отключения второго компаратора (на 20-50 мс), иначе будет мельтешенье.


Вернуться наверх
 
Не в сети
 Заголовок сообщения: Re: Индикатор перегрузки (для лампового усилителя)
СообщениеДобавлено: Вс сен 21, 2025 01:09:47 
Прорезались зубы

Зарегистрирован: Пт дек 18, 2009 23:17:35
Сообщений: 216
Откуда: Санкт-Петербург
Рейтинг сообщения: 0
u37, не, второй компаратор пойдет на второй канал. ;) "Потом" у меня уже отработано- транзисторным ключиком заряжаю как раз мелкую емкость, с которой идет на ключик лампочки- и так получается задержка свечения на 0.3 секунды (варьируемо величиной емкости). И в микрокапе уже тоже отработано. О мельтешении через неизбежный дребезг я подумал, просто рисовать не стал. Могу нарисовать, если хотите, но оно не интересное.

Вопрос был именно про входную цепь. Нету ли каких "подводных камней"... Я просто не очень хорошо понимаю что происходит на входах компараторов. :(
Микрокап говорит, что из отрицательного (опорного) входа вытекающий ток 50 наноампер, а из положительного вплоть до превышения "опорного" уровня ничего не вытекает, "в норме" там тока нет вообще. Вот насколько верить моделям- вопрос...


Вернуться наверх
 
В сети
 Заголовок сообщения: Re: Индикатор перегрузки (для лампового усилителя)
СообщениеДобавлено: Вс сен 21, 2025 02:39:00 
Друг Кота
Аватар пользователя

Карма: 59
Рейтинг сообщений: 2216
Зарегистрирован: Чт янв 26, 2012 16:44:29
Сообщений: 19387
Откуда: Таксимо
Рейтинг сообщения: 0
Подать входной сигнал и выходной сигнал на диффусилитель, на выходе напряжение пропорциональное искажениям

_________________
Мои поставщики запчастей с отличной репутацией
texnomag.ru
radioremont.com
pl-1.org
4ip.info
elitan.ru


Вернуться наверх
 
Эиком - электронные компоненты и радиодетали
Не в сети
 Заголовок сообщения: Re: Индикатор перегрузки (для лампового усилителя)
СообщениеДобавлено: Вс сен 21, 2025 06:12:20 
Прорезались зубы

Зарегистрирован: Пт дек 18, 2009 23:17:35
Сообщений: 216
Откуда: Санкт-Петербург
Рейтинг сообщения: 0
vlasovzloy, при условии что входной и выходный сигналы одинаковы по амплитуде, чего в реальных условиях практически не сделать. Громкость крутим- на выходе то больше, то меньше. Плюс учитывайте высокое выходное сопротивление усилка (он же на лампах)- импеданс акустики вам выходной сигнал исказит очень некисло- именно так "ламповый звук" и получается.
Но идея хороша. :)


Вернуться наверх
 
В сети
 Заголовок сообщения: Re: Индикатор перегрузки (для лампового усилителя)
СообщениеДобавлено: Вс сен 21, 2025 06:32:05 
Друг Кота
Аватар пользователя

Карма: 59
Рейтинг сообщений: 2216
Зарегистрирован: Чт янв 26, 2012 16:44:29
Сообщений: 19387
Откуда: Таксимо
Рейтинг сообщения: 0
Так мы после потенциометра

_________________
Мои поставщики запчастей с отличной репутацией
texnomag.ru
radioremont.com
pl-1.org
4ip.info
elitan.ru


Вернуться наверх
 
Не в сети
 Заголовок сообщения: Re: Индикатор перегрузки (для лампового усилителя)
СообщениеДобавлено: Вс сен 21, 2025 06:59:51 
Модератор
Аватар пользователя

Карма: 159
Рейтинг сообщений: 4064
Зарегистрирован: Пт янв 23, 2009 19:20:05
Сообщений: 45101
Рейтинг сообщения: 0
Медали: 1
Получил миской по аватаре (1)
Подать входной сигнал и выходной сигнал на диффусилитель, на выходе напряжение пропорциональное искажениям

Фазовые сдвиги в выходном трансформаторе не позволят получить нужную чувствительность... Думаю, разумнее будет сравнивать размах напряжения на управляющей сетке с падением напряжения на катодном резисторе выходной лампы, резкое увеличение разницы этих напряжений и будет индицировать искажения...


Вернуться наверх
 
Не в сети
 Заголовок сообщения: Re: Индикатор перегрузки (для лампового усилителя)
СообщениеДобавлено: Вс сен 21, 2025 07:20:43 
Прорезались зубы

Зарегистрирован: Пт дек 18, 2009 23:17:35
Сообщений: 216
Откуда: Санкт-Петербург
Рейтинг сообщения: 0
vlasovzloy, "После потенциометра"- это хорошо, но проблема нелинейного импеданса акустики никуда не денется. Скомпенсировать можно под какую-то конкретную акустику шибко сложным фильтром- геморрою масса, универсальность потеряли. Не вариант...

Добавлено after 5 minutes 48 seconds:
As, пардон, чего-то не пойму... Выходных ламп две штуки- бо пушпулл, но это ерунда. Но там еще автосмещение, и катодные резисторы зашунтированы электролитами- там падение постоянное выходит. Убрали электролиты- потеряли чувствительность. Оно того не стоит...


Вернуться наверх
 
Не в сети
 Заголовок сообщения: Re: Индикатор перегрузки (для лампового усилителя)
СообщениеДобавлено: Вс сен 21, 2025 07:28:51 
Друг Кота
Аватар пользователя

Карма: 105
Рейтинг сообщений: 3798
Зарегистрирован: Пн фев 09, 2009 22:19:49
Сообщений: 23986
Откуда: Когда-то был прекрасный город для людей
Рейтинг сообщения: 0
Ну, если вы по этой вашей теории искажений ждёте появления гармоник, то логичнее будет поставить на входе индикатора фильтр по выделению частот гармоник, например, с састот выше области слуха, и индиуировпть их появление.

Мда, и ещё их можно сделать линейку, и подключить навходе усилителя, после регулятора громкости, ..., и на выходе. Тогда уж точно искажения не пройдут !


Вернуться наверх
 
Не в сети
 Заголовок сообщения: Re: Индикатор перегрузки (для лампового усилителя)
СообщениеДобавлено: Вс сен 21, 2025 08:06:59 
Прорезались зубы

Зарегистрирован: Пт дек 18, 2009 23:17:35
Сообщений: 216
Откуда: Санкт-Петербург
Рейтинг сообщения: 0
Муркиз, эм... пардоньте, я попробую еще раз "поставить задачу".

Надо как можно проще и дешевле отловить момент, когда гармоник на выходе становится приблизительно больше 1%, притом вносятся они только усилителем, без учета искажений исходного сигнала. Какие там гармоники- не имеет значения, на каких там чего частотах- не имеет значения. По сути лампочка просто заменяет собой стрелочный индикатор, который ну никаким боком не информативный, и пихается в усилок сугубо "для красоты", но он место занимает. Лампочка призвана показывать, грубо говоря, момент, когда на "как бы стрелочном индикаторе" стрелка зашла в красную зону. Притом вся эта фигня не должна ничего портить в сигнале, а то лекарство хуже болезни будет. Ну вот как-то так... Точно такой же "показометр", просто чтоб меньше места занимало.
А искажения- да хай себе проходят!

Выше вона сколько годных идей, и даже обидно что зря пропадают. :(
Спрашивал-то я просто "что не так с компаратором", если вообще что-то не так, и ответ типа "да все с ним так, не делай мозги умным людям" меня вполне устроил бы. Ну или что-то в духе "Чувак, нахрена тебе компаратор? Вон на одном полевичке сделай..."- или что-то подобное. На полевичке я пробовал- не получилось, пороговое напряжение затвора очень нестабильно и зависимо от всего чего можно... но я вообще не очень умный. :(


Вернуться наверх
 
Не в сети
 Заголовок сообщения: Re: Индикатор перегрузки (для лампового усилителя)
СообщениеДобавлено: Вс сен 21, 2025 08:12:38 
Друг Кота
Аватар пользователя

Карма: 105
Рейтинг сообщений: 3798
Зарегистрирован: Пн фев 09, 2009 22:19:49
Сообщений: 23986
Откуда: Когда-то был прекрасный город для людей
Рейтинг сообщения: 0
Цитата:
Ну или что-то в духе "Чувак, нахрена тебе


Если в том же духе, то сначала, пожалуйста, разберись с тем, что такое искажения и что такое гармоники в усилителе.


Вернуться наверх
 
Не в сети
 Заголовок сообщения: Re: Индикатор перегрузки (для лампового усилителя)
СообщениеДобавлено: Вс сен 21, 2025 08:24:29 
Прорезались зубы

Зарегистрирован: Пт дек 18, 2009 23:17:35
Сообщений: 216
Откуда: Санкт-Петербург
Рейтинг сообщения: 0
Муркиз, ок, безусловно, вы сейчас правы, но это к задаче не относится.

Имеем: линейный усилитель без обратной связи, Ку постоянный.
К выходу подключена постоянная нагрузка, к ней подключена звуковуха, на компе запущена Arta в режиме спектроанализатора с измерением THD, основная частота- 1 килогерц. Увеличиваю сигнал на входе, до момента. когда Арта показала 1%. Это соотвествует определенному уровню входного напряжения. По мере износа ламп этот уровень изменится- это не имеет значения сейчас. Нужно отлавливать этот уровень, чисто по максимуму амплитуды. Всё.


Вернуться наверх
 
Не в сети
 Заголовок сообщения: Re: Индикатор перегрузки (для лампового усилителя)
СообщениеДобавлено: Вс сен 21, 2025 08:50:27 
Друг Кота
Аватар пользователя

Карма: 105
Рейтинг сообщений: 3798
Зарегистрирован: Пн фев 09, 2009 22:19:49
Сообщений: 23986
Откуда: Когда-то был прекрасный город для людей
Рейтинг сообщения: 0
А нафига ?


Вернуться наверх
 
Не в сети
 Заголовок сообщения: Re: Индикатор перегрузки (для лампового усилителя)
СообщениеДобавлено: Вс сен 21, 2025 09:14:07 
Опытный кот

Карма: 2
Рейтинг сообщений: 95
Зарегистрирован: Пт ноя 22, 2024 14:08:43
Сообщений: 744
Рейтинг сообщения: 0
Opamp писал(а):
Нужно отлавливать этот уровень

всё нормально, отлавливай....только не надо лезть в минус 0,25 В, делай опорное +0,25, входы компаратора тоже можно менять местами, они одинаковы...(хотя при двухполярном питании без разницы, сразу не заметил)


Вернуться наверх
 
Не в сети
 Заголовок сообщения: Re: Индикатор перегрузки (для лампового усилителя)
СообщениеДобавлено: Вс сен 21, 2025 10:13:49 
Друг Кота

Карма: 20
Рейтинг сообщений: 813
Зарегистрирован: Пт ноя 02, 2018 16:14:36
Сообщений: 3077
Рейтинг сообщения: 0
Opamp писал(а):
Имеем: линейный усилитель без обратной связи, Ку постоянный.
Тогда Uin-Uout/Ky, как в индикаторе искажений Акулиничева (в журнале Радио были его статьи).
Или, поскольку характеристики усилителя известны и неизменны, замерить, при каком входном напряжении появляются искажения, и отслеживать уровень входного напряжения.

_________________
Нет ничего практичнее хорошей теории


Вернуться наверх
 
Не в сети
 Заголовок сообщения: Re: Индикатор перегрузки (для лампового усилителя)
СообщениеДобавлено: Вс сен 21, 2025 13:29:49 
Держит паяльник хвостом

Карма: 5
Рейтинг сообщений: 139
Зарегистрирован: Пн май 01, 2017 20:01:45
Сообщений: 934
Рейтинг сообщения: 0
Существует простое правило - если хотите вносить минимум возмущения в схему/сигнал, то ставьте вначале повторитель/усилитель, который работает со всем уровнем сигнала без (заметных) искажений. Тогда он как_принцип не будет свинячить во вход. Потому, что он линейный(!). Если сделать слишком большое усиление, то ОУ будет ограничиваться на больших уровнях и это неизбежно(!) приведет к некоторой нелинейности в его входном сопротивлении, а значит создает гармоники. Больше или меньше - зависит от схемы, но создает всегда. Потому и есть такое правило (разработки). А уж после усилителя, с независимым питанием и землей, вы можете лепить что угодно - я бы вообще поставил резистор и БЭ npn транзистора. Либо даже два npn транзистора и получил двустороннее срабатывание по уровню 0.6В.
Хотите сделать хорошо - меняйте 393 на 358 с коэф. усиления = 0.6/0.25, пару транзисторов и потом какую схему выдержки/размазывания для снижения мельтешенья. К слову, если нужна простая индикация, лучше не делать на выходе логический сигнал на светодиод, а уровень с RC фильтра усилить по току ОК схемой с выводом на светодиод - будет мягко зажигаться и гаснуть. Но это тоже дело вкуса.


Вернуться наверх
 
Не в сети
 Заголовок сообщения: Re: Индикатор перегрузки (для лампового усилителя)
СообщениеДобавлено: Вс сен 21, 2025 14:35:40 
Модератор
Аватар пользователя

Карма: 159
Рейтинг сообщений: 4064
Зарегистрирован: Пт янв 23, 2009 19:20:05
Сообщений: 45101
Рейтинг сообщения: 0
Медали: 1
Получил миской по аватаре (1)
Ламповый усилитель без ООС - это ИТУН, в первом приближении - а это значит, что линейной зависимости между входным напряжением и выходным нет и быть не может, влияет импеданс нагрузки... Поэтому никакого "сравнить вход с выходом" здесь использовать нельзя. Раз выход двухтактный - придётся выделять дифференциальное напряжение на датчиках тока в катодах выходных ламп (ОУ с этим справится...) и сравнивать с дифференциальным напряжением на сетках (ещё один ОУ...), дальше сумматор и пороговая схема... Проще не получится, я думаю... :)


Вернуться наверх
 
В сети
 Заголовок сообщения: Re: Индикатор перегрузки (для лампового усилителя)
СообщениеДобавлено: Вс сен 21, 2025 17:43:06 
Друг Кота
Аватар пользователя

Карма: 59
Рейтинг сообщений: 2216
Зарегистрирован: Чт янв 26, 2012 16:44:29
Сообщений: 19387
Откуда: Таксимо
Рейтинг сообщения: 0
Ну диффусилитель же, как и предлагал. А откуда брать это частности

_________________
Мои поставщики запчастей с отличной репутацией
texnomag.ru
radioremont.com
pl-1.org
4ip.info
elitan.ru


Вернуться наверх
 
Не в сети
 Заголовок сообщения: Re: Индикатор перегрузки (для лампового усилителя)
СообщениеДобавлено: Вс сен 21, 2025 18:46:50 
Друг Кота

Карма: 20
Рейтинг сообщений: 813
Зарегистрирован: Пт ноя 02, 2018 16:14:36
Сообщений: 3077
Рейтинг сообщения: 0
As писал(а):
Ламповый усилитель без ООС - это ИТУН, в первом приближении
Для нашего цирка это слишком тонкий юмор. Имеем: линейный усилитель без обратной связи, Ку постоянный. Конец цитаты.

_________________
Нет ничего практичнее хорошей теории


Вернуться наверх
 
Не в сети
 Заголовок сообщения: Re: Индикатор перегрузки (для лампового усилителя)
СообщениеДобавлено: Вс сен 21, 2025 19:00:41 
Прорезались зубы

Зарегистрирован: Пт дек 18, 2009 23:17:35
Сообщений: 216
Откуда: Санкт-Петербург
Рейтинг сообщения: 0
u37, вот о чем я говорил выше. Графики токов на входах компаратора LM393:

Изображение

Исходя из графика, пока компаратор не сработал- ток через "следящий" вход не протекает вообще. А если даже и начинает чего протекать- то не превышает 50 наноампер (нано, Карл!). То есть по сути вплоть до момента срабатывания компаратор не проявляется вообще никак, будто его и нет там вовсе.

Теперь простенькая схемка для LM358, чисто чтоб понять:

Изображение
Ток через вход протекает в любой момент времени, причем определяется величиной резистора на входе (ну, логично).

Это если модели в программе соответствуют действительности...
Вот чем 358 "лучше" 393- не понял. Графики показывают что хуже.

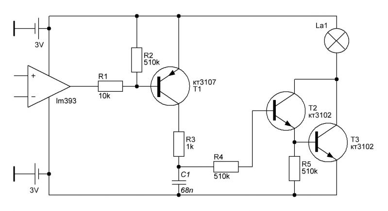
И вот еще про индикацию, просто чтоб исключить уже этот вопрос. Проще не бывает. На моделях отработано, работает идеально.
Изображение


Добавлено after 4 minutes 14 seconds:
Или, поскольку характеристики усилителя известны и неизменны, замерить, при каком входном напряжении появляются искажения, и отслеживать уровень входного напряжения.


Именно это и пытаюсь делать.


Последний раз редактировалось Opamp Вс сен 21, 2025 19:16:32, всего редактировалось 1 раз.

Вернуться наверх
 
Показать сообщения за:  Сортировать по:  Вернуться наверх
Начать новую тему Ответить на тему  [ Сообщений: 27 ]  1,  

Часовой пояс: UTC + 3 часа


Кто сейчас на форуме

Сейчас этот форум просматривают: нет зарегистрированных пользователей и гости: 15


Вы не можете начинать темы
Вы не можете отвечать на сообщения
Вы не можете редактировать свои сообщения
Вы не можете удалять свои сообщения
Вы не можете добавлять вложения

Найти:
Перейти:  


Powered by phpBB © 2000, 2002, 2005, 2007 phpBB Group
Русская поддержка phpBB
Extended by Karma MOD © 2007—2012 m157y
Extended by Topic Tags MOD © 2012 m157y