Например TDA7294

Форум РадиоКот • Просмотр темы - Измерение тока нагрузки ЛБП с постоянной двойной интеграцией
Форум РадиоКот
Здесь можно немножко помяукать :)

Текущее время: Пт янв 30, 2026 00:25:12

Часовой пояс: UTC + 3 часа


ПРЯМО СЕЙЧАС:



Начать новую тему Ответить на тему  [ Сообщений: 3 ] 
Автор Сообщение
Не в сети
 Заголовок сообщения: Измерение тока нагрузки ЛБП с постоянной двойной интеграцией
СообщениеДобавлено: Пт янв 31, 2020 16:06:03 
Родился

Зарегистрирован: Сб янв 11, 2020 04:40:19
Сообщений: 8
Рейтинг сообщения: 0
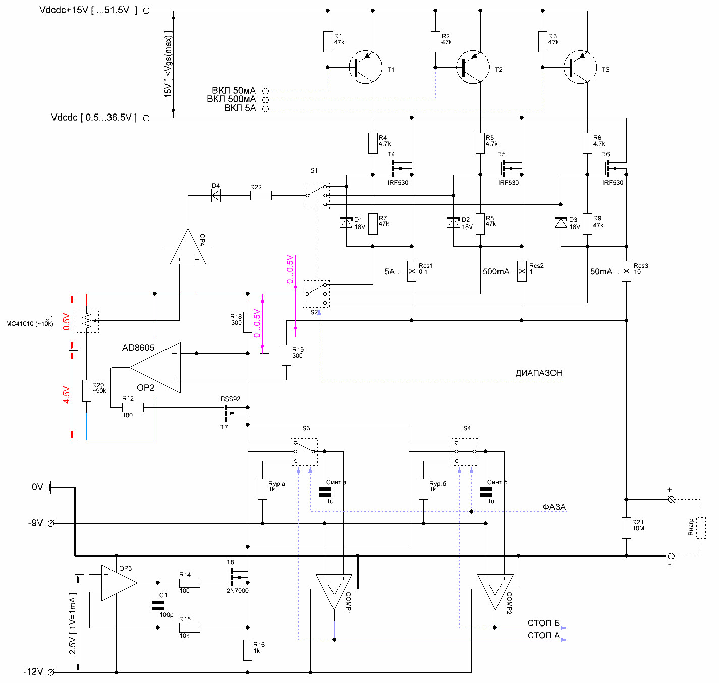
Проектирую для себя ЛБП с гальванически развязанными каналами (пусть 2шт). Схема задания режимов - МК, дисплеи, кнопки, крутилки - будет питаться от отдельного БП.

Для показометра напряжения собираюсь использовать или отдельный АЦП, или МК со встроенным - вроде бы здесь нет необходимости городить интегратор, т.к. ЛБП в большинстве случаев будет работать в режиме CV с отсечкой по току, а для типового использования в режиме CC (зарядка, питание LED) достаточно нескольких сэмплов в секунду чтобы понять что твориться с напряжением (вверх/вниз).

Для условно точного измерения же тока хочу заиспользовать схему с двойным интегрированием с переключением диапазонов, а именно:
- селектор диапазона выходного тока 0-50мА, до 500мА, до 5А, который будет в верхнем плече до нагрузки подключать выход управляемого DC-DC на один из трёх (по кол-ву диапазонов) регулирующих полевиков, к которым "снизу" подключены токоизмеряющие резисторы (соот-но 10 / 1 / 0.1 Ом 1%);
- падение напряжения на токоизмеряющем резисторе будет при помощи ОУ приводиться к току заряда интегрирующего кондёра по типовой схеме датчика тока верхнего плеча (из доступного пока выбрал AD8605 - CMOS, питание 2.7-5.5В, Vos<=50мкВ, 10МГц, Rail-to-rail input);
- оперативное управление затвором выбранного регулирующего полевика будет идти от ОУ по типовой схеме ограничения тока.

Принцип работы такой:
Есть два интегрирующих кондёра Синта, Синтб - они работают в противофазе.
По внешнему таймеру током, пропорциональным току нагрузки, начинает заряжаться Синта (фаза заряда), и постоянным током начинает разряжаться Синтб (фаза разряда). Ток разряда заведомо немного больше максимально возможного тока заряда.
Как только потенциал на Синтб упадёт до "стартового" (за этим следят JFET/CMOS компараторы внизу) - во внешнюю схему таймирования отправляется сигнал "СТОП". По этому сигналу на стороне схемы управления засекается время от начала фазы разряда - оно будет пропорционально интегралу моментального тока во время предыдущей фазы заряда Синтб. После достижения "стартового" потенциала на Синтб происходит фиксация на этом же потенциале во избежание накопления ошибки между фазами.
Опять же по внешнему таймеру происходит смена фаз на противоположные - Синта начинает разряжаться, а Синтб - заряжаться.
Длительность фаз строго одинакова и рассчитывается по [Vos > (Iразр x tотсчёт) / Синт] и [tфазы = N x tотсчёт], где Vos - напряжение смещение нуля компаратора, а N - кол-во отсчётов регулирующей внешней схемы (грубо говоря чувствительность). За таймированием следит внешняя схема на МК.
Гальваническая развязка между каналом ЛБП и упр. схемой осуществяется через оптроны - по сути достаточно сигналов на выбор диапазона, переключение фаз, задание напряжения (в т.ч. опосредованно для DC-DC) и максимального тока (собираюсь использовать цифровой потенциометр MC41010, там SPI). На выход идёт пара сигналов "СТОП".

Мысль о трёх диапазонах появилась из необходимости как-то задать рамки току заряда и разряда кондёра, и при этом получить разумную его ёмкость - по результатам симуляции вменяемые значения точности <=1% получаются при токах заряда 100мкА-2мА, и разряда порядка 2.5-3.5мА, ёмкость кондёра тогда 1-4.7мкФ (исходил из того какие плёночные можно найти в магазине). Для компаратора с Vos=5mV(макс) по памяти частота отсчётов получалась порядка 500кГц.

Собственно, вопросы:
1. (самый главный ) - имеет ли право на жизнь такая схема? (пока существенных возражений не поступило - ФНЧ не подходит)
2. на каких компонентах лучше собрать:
- коммутацию сигнала управления токоограничивающего ОУ к затворам полевиков (S1 на схеме);
- коммутацию потенциала истока выбранного регулирующего полевика к инвертирующему входу ОУ датчика тока (S2 на схеме);
- (выбор диапазона предполагается до подключения нагрузки, когда на нагрузку подано напряжение диапазон меняться не будет - т.е. грубо говоря всё в ручном режиме);
- коммутацию входа к интегрирующим кондёрам (S3/S4 на схеме) - изначально думал взять CD74HC4066, но смущает ограничение на 0.6V дифференциального напряжения между входом и выходом ключей (из датащей, получается до 0.6В / Rds=95Ом(макс) ~6мА лимит на ток в худшем случае). может что-нибудь вроде КР590КНхх ? по описаниям там до 20мА, но документация скудная и опыта с ними нет.
3. т.к. доступные прецизионные ОУ пока нашёл только CMOS, а у них ограничение по питанию обычно 2.7-5.5V, получается что придётся запитывать от потенциала равного потенциалу на истоке выбранного полевика. как это лучше реализовать с учётом того, что в случае регуляции по току потенциал этот будет гулять относительно земли? (боюсь спалить этот ОУ)) - красный и синий проводники на схеме

Заранее спасибо за советы!


Вложения:
BPSU Ch Concept v1.png [26.43 KiB]
Скачиваний: 222
Вернуться наверх
 
Не в сети
 Заголовок сообщения: Re: Измерение тока нагрузки ЛБП с постоянной двойной интегра
СообщениеДобавлено: Вс фев 09, 2020 00:20:04 
Открыл глаза

Карма: 2
Рейтинг сообщений: 44
Зарегистрирован: Вт ноя 01, 2016 17:50:13
Сообщений: 43
Откуда: Харьковская обл.
Рейтинг сообщения: 0
О Боги... Я, конечно, дико извиняюсь, но мне кажеться или схема рисуется по наитию?
Я не разбирался в деталях с принципом работы, но мощность резисторов Rcs1-Rcs3 посчитать-то можно было. 10 Вт вы шутите?
Токи переходов база-эмиттер Т1-Т3 кто ограничивать будет ??? Повыгорают к бене маме.


Вернуться наверх
 
Не в сети
 Заголовок сообщения: Re: Измерение тока нагрузки ЛБП с постоянной двойной интегра
СообщениеДобавлено: Вс фев 09, 2020 00:40:06 
Родился

Зарегистрирован: Сб янв 11, 2020 04:40:19
Сообщений: 8
Рейтинг сообщения: 0
не пугайтесь - всё схематично изображено, вопрос был в принципе работы
окончательные номиналы я не везде приводил... пожалуй, стоит ввести в привычку в таком случае вообще их не указывать ("*")


Вернуться наверх
 
Показать сообщения за:  Сортировать по:  Вернуться наверх
Начать новую тему Ответить на тему  [ Сообщений: 3 ] 

Часовой пояс: UTC + 3 часа


Кто сейчас на форуме

Сейчас этот форум просматривают: нет зарегистрированных пользователей и гости: 18


Вы не можете начинать темы
Вы не можете отвечать на сообщения
Вы не можете редактировать свои сообщения
Вы не можете удалять свои сообщения
Вы не можете добавлять вложения

Найти:
Перейти:  


Powered by phpBB © 2000, 2002, 2005, 2007 phpBB Group
Русская поддержка phpBB
Extended by Karma MOD © 2007—2012 m157y
Extended by Topic Tags MOD © 2012 m157y