Например TDA7294

Форум РадиоКот • Просмотр темы - Фильтр для сабвуфера
Форум РадиоКот
Здесь можно немножко помяукать :)

Текущее время: Вс ноя 23, 2025 01:17:42

Часовой пояс: UTC + 3 часа


ПРЯМО СЕЙЧАС:



Начать новую тему Ответить на тему  [ Сообщений: 857 ]     ... , , , 36, , , ...  
Автор Сообщение
Не в сети
 Заголовок сообщения: Re: Фильтр для сабвуфера
СообщениеДобавлено: Вс ноя 24, 2013 14:50:16 
Электрический кот
Аватар пользователя

Карма: 10
Рейтинг сообщений: 22
Зарегистрирован: Чт ноя 25, 2010 16:58:42
Сообщений: 1056
Откуда: Средний Урал
Рейтинг сообщения: 0
ОУ двухпролярного питания, необходима исскуственная средняя точка (так вроде), на предыдущих схемах это были два резистора по 4,7кОм на входе.


Вернуться наверх
 
Не в сети
 Заголовок сообщения: Re: Фильтр для сабвуфера
СообщениеДобавлено: Вс ноя 24, 2013 14:54:23 
Потрогал лапой паяльник
Аватар пользователя

Зарегистрирован: Вт янв 08, 2013 09:17:37
Сообщений: 393
Рейтинг сообщения: 0
а здесь они нужны? схема выше


Вернуться наверх
 
Не в сети
 Заголовок сообщения: Re: Фильтр для сабвуфера
СообщениеДобавлено: Вс ноя 24, 2013 17:31:35 
Друг Кота
Аватар пользователя

Карма: 23
Рейтинг сообщений: 399
Зарегистрирован: Вс окт 24, 2010 16:02:46
Сообщений: 3475
Откуда: Ижевск
Рейтинг сообщения: 0
yrik писал(а):
выходит вот так?

Да, именно так. Никакой "средней точки" этой схеме не нужно.
И возьмите какой нибудь современный операионник, они в пределах 15 рублей стоят.


Вернуться наверх
 
Не в сети
 Заголовок сообщения: Re: Фильтр для сабвуфера
СообщениеДобавлено: Вс ноя 24, 2013 18:08:00 
Потрогал лапой паяльник
Аватар пользователя

Зарегистрирован: Вт янв 08, 2013 09:17:37
Сообщений: 393
Рейтинг сообщения: 0
есть возможность взять tl071 есть ли у кого схема влючения?


Вернуться наверх
 
Эиком - электронные компоненты и радиодетали
Не в сети
 Заголовок сообщения: Re: Фильтр для сабвуфера
СообщениеДобавлено: Вс ноя 24, 2013 18:18:17 
Друг Кота
Аватар пользователя

Карма: 95
Рейтинг сообщений: 967
Зарегистрирован: Пт дек 03, 2010 13:13:39
Сообщений: 7724
Откуда: Россия, Тула и пгт Городищи, Владимирская обл.
Рейтинг сообщения: 0
Я уже писал..
AcousticManiac писал(а):
ОУ есть ОУ. Инвертирующий вход, неинвертирующий вход, выход..

Распиновка есть в даташите на TL071. Ну или даже просто картинкой в Гугле. Жаль, что он одинарные.. И ему средняя точка нужна, наверное..

_________________
Не всегда есть комп, или скорость интернета, но чем смогу-помогу.

И да пребудет с вами Сила тока!


Вернуться наверх
 
Не в сети
 Заголовок сообщения: Re: Фильтр для сабвуфера
СообщениеДобавлено: Вс ноя 24, 2013 19:33:19 
Друг Кота
Аватар пользователя

Карма: 23
Рейтинг сообщений: 399
Зарегистрирован: Вс окт 24, 2010 16:02:46
Сообщений: 3475
Откуда: Ижевск
Рейтинг сообщения: 0
Вот заладили, в греческом зале средняя точка средняя точка. На эмиттере транзистора средняя точка! :))


Вернуться наверх
 
Не в сети
 Заголовок сообщения: Re: Фильтр для сабвуфера
СообщениеДобавлено: Вс ноя 24, 2013 20:37:55 
Потрогал лапой паяльник
Аватар пользователя

Зарегистрирован: Вт янв 08, 2013 09:17:37
Сообщений: 393
Рейтинг сообщения: 0
ну вот както так вроде все верно? :) (дабавил стабилизатор)


Вложения:
2.gif [14.29 KiB]
Скачиваний: 788
Вернуться наверх
 
Не в сети
 Заголовок сообщения: Re: Фильтр для сабвуфера
СообщениеДобавлено: Вт ноя 26, 2013 09:30:32 
Электрический кот
Аватар пользователя

Карма: 10
Рейтинг сообщений: 22
Зарегистрирован: Чт ноя 25, 2010 16:58:42
Сообщений: 1056
Откуда: Средний Урал
Рейтинг сообщения: 0
AcousticManiac писал(а):
На эмиттере транзистора средняя точка! :))

А ничего, что средняя выставляется не по отношению к питанию МС, а после R9? Хотя могу ошибаться..

TL071: 2 - инверт. вход, 3 - неинверт. вход, 6 - выход, 7 - плюс питания, 4 - минус. Питание двухполярное.


Вернуться наверх
 
Не в сети
 Заголовок сообщения: Re: Фильтр для сабвуфера
СообщениеДобавлено: Вт ноя 26, 2013 17:20:41 
Друг Кота
Аватар пользователя

Карма: 23
Рейтинг сообщений: 399
Зарегистрирован: Вс окт 24, 2010 16:02:46
Сообщений: 3475
Откуда: Ижевск
Рейтинг сообщения: 0
На эмиттере транзистора постоянное напряжение чуть больше 5-ти вольт будет. Не проблема.
Если уменьшить R6 то напряжение на эмиттере увеличится, можно подобрать так чтобы было 6 вольт.


Вернуться наверх
 
Не в сети
 Заголовок сообщения: Re: Фильтр для сабвуфера
СообщениеДобавлено: Вт ноя 26, 2013 21:18:17 
Потрогал лапой паяльник
Аватар пользователя

Зарегистрирован: Вт янв 08, 2013 09:17:37
Сообщений: 393
Рейтинг сообщения: 0
как я понел резистор подключается в этой схеме вот так ? на сколько нужно уменьшить r6 и не повлияет на сам фильтр? :)) или во по этой схеме (вторую схему нашол в начале этого форума)


Вложения:
untitled.png [6.25 KiB]
Скачиваний: 734
004 — копия.jpg [145.31 KiB]
Скачиваний: 696
Вернуться наверх
 
Не в сети
 Заголовок сообщения: Re: Фильтр для сабвуфера
СообщениеДобавлено: Ср ноя 27, 2013 10:54:22 
Потрогал лапой паяльник
Аватар пользователя

Зарегистрирован: Вт янв 08, 2013 09:17:37
Сообщений: 393
Рейтинг сообщения: 0
резистор подключил как во второй схеме выше на эмиметре транзистора 4.6 вольт а срезистором думаю подключил как должно было быть при повороте в право звук становится тише но голос пропадает и остается нч а на оборот голос становится громче и звук тоже. :)


Вернуться наверх
 
Не в сети
 Заголовок сообщения: Re: Фильтр для сабвуфера
СообщениеДобавлено: Ср ноя 27, 2013 16:10:02 
Друг Кота
Аватар пользователя

Карма: 95
Рейтинг сообщений: 967
Зарегистрирован: Пт дек 03, 2010 13:13:39
Сообщений: 7724
Откуда: Россия, Тула и пгт Городищи, Владимирская обл.
Рейтинг сообщения: 0
А если так?
Изображение

_________________
Не всегда есть комп, или скорость интернета, но чем смогу-помогу.

И да пребудет с вами Сила тока!


Вернуться наверх
 
Не в сети
 Заголовок сообщения: Re: Фильтр для сабвуфера
СообщениеДобавлено: Ср ноя 27, 2013 19:11:45 
Потрогал лапой паяльник
Аватар пользователя

Зарегистрирован: Вт янв 08, 2013 09:17:37
Сообщений: 393
Рейтинг сообщения: 0
тоже работает :)) только на ней срез не такой, у той что выше при повороте движка резистора в право до упора голос не слышен а у этой чуть слышно :)


Вернуться наверх
 
Не в сети
 Заголовок сообщения: Re: Фильтр для сабвуфера
СообщениеДобавлено: Ср ноя 27, 2013 20:12:16 
Друг Кота
Аватар пользователя

Карма: 95
Рейтинг сообщений: 967
Зарегистрирован: Пт дек 03, 2010 13:13:39
Сообщений: 7724
Откуда: Россия, Тула и пгт Городищи, Владимирская обл.
Рейтинг сообщения: 0
Ну а громкость по моей картинке не меняется? Лишние частоты по-любому пролезать будут, этот фильтр слишком прост для качественной фильтрации..

_________________
Не всегда есть комп, или скорость интернета, но чем смогу-помогу.

И да пребудет с вами Сила тока!


Вернуться наверх
 
Не в сети
 Заголовок сообщения: Re: Фильтр для сабвуфера
СообщениеДобавлено: Пт ноя 29, 2013 21:39:29 
Потрогал лапой паяльник
Аватар пользователя

Зарегистрирован: Вт янв 08, 2013 09:17:37
Сообщений: 393
Рейтинг сообщения: 0
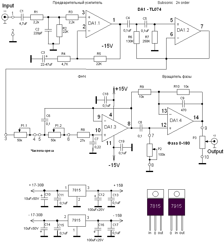
чуть чуть меняется подчти не заметно :) удалось добыть tl074 хочу собрать вот эту схему думаю она лутше чем схема которую я собирал?


Вложения:
image001.gif [17.66 KiB]
Скачиваний: 694
Вернуться наверх
 
Не в сети
 Заголовок сообщения: Re: Фильтр для сабвуфера
СообщениеДобавлено: Вс дек 01, 2013 20:02:31 
Потрогал лапой паяльник
Аватар пользователя

Зарегистрирован: Вт янв 08, 2013 09:17:37
Сообщений: 393
Рейтинг сообщения: 0
подскажите какие переменые резисторы из отечественных можно использовать в этой схеме фнч ?


Вложения:
image001.gif [17.66 KiB]
Скачиваний: 504
Вернуться наверх
 
Не в сети
 Заголовок сообщения: Re: Фильтр для сабвуфера
СообщениеДобавлено: Вс дек 01, 2013 23:30:34 
Друг Кота
Аватар пользователя

Карма: 95
Рейтинг сообщений: 967
Зарегистрирован: Пт дек 03, 2010 13:13:39
Сообщений: 7724
Откуда: Россия, Тула и пгт Городищи, Владимирская обл.
Рейтинг сообщения: 0
Любые наши или буржуйские с линейной характеристикой. А схему эту я собирал, работала норм. Вот только подключение двойного переменника тут уже другое. Чертеж платы, кстати, к этой схеме есть в сети, лично мне сразу попался в статье сразу со схемой.

Вот еще похожий фильтр здесь http://cxem.net/sound/amps/amp138.php только в нем С18 заменить перемычкой надо, иначе фаза криво работает

_________________
Не всегда есть комп, или скорость интернета, но чем смогу-помогу.

И да пребудет с вами Сила тока!


Вернуться наверх
 
Не в сети
 Заголовок сообщения: Re: Фильтр для сабвуфера
СообщениеДобавлено: Пн дек 02, 2013 19:09:17 
Потрогал лапой паяльник
Аватар пользователя

Зарегистрирован: Вт янв 08, 2013 09:17:37
Сообщений: 393
Рейтинг сообщения: 0
а стабилизаторы типа крен можно заменить на кс515а ? а печатка была тоже в одной статье с этой схемой вот она.


Вложения:
image003.gif [177.31 KiB]
Скачиваний: 472
Вернуться наверх
 
Не в сети
 Заголовок сообщения: Re: Фильтр для сабвуфера
СообщениеДобавлено: Пн дек 02, 2013 22:38:25 
Друг Кота
Аватар пользователя

Карма: 95
Рейтинг сообщений: 967
Зарегистрирован: Пт дек 03, 2010 13:13:39
Сообщений: 7724
Откуда: Россия, Тула и пгт Городищи, Владимирская обл.
Рейтинг сообщения: 0
Стабилитроны можно, в принципе, но микрухи желательнее. Зависит от точного напряжения питания и его стабильного уровня (при питании фильтра от одного с усилком БП, например). Для КРЕНов критично, чтобы входное напряжение не опускалось ниже чем на 3в. больше выходного. Для стабилитронов критично отсутствие большой просадки, так как их ограничительные резюки считаются под определенное напряжение, и при падении его стабилитрон может перестать стабилитронить :))

_________________
Не всегда есть комп, или скорость интернета, но чем смогу-помогу.

И да пребудет с вами Сила тока!


Вернуться наверх
 
Не в сети
 Заголовок сообщения: Re: Фильтр для сабвуфера
СообщениеДобавлено: Вт дек 03, 2013 09:09:03 
Потрогал лапой паяльник
Аватар пользователя

Зарегистрирован: Вт янв 08, 2013 09:17:37
Сообщений: 393
Рейтинг сообщения: 0
у меня из крен только есть на 12 в не критично для этой схемы ?


Вернуться наверх
 
Показать сообщения за:  Сортировать по:  Вернуться наверх
Начать новую тему Ответить на тему  [ Сообщений: 857 ]     ... , , , 36, , , ...  

Часовой пояс: UTC + 3 часа


Кто сейчас на форуме

Сейчас этот форум просматривают: boba и гости: 18


Вы не можете начинать темы
Вы не можете отвечать на сообщения
Вы не можете редактировать свои сообщения
Вы не можете удалять свои сообщения
Вы не можете добавлять вложения

Найти:
Перейти:  


Powered by phpBB © 2000, 2002, 2005, 2007 phpBB Group
Русская поддержка phpBB
Extended by Karma MOD © 2007—2012 m157y
Extended by Topic Tags MOD © 2012 m157y