Например TDA7294

Форум РадиоКот • Просмотр темы - Мелкие вопросы по аналоговой технике.
Форум РадиоКот
Здесь можно немножко помяукать :)

Текущее время: Пт мар 13, 2026 03:48:34

Часовой пояс: UTC + 3 часа


ПРЯМО СЕЙЧАС:



Начать новую тему Ответить на тему  [ Сообщений: 6547 ]     ... , , , 21, , , ...  
Автор Сообщение
 Заголовок сообщения: Re: Мелкие вопросы по аналоговой технике.
СообщениеДобавлено: Чт авг 04, 2011 21:00:50 
Поставщик валерьянки для Кота
Аватар пользователя

Карма: 12
Рейтинг сообщений: 67
Зарегистрирован: Пт авг 27, 2010 05:57:06
Сообщений: 2482
Откуда: Тюмень
Рейтинг сообщения: 0
REB
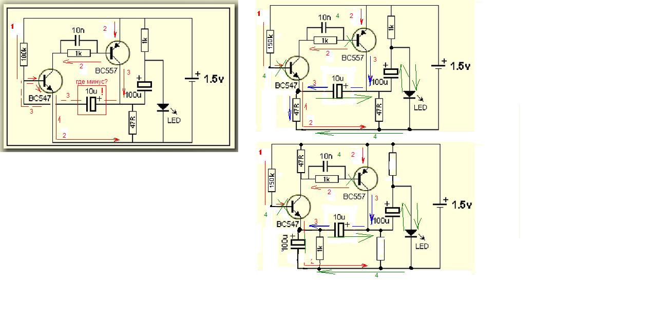
1. а) ну то что на три вольта еле светится это не удивительно. обычно на 1к резистор ограничивает ток
при 24 вольтах.
б.1) А поподробнее фото куда вы там подключили конденсаторы?
б.2 куда у вас там коллектор 557 подключен? такое ощущение что не подключен.
в.1) мне вот непонятно как должен закрыться транзистор 547 при открытом транзисторе 557
в.2) Я примерно накидал схему как я ее понимаю последовательность включения показана стрелками и цифрами.
в.3)Тут еще пораскинув мозгами пришла новая модель схемы справа, предполагается, что в момент переключений должен моргать светодиод от примерно 3в.
г) ну и уже из области фантастики или непроверенных решений схема внизу.Там конечно еще стоит поиграться с номиналами резисторов.Предположительно светодиод должен загораться от 4.5в.

2. Чет я не пойму вы указали даташит на 1904, а плату предоставили для 1409 что у вас проверять???
вот кстати получше картинка:) стр 4
Сравнивайте со своей печаткой :)


Вложения:
Моргание.JPG [71.19 KiB]
Скачиваний: 336

_________________
В поисках истины человек развивается.
Вернуться наверх
 
 Заголовок сообщения: Re: Мелкие вопросы по аналоговой технике.
СообщениеДобавлено: Чт авг 04, 2011 21:53:28 
Это не хвост, это антенна
Аватар пользователя

Карма: 4
Рейтинг сообщений: 16
Зарегистрирован: Вс сен 20, 2009 00:23:17
Сообщений: 1391
Откуда: Жидостан
Рейтинг сообщения: 0
vitalik_1984: точно! спасбо=) я реально коллектор ВС557 в воздухе оставил.
Схема рабочая на 100%

По усилку - плата TDA1904, даташит по TDA1904 . Тут ошибка только в цифрах, на деле ошибки не допустил. Но он всё равно хрипит пищит и пердит и это звучит более нецензурно чеи мои матюки=)

_________________
Существует миф, о том, что дырявые вечно суют свой нос не в свое дело, ввиду необоснованного ЧСВ. Не правда! Это не миф! )))


Вернуться наверх
 
 Заголовок сообщения: Re: Мелкие вопросы по аналоговой технике.
СообщениеДобавлено: Вс авг 07, 2011 13:43:54 
Это не хвост, это антенна
Аватар пользователя

Карма: 4
Рейтинг сообщений: 16
Зарегистрирован: Вс сен 20, 2009 00:23:17
Сообщений: 1391
Откуда: Жидостан
Рейтинг сообщения: 0
Собрал повышающий преобразователь - снова не работает:
Изображение
Кольцо брал из энергосберегающей лампы... В чем косяк?

Так же есть вопрос: где найти таблицу стандартных номиналов резисторов и конденсаторов? (при расчётах получаются номиналы которых просто нет в природе. надо подобрать наиболее близкие из сществующих)

_________________
Существует миф, о том, что дырявые вечно суют свой нос не в свое дело, ввиду необоснованного ЧСВ. Не правда! Это не миф! )))


Вернуться наверх
 
 Заголовок сообщения: Re: Мелкие вопросы по аналоговой технике.
СообщениеДобавлено: Вс авг 07, 2011 21:02:24 
Поставщик валерьянки для Кота
Аватар пользователя

Карма: 12
Рейтинг сообщений: 67
Зарегистрирован: Пт авг 27, 2010 05:57:06
Сообщений: 2482
Откуда: Тюмень
Рейтинг сообщения: 0
REBА где же имульсы на катушку? вы по схеме блокинг генератора делали?
Может кинете для приличия, а то так по макетке не всё понятно.

_________________
В поисках истины человек развивается.


Вернуться наверх
 
Эиком - электронные компоненты и радиодетали
 Заголовок сообщения: Re: Мелкие вопросы по аналоговой технике.
СообщениеДобавлено: Пн авг 08, 2011 17:12:53 
Это не хвост, это антенна
Аватар пользователя

Карма: 4
Рейтинг сообщений: 16
Зарегистрирован: Вс сен 20, 2009 00:23:17
Сообщений: 1391
Откуда: Жидостан
Рейтинг сообщения: 0
vitalik_1984:
http://radioskot.ru/publ/neobychnyj_fonar/1-1-0-221
http://radioskot.ru/publ/fonarik_svetod ... /1-1-0-122
http://led222.ru/publ/preobrazovatel_dl ... a/1-1-0-46

...схемы этих преобразоватилей в принципе стандартны. В основе трнзистор, катушка намотанная на феррите с 4 выводами проводом от 0.3 до 0.8 с витакми от 15 до 50, резистор чтоб транзистор не закипел, и на выходе иногда на прямую, иногда с выпрямителем из диода и конднсатора , иногда + ограничивающий резистор на выходе (ну это из того что видел).


Только вот сколько я их не собирал ни разу не получилось. И выводы от катушки менял, и с номиналами кондов на выходе экспериментировал, и кольца откуда только не драл.


И... можно ли вообще не использовать ферритовое кольцо, а вместо него использовать "скелет" заводского трансформатора (ниже нарисовал какой) ... и можно ли мотать 1 обмотку не по верх другой, а на отдельном секторе... Особенно на ниже приведённых схемах?
Изображение
Изображение
Изображение

_________________
Существует миф, о том, что дырявые вечно суют свой нос не в свое дело, ввиду необоснованного ЧСВ. Не правда! Это не миф! )))


Вернуться наверх
 
 Заголовок сообщения: Re: Мелкие вопросы по аналоговой технике.
СообщениеДобавлено: Вт авг 09, 2011 20:23:49 
Потрогал лапой паяльник

Зарегистрирован: Вт мар 30, 2010 16:37:20
Сообщений: 356
Рейтинг сообщения: 0
Опять проблемы из-за того что не можем уже приготовленную схему собрать , а из-за чего - из-за того что как всегда от незнания сразу обрезаем схему до одного транзистора и конденсатора и думаем- почему не работает, я допустим нашол минимум 3 отличия в сземах по ссылке и предложженых в посте.


Последний раз редактировалось Blaze Вт авг 09, 2011 20:57:20, всего редактировалось 1 раз.

Вернуться наверх
 
 Заголовок сообщения: Re: Мелкие вопросы по аналоговой технике.
СообщениеДобавлено: Вт авг 09, 2011 20:31:01 
Потрогал лапой паяльник

Зарегистрирован: Вт мар 30, 2010 16:37:20
Сообщений: 356
Рейтинг сообщения: 0
Что- то 2 последние ваши схемы мутью пахнут получается транзистор коротит катушку на землю, спрашивается какой тут можит быть пререход энергии и от куда появится эдс когда транзистор сквозные токи ловит на землю. Это напоминает мне схему неправильно понятого бустера.Первой схеме на мой вгляд не хватает одной вторичной обмотки чтоб снимать напряжение с неё.И ещё кое-что те схемы в приведённых ссылках какраз должны заработать ничего выкидывать из них и мудрить не надо это схемы импульсных преобразователей, если какая- нибудь деталь нарисована в схеме импульсного преобразователя значит она там действительно нужна, прежде чем какую-то деталь убрать из схемы надо изучить её особенности а не выкидывать на первый взгляд лишние детали.
REB : приведённые вами схемы даже начинающий любитель сочтёт несовсем адекватными так как они противоречат элементарным законам физики.


Вернуться наверх
 
 Заголовок сообщения: Re: Мелкие вопросы по аналоговой технике.
СообщениеДобавлено: Вт авг 09, 2011 20:54:37 
Потрогал лапой паяльник

Зарегистрирован: Вт мар 30, 2010 16:37:20
Сообщений: 356
Рейтинг сообщения: 0
Cкажите, в пк песперебойнике при заредке аккумулятора трансформатор работает как сетевой 50гц или как импульсный?, неподалёку стоят 4шт irfz44v, думаю они не потянут сетевое напряжение даже по 2 паралельно. ?


Вернуться наверх
 
 Заголовок сообщения: Re: Мелкие вопросы по аналоговой технике.
СообщениеДобавлено: Вт авг 09, 2011 22:02:46 
Поставщик валерьянки для Кота
Аватар пользователя

Карма: 12
Рейтинг сообщений: 67
Зарегистрирован: Пт авг 27, 2010 05:57:06
Сообщений: 2482
Откуда: Тюмень
Рейтинг сообщения: 0
Blaze писал(а):
Что- то 2 последние ваши схемы мутью пахнут получается транзистор коротит катушку на землю,
А в это время ток катушки еще не успев сильно возрасти возбуждает магнитное поле вокруг себя.(а как мы знаем изменяющееся магнитное поле порождает ток в имеющейся второй катушке) И запирает транзистор, так как эдс направлено против начального направления тока базы.

Blaze писал(а):
спрашивается какой тут можит быть пререход энергии и от куда появится эдс когда транзистор сквозные токи ловит на землю.

Прочитав выше соображаем, что ток в первой катушке уже возрос,а транзистор уже заперт!!! Куда ж ему деваться?Ток при индукции это как разогнавшийся автомобиль мчится пока что либо не остановит.

Так куда же он девается то? да туда, где пройти легче.Например через диод в светодиод и кондер.


Blaze писал(а):
Первой схеме на мой вгляд не хватает одной вторичной обмотки чтоб снимать напряжение с неё.

А если внимательно посмотрите, то как раз увидите четыре проводка идущих к кольцу.

Blaze писал(а):
REB : приведённые вами схемы даже начинающий любитель сочтёт несовсем адекватными так как они противоречат элементарным законам физики.


Странно, а я думал они как раз на них построены.

Кстати у вас наверно возник вопрос ОТКУДА берется напряжение для работы светодиода?Ведь обычно они питаются от 3,5 вольт блин неувязочка.
Вспоминаем, что эдс индукции гораздо выше начального напряжения.

Читайте закон Фарадея, мистер Blaze

Кстати арифметика подсчета тока "который уходит в землю", допустим у нас преобразователь с 2 на 4 вольта

предположим при включении транзистора ток возрос до значения 0.5А умножаем 2 на 0,5 получаем 1ватт

мы же знаем, что энергия ниоткуда в трансформаторе не появится значит и на выходе будет 1 ватт.
делим 1/4= 0.25 А.

Никакой фантастики и нарушения законов физики.А если вспомнить,что идеальных машин не бывает, то еще умножим на коэффициент полезного действия 0.25* 0,95 = 0,236 А на выходе.

_________________
В поисках истины человек развивается.


Последний раз редактировалось vitalik_1984 Ср авг 10, 2011 15:34:35, всего редактировалось 2 раз(а).

Вернуться наверх
 
 Заголовок сообщения: Re: Мелкие вопросы по аналоговой технике.
СообщениеДобавлено: Вт авг 09, 2011 22:05:05 
Поставщик валерьянки для Кота
Аватар пользователя

Карма: 12
Рейтинг сообщений: 67
Зарегистрирован: Пт авг 27, 2010 05:57:06
Сообщений: 2482
Откуда: Тюмень
Рейтинг сообщения: 0
Blaze писал(а):
Cкажите, в пк песперебойнике при заредке аккумулятора трансформатор работает как сетевой 50гц или как импульсный?, неподалёку стоят 4шт irfz44v, думаю они не потянут сетевое напряжение даже по 2 паралельно. ?

параллельное подключение, между прочим не меняет допустимое напряжение, только допустимый ток может увеличить

_________________
В поисках истины человек развивается.


Вернуться наверх
 
 Заголовок сообщения: Re: Мелкие вопросы по аналоговой технике.
СообщениеДобавлено: Вт авг 09, 2011 22:21:56 
Потрогал лапой паяльник

Зарегистрирован: Вт мар 30, 2010 16:37:20
Сообщений: 356
Рейтинг сообщения: 0
Сиё это я и так знаю меня интересует как один транс с тремя обмотками в бесперебойнике работает одновременно как сетевой и импульсный вед если напряжение сети пропадёт а реле в бесперебойнике не успеет переключить акумулятор с заряда на работу на инвертор то комп потухнет раньше чем сработает бесперебойник, ток то потребляет не малый.


Вернуться наверх
 
 Заголовок сообщения: Re: Мелкие вопросы по аналоговой технике.
СообщениеДобавлено: Ср авг 10, 2011 12:47:15 
Это не хвост, это антенна
Аватар пользователя

Карма: 4
Рейтинг сообщений: 16
Зарегистрирован: Вс сен 20, 2009 00:23:17
Сообщений: 1391
Откуда: Жидостан
Рейтинг сообщения: 0
vitalik_1984: так схемы приведённые мною выше работоспособны? и можно ли в них использовать скелет от выше указанного трансформатора с указанным способом обмотки?=)

_________________
Существует миф, о том, что дырявые вечно суют свой нос не в свое дело, ввиду необоснованного ЧСВ. Не правда! Это не миф! )))


Вернуться наверх
 
 Заголовок сообщения: Re: Мелкие вопросы по аналоговой технике.
СообщениеДобавлено: Ср авг 10, 2011 15:31:16 
Поставщик валерьянки для Кота
Аватар пользователя

Карма: 12
Рейтинг сообщений: 67
Зарегистрирован: Пт авг 27, 2010 05:57:06
Сообщений: 2482
Откуда: Тюмень
Рейтинг сообщения: 0
REB писал(а):
vitalik_1984: так схемы приведённые мною выше работоспособны? и можно ли в них использовать скелет от выше указанного трансформатора с указанным способом обмотки?=)

Я так думаю что если вы мотали в одну сторону обе обмотки,а потом взяли для минуса с начала а на транзистор с конца, то у вас никак не будет работать.На фото плохо видно как намотано.
если в одну сторону мотали, то нужно с одной обмотки взять начало, а со второй конец провода и будет вам счастье.

_________________
В поисках истины человек развивается.


Вернуться наверх
 
 Заголовок сообщения: Re: Мелкие вопросы по аналоговой технике.
СообщениеДобавлено: Ср авг 10, 2011 16:02:29 
Потрогал лапой паяльник
Аватар пользователя

Зарегистрирован: Сб янв 08, 2011 18:10:22
Сообщений: 340
Откуда: Украина
Рейтинг сообщения: 0
Помогите пожалуста с вибром между усилителями, я хотелби до сборки узнать у кокого звук будет чьотче и громче.


Вложения:
mess085pic04.jpg [22.45 KiB]
Скачиваний: 406
amp127-1.gif [5.69 KiB]
Скачиваний: 449
Вернуться наверх
 
 Заголовок сообщения: Re: Мелкие вопросы по аналоговой технике.
СообщениеДобавлено: Ср авг 10, 2011 16:08:44 
Собутыльник Кота
Аватар пользователя

Карма: 40
Рейтинг сообщений: 372
Зарегистрирован: Вс июл 17, 2011 11:51:52
Сообщений: 2623
Рейтинг сообщения: 0
zwer97 писал(а):
Помогите пожалуста с вибром между усилителями, я хотелби до сборки узнать у кокого звук будет чьотче и громче.

У этого
http://www.google.com.ua/#hl=ru&source= ... 80&bih=841


Вернуться наверх
 
 Заголовок сообщения: Re: Мелкие вопросы по аналоговой технике.
СообщениеДобавлено: Ср авг 10, 2011 16:40:40 
Поставщик валерьянки для Кота
Аватар пользователя

Карма: 12
Рейтинг сообщений: 67
Зарегистрирован: Пт авг 27, 2010 05:57:06
Сообщений: 2482
Откуда: Тюмень
Рейтинг сообщения: 0
zwer97 писал(а):
Помогите пожалуста с вибром между усилителями, я хотелби до сборки узнать у кокого звук будет чьотче и громче.


Вложения:
mess085pic04.jpg [22.45 KiB]
Скачиваний: 7

Ламповый бери:) по любому чистый звук будет:)))

_________________
В поисках истины человек развивается.


Вернуться наверх
 
 Заголовок сообщения: Re: Мелкие вопросы по аналоговой технике.
СообщениеДобавлено: Ср авг 10, 2011 18:15:35 
Это не хвост, это антенна
Аватар пользователя

Карма: 4
Рейтинг сообщений: 16
Зарегистрирован: Вс сен 20, 2009 00:23:17
Сообщений: 1391
Откуда: Жидостан
Рейтинг сообщения: 0
vitalik_1984: спасибо, надеюсь что последний вопрос по трнсформаторам:важно ли на что мотать или нет (ну там на кольца. на стержни, на Ш-оразные трансформаторы, на О-образные трансформаторы) ?

_________________
Существует миф, о том, что дырявые вечно суют свой нос не в свое дело, ввиду необоснованного ЧСВ. Не правда! Это не миф! )))


Вернуться наверх
 
 Заголовок сообщения: Re: Мелкие вопросы по аналоговой технике.
СообщениеДобавлено: Ср авг 10, 2011 20:32:13 
Поставщик валерьянки для Кота
Аватар пользователя

Карма: 12
Рейтинг сообщений: 67
Зарегистрирован: Пт авг 27, 2010 05:57:06
Сообщений: 2482
Откуда: Тюмень
Рейтинг сообщения: 0
REB писал(а):
vitalik_1984: спасибо, надеюсь что последний вопрос по трнсформаторам:важно ли на что мотать или нет (ну там на кольца. на стержни, на Ш-оразные трансформаторы, на О-образные трансформаторы) ?

имеет конечно, все зависит от частоты на которой работает схема.если больше 60 герц, то значительно уменьшается кпд с железными трансформаторами. чем мельче частицы из которых сделан транс, тем меньше теряется на выделение тепла.Ну и вообще форма вроде не влияет,если контур замкнутый.
Только вот как в случае с дросселями бывает необходимо сделать зазор в магнитопроводе.

_________________
В поисках истины человек развивается.


Вернуться наверх
 
 Заголовок сообщения: Re: Мелкие вопросы по аналоговой технике.
СообщениеДобавлено: Чт авг 11, 2011 00:44:40 
Это не хвост, это антенна
Аватар пользователя

Карма: 4
Рейтинг сообщений: 16
Зарегистрирован: Вс сен 20, 2009 00:23:17
Сообщений: 1391
Откуда: Жидостан
Рейтинг сообщения: 0
vitalik_1984: зазор в могнитопроводе это как? газеткой обмотать стержень как в старых радиоприёмниках?=)

И... не допустил ли я ошибок в в этой схемке?
Изображение
Цель - создать нечто ПОДОБНОЕ, но без применения МК.

_________________
Существует миф, о том, что дырявые вечно суют свой нос не в свое дело, ввиду необоснованного ЧСВ. Не правда! Это не миф! )))


Вернуться наверх
 
 Заголовок сообщения: Re: Мелкие вопросы по аналоговой технике.
СообщениеДобавлено: Чт авг 11, 2011 00:52:04 
Друг Кота

Карма: 27
Рейтинг сообщений: 206
Зарегистрирован: Чт ноя 26, 2009 11:16:50
Сообщений: 6015
Откуда: Москва
Рейтинг сообщения: 0
REB писал(а):
И... не допустил ли я ошибок в в этой схемке?
Допустил.
1. На вход 5 нужно подать смещение, например резистор 10...100 кОм на землю (минус питания).
2. Резистор 1 кОм на выходе микрофона не нужен, вроде.
3. Выход LM358 довольно слабенький, и даже один светодиод ему зажечь непросто. Может, эмиттерный повторитель поставить (типа еще один транзистор).
4. Усиление ОУ в этой схеме =1, вроде. Маловато будет.


Вернуться наверх
 
Показать сообщения за:  Сортировать по:  Вернуться наверх
Начать новую тему Ответить на тему  [ Сообщений: 6547 ]     ... , , , 21, , , ...  

Часовой пояс: UTC + 3 часа


Вы не можете начинать темы
Вы не можете отвечать на сообщения
Вы не можете редактировать свои сообщения
Вы не можете удалять свои сообщения
Вы не можете добавлять вложения

Найти:
Перейти:  


Powered by phpBB © 2000, 2002, 2005, 2007 phpBB Group
Русская поддержка phpBB
Extended by Karma MOD © 2007—2012 m157y
Extended by Topic Tags MOD © 2012 m157y