Например TDA7294

Форум РадиоКот • Просмотр темы - Мне нужна помощь. Как мне отрегулировать датчик давления пос
Форум РадиоКот
Здесь можно немножко помяукать :)

Текущее время: Чт фев 26, 2026 02:52:16

Часовой пояс: UTC + 3 часа


ПРЯМО СЕЙЧАС:



Начать новую тему Ответить на тему  [ Сообщений: 27 ]    , 2
Автор Сообщение
 Заголовок сообщения: Re: Мне нужна помощь. Как мне отрегулировать датчик давления
СообщениеДобавлено: Пн фев 16, 2026 07:04:42 
Встал на лапы

Зарегистрирован: Пн янв 03, 2022 05:45:18
Сообщений: 92
Рейтинг сообщения: 0
Что вы называете дрейфом? dU/dt != 0 или U != 0 ?



Пожалуйста, ознакомьтесь с тестом ниже.

Используемый мной цифровой мультиметр подключен к контактам Vout и GND для измерения напряжения.

Тот, что справа, — мой собственный основной блок, в котором используется плата модуляции сигнала, показанная на схеме выше.
Компьютер слева — это персональный компьютер моего друга.

Видно, что дрейф нулевой точки слева меньше, чем справа. Я хочу настроить схему справа, чтобы добиться того же эффекта, что и слева.
Изображение
Изображение
Изображение
Изображение
Изображение
Изображение

https://www.youtube.com/watch?v=h_EJ10lFeWM


Вернуться наверх
 
 Заголовок сообщения: Re: Мне нужна помощь. Как мне отрегулировать датчик давления
СообщениеДобавлено: Пн фев 16, 2026 09:33:04 
Друг Кота
Аватар пользователя

Карма: 107
Рейтинг сообщений: 3835
Зарегистрирован: Пн фев 09, 2009 22:19:49
Сообщений: 25135
Откуда: Когда-то был прекрасный город для людей
Рейтинг сообщения: 0
icespirit, вам что, никогда не приходилось писать отчёт о проведенном эксперименте, делать таблицу измерений, выявлять зависимости, строить графики изменений , делать выводы ?

Кому нужны эти фотографии? Они не несут информации по условиям измерений.

Никакого общения не получится, пока вы не научитесь формировать техническую документацию в родном для ее быстрого, точного и однозначного восприятия .


Вернуться наверх
 
 Заголовок сообщения: Re: Мне нужна помощь. Как мне отрегулировать датчик давления
СообщениеДобавлено: Пн фев 16, 2026 10:58:45 
Встал на лапы

Зарегистрирован: Пн янв 03, 2022 05:45:18
Сообщений: 92
Рейтинг сообщения: 0
icespirit, вам что, никогда не приходилось писать отчёт о проведенном эксперименте, делать таблицу измерений, выявлять зависимости, строить графики изменений , делать выводы ?

Кому нужны эти фотографии? Они не несут информации по условиям измерений.

Никакого общения не получится, пока вы не научитесь формировать техническую документацию в родном для ее быстрого, точного и однозначного восприятия .


Hi

Я всего лишь обычный любитель электроники; я не знаю, какие лабораторные отчеты или таблицы измерений вам нужны.

Пожалуйста, объясните мне точно, что вам нужно. Я не понимаю, что вам нужно.

Пожалуйста, посмотрите видео на YouTube; там я представил подробную информацию. Изображения предназначены для тех, кто не может получить доступ к YouTube из-за ограничений.


Вернуться наверх
 
 Заголовок сообщения: Re: Мне нужна помощь. Как мне отрегулировать датчик давления
СообщениеДобавлено: Пн фев 16, 2026 12:59:54 
Друг Кота
Аватар пользователя

Карма: 107
Рейтинг сообщений: 3835
Зарегистрирован: Пн фев 09, 2009 22:19:49
Сообщений: 25135
Откуда: Когда-то был прекрасный город для людей
Рейтинг сообщения: 0
Окончи университет. Там научат техническому языку и правилам ведения технической документации.

А с роликами - это в голливуд.


Вернуться наверх
 
Эиком - электронные компоненты и радиодетали
 Заголовок сообщения: Re: Мне нужна помощь. Как мне отрегулировать датчик давления
СообщениеДобавлено: Пн фев 16, 2026 19:34:50 
Друг Кота

Карма: 20
Рейтинг сообщений: 825
Зарегистрирован: Пт ноя 02, 2018 16:14:36
Сообщений: 3170
Рейтинг сообщения: 0
С текстом ознакомился, на картинки посмотрел, персонального компьютера на них не увидел. Видео - 13 минут, у меня нет столько лишнего времени. Я, как и все тут, отвечаю на ваши вопросы не за деньги, а исключительно ради собственного удовольствия. Удовольствия в том, чтобы разглядывать десяток картинок - никакого. Вы хотя бы скажите, дрейф - хаотичный или монотонный? Посмотрите напряжения в других точках, расскажите, что вы называете модуляцией и т. д.

_________________
Нет ничего практичнее хорошей теории


Вернуться наверх
 
 Заголовок сообщения: Re: Мне нужна помощь. Как мне отрегулировать датчик давления
СообщениеДобавлено: Вт фев 17, 2026 03:16:31 
Встал на лапы

Зарегистрирован: Пн янв 03, 2022 05:45:18
Сообщений: 92
Рейтинг сообщения: 0
С текстом ознакомился, на картинки посмотрел, персонального компьютера на них не увидел. Видео - 13 минут, у меня нет столько лишнего времени. Я, как и все тут, отвечаю на ваши вопросы не за деньги, а исключительно ради собственного удовольствия. Удовольствия в том, чтобы разглядывать десяток картинок - никакого. Вы хотя бы скажите, дрейф - хаотичный или монотонный? Посмотрите напряжения в других точках, расскажите, что вы называете модуляцией и т. д.


Спасибо (Я общаюсь с вами через Google Translate, надеюсь, вы меня понимаете.)


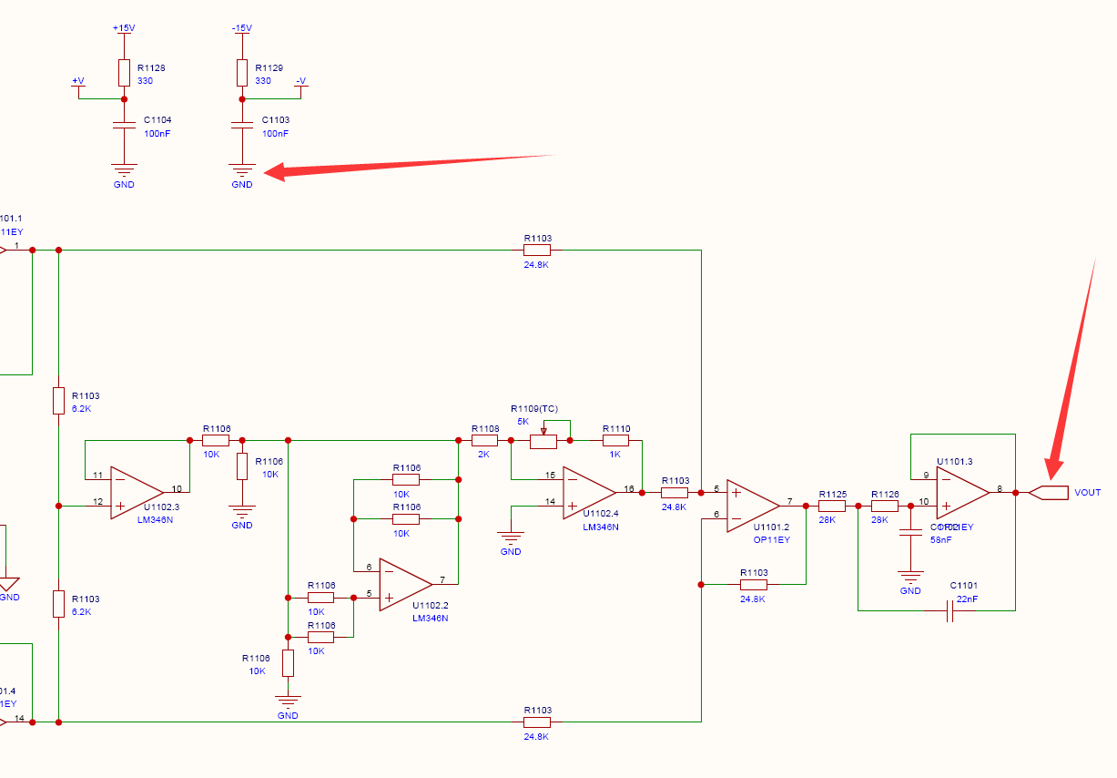
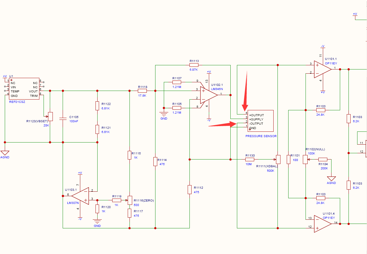
Пожалуйста, ознакомьтесь со схемой.
Значение напряжения, отображаемое на приборе FLUKE 189 справа, — это значение напряжения в точке измерения Vout.(От 53,39 мВ до 40,633 мВ ---- 34,463 мВ ---- 31,309 мВ-----27,996 мВ ---- 24,512 мВ)
Изображение

Следуя за этим изменяющимся сигналом, я обнаружил, что сигнал исходит из области между выводами +, - и GND датчика давления.

Например.При первом включении питания напряжение между контактами OUTPUT+ и GND составляет 0,000 мВ, затем сразу же 0,001 мВ, затем 0,002 мВ...
Изображение

Я не знаю, в чём проблема; буду очень благодарен, если вы мне подскажете.


Вернуться наверх
 
 Заголовок сообщения: Re: Мне нужна помощь. Как мне отрегулировать датчик давления
СообщениеДобавлено: Ср фев 18, 2026 19:18:09 
Друг Кота

Карма: 20
Рейтинг сообщений: 825
Зарегистрирован: Пт ноя 02, 2018 16:14:36
Сообщений: 3170
Рейтинг сообщения: 0
Непонятно. 34.463 не входит в интервал "От 53,39 мВ до 40,633 мВ".

_________________
Нет ничего практичнее хорошей теории


Вернуться наверх
 
Показать сообщения за:  Сортировать по:  Вернуться наверх
Начать новую тему Ответить на тему  [ Сообщений: 27 ]    , 2

Часовой пояс: UTC + 3 часа


Вы не можете начинать темы
Вы не можете отвечать на сообщения
Вы не можете редактировать свои сообщения
Вы не можете удалять свои сообщения
Вы не можете добавлять вложения

Найти:
Перейти:  


Powered by phpBB © 2000, 2002, 2005, 2007 phpBB Group
Русская поддержка phpBB
Extended by Karma MOD © 2007—2012 m157y
Extended by Topic Tags MOD © 2012 m157y