Например TDA7294

Эиком - электронные компоненты и радиодетали
РадиоКот >Схемы >Аудио >Усилители >

Теги статьи: Добавить тег

Высококачественный усилитель мощности.(100Вт)

Автор:
Опубликовано 22.09.2006

Предлагаемый вашему драгоценному вниманию усилитель прост в сборке, ужасно прост в настройке (он её фактически не требует), не содержит особо дефицитных компонентов и при всем при этом имеет весьма недурные характеристики и запросто тянет на так называемый hi-fi, столь нежно любимый большинством граждан.
Усилитель может работать на нагрузку 4 и 8Ом, может быть использован в мостовом включении на нагрузку 8 Ом, при этом он отдаст в нагрузку 200Вт.

Основные характеристики следующие:

Напряжение питания, В

+/-35

Потребляемый ток в режиме молчания, мА

100

Входное сопротивление, кОм

24

Чувствительность (100 Вт, 8 Ом), В

1,2

Выходная мощность (КГ=0,04%), Вт

80

Диапазон воспроизводимых частот, Гц

10...30000

Отношение сигнал/шум (невзвешенное), дБ

-73

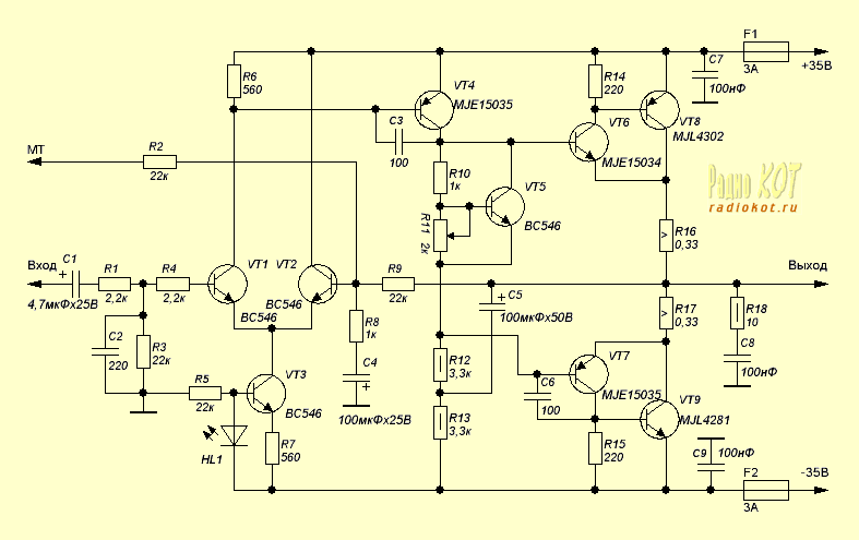
Схема усилителя:

Схема усилителя

Усилитель полностью на дискретных элементах, без всяких ОУ и прочих хитростей. При работе на нагрузку 4Ома и питании 35В усилитель развивает мощность до 100Вт. Если есть потребность подключить нагрузку 8Ом питание можно увеличить до +/-42В, в этом случае, мы получим те же самые 100Вт.
Очень сильно не рекомендуется увеличивать напряжение питания более 42В, иначе можно остаться без выходных транзисторов. При работе в мостовом режиме должна использоваться 8-ми омная нагрузка, иначе, опять-таки, лишаемся всякой надежды на выживание выходных транзисторов. Кстати, надо учесть, что защиты от КЗ в нагрузке не предусмотрено, так что надо быть поосторожней.
Для использования усилителя в мостовом режиме необходимо вход МТ прикрутить к выходу другого усилителя, на вход которого и подается сигнал. Оставшийся вход замыкается на общий провод.
Резистор R11 служит для установки тока покоя выходных транзисторов. Конденсатор C4 определяет вернюю границу усиления и уменьшать его не стоит - получите самовозбуждение на высоких частотах.

О деталях.
Все резисторы - 0,25Вт за исключением R18, R12, R13, R16, R17. Первые три - 0,5 Вт, последние два - по 5 Вт. Светодиод HL1 служит не для красоты, поэтому не надо присобачивать в схему сверхъяркий диод и выводить его на переднюю панель. Диод должен быть самый обычный, ЗЕЛЕНОГО цвета - это важно, поскольку светодиоды других цветов имеют другое падение напряжения.
Если вдруг кому-то не повезло и он не смог достать выходные транзисторы MJL4281 и MJL4302, их можно заменить на MJL21193 и MJL21194 соответственно.
Переменный резистор R11 лучше всего взять многооборотный, хотя подойдет и обычный. Ничего критичного тут нет - просто удобнее устанавливать ток покоя.
Ну и табличка, чтобы все в одном месте было:

Обозначение на схеме

Номинал

Примечание

R1, R4

2,2кОм

 

R2, R3, R5, R9

22кОм

 

R6, R7

560

 

R8, R10

1 кОм

 

R11

2кОм

подстроечный

R12, R13

3,3кОм

0,5Вт

R14, R15

220

 

R16, R17

0,33

5Вт

R18

10

0,5Вт

C1

4,7мкФх25В

 

C2

220

 

C3, C6

100

 

C4

100мкФх25В

 

C5

100мкФх50В

 

C7, C8, C9

100нФ

 

VT1, VT2, VT3, VT5

BC546

 

VT4

MJE15035

Можно заменить на BD140

VT6

MJE15034

 

VT7

MJE15035

 

VT8

MJL4302

 

VT9

MJL4281

 

HL1

АЛ307

ЗЕЛЕНЫЙ

Собственно настройка сводится к установке тока покоя выходных транзисторов резистором R11 примерно 75-90 мА.
Выходные транзисторы, разумеется ставим на радиаторы. Площадь - 300-400 кв. см. для каждого. VT6 и VT7 тоже можно облегчить жизнь, прикрутив их на радиаторы 50-70 кв. см.

Печатную плату можно стырить тут.
Вроде ничего не забыл.
Но если что - Форум открыт 24 часа в сутки.




Как вам эта статья?

Заработало ли это устройство у вас?

55 4 4
17 5 1