![]() |
![]() |
|||||||||||||||
Модульная электронная нагрузка
Автор: KomSoft История. Понадобилась как-то протестировать очередной блок питания, а резистора необходимой мощности и сопротивления под рукой не оказалось. Поскольку эта ситуация происходила не первый раз и изрядно надоела, пришлось по-быстрому сделать электронную нагрузку. Поиск в Интернете показал самую простую схему "Электронная нагрузка из операционного усилителя и мощного полевого транзистора" [1]: Что и было по-быстрячку с небольшими модификациями успешно сделано, а потом и переделано. Но чувство внутренней неудовлетворенности не дает покоя. А какой нужен радиатор? А если понадобиться больший ток? А как задействовать вторую половину операционника? Порывшись на складах и найдя оставшиеся от замены вентиляторов на процессорах подходящие по размеру радиаторы (муха не сидела!), которые с трудом, но влезли в корпус от компьютерного БП, рабочая лаборатория была расширена Модульной электронной нагрузкой. Модульная электронная нагрузка (первый вариант). Да, радиаторы влезли, а вот вентилятор пришлось прикрутить снаружи. В принципе, подобных устройств в интернете много, но это отличается возможностью расширения для получения необходимой токовой нагрузки и простотой подключения амперметра, не требующего огромных и низкоомных шунтов на большие токи. Устройство представляет собой двухполюсник, не требующий внешнего питания (питается от испытуемого блока) и работающий в диапазоне напряжений 2,5-25В. Данная конструкция рассчитана на ток до 20А, но как мне кажется, легко масштабируется до 100А и более увеличением количества модулей. Также заменой модулей питания и транзисторов можно модифицировать под более высокие напряжения. Схема устройства состоит из независимых сдвоенных модулей нагрузки и модуля управления: Модуль нагрузки. Модули нагрузки конструктивно сдвоенные, чтобы использовать оба канала операционника. Каждое плечо модуля при таких номиналах (R22=0.1 Ohm) и максимального управляющего напряжения Uref = 0.4В позволяет стабилизировать ток до 4А. Такой ток выбран исходя из того, что при максимальном напряжении 25В на транзисторе будет рассеиваться около 80Вт. Если не планируется использовать нагрузку при больших напряжениях, максимальный ток можно увеличить, уменьшив сопротивление резистора R22 и пересчитав остальную часть схемы по приведенным ниже формулам. Максимальное входное напряжение определяется рассеиваемой на транзисторах мощностью и максимальным напряжением элементов схемы (транзисторы, операционники, TL431). Число модулей можно увеличивать для достижения необходимого тока нагрузки. Рассмотрим работу модуля нагрузки на примере верхнего (по схеме) плеча. На U20, Q20 и R22 собран стабилизатор тока, управляемый напряжением по входу "+". Светодиод HL20 - для контроля наличия напряжения на модуле (заваляласть у меня парочка выпаяных SMD). Резистор R21 - чтобы при обрыве проводника с управляющим напряжением ток не начал определяться наводками и помехами. Резистор R24 используется для суммирования токов на измеритель. Диоды VD20-VD22 - для защиты от переполюсовки (периодически путаю красный с черным, сапером работать нельзя!). Напряжение от испытуемого блока питания подается на контакты "U+" и "Gnd". На вход Uref подается управляющее напряжение от модуля управления. С выхода Uti снимается сигнал на модуль индикации для работы сумматора токов. Резистор-перемычка R26 - для удобства разводки платы. Вентилятор охлаждения подключается на один из модулей параллельно транзистору к точкам Jmp27-Jmp26 (Cooler+, Cooler-). Это обеспечивает учет тока через вентилятор сумматором. Таким образом минимальный ток через электронную нагрузку примерно равен току через вентилятор+25мА (операционники и пр.). Фото готового сдвоенного модуля нагрузки. Все детали паяются как SMD, т.е. со стороны дорожек. Транзисторы с диодами выступают за плату и прижаты к радиаторам через резиновые термопроводные прокладки и термопасту, образуя вместе с прикрученой платой жесткую конструкцию. Каждый модуль подключается отдельными толстыми (и короткими) проводами непосредственно на входные клеммы (на фото - красный и черный). Тонкими проводами (на фото - белый и зеленый) подается опорное напряжение и снимается сигнал с шунта для измерения тока. Транзисторы я использовал 40N03, но по-моему подойдут любые аналогичные более дешевые типа IRFZ44, поскольку их основная задача - греться, а основной параметр - рассеиваемая мощность. Диодные сборки - от блоков питания AT(X), от них же и большая часть остальных деталей.
Модуль управления. Модуль управления состоит из источника опорного напряжения Uref, который задает максимальный ток через нагрузку и неинвертирующего сумматора с усилением, который суммирует значения токов всех модулей. В качестве источника опорного напряжения применена TL431 - для работы в широком диапазоне входных напряжений (от 3 до 25В). Неинвертирующий сумматор с усилением построен по стандартной схеме и суммирует падение напряжений на токозадающих резисторах *R22 (R23 и других модулей). Состоит из U1, обвязки и суммирующих резисторов R24-R25, расположеных на модулях. Стандартная формула для расчета коэффициента усиления К расписана на схеме. Коэффициент усиления К нужно пересчитывать в зависимости от числа подключеных модулей. Сумматор обеспечивает выход на блок измерения тока, например для тока через нагрузку 10А (по 2.5А на каждом из 4 модулей, по 0.25В на резисторах R22-R23) на выходе будет 1В. При расчетах следует учесть, что из-за особенностей микросхемы LM358 при напряжении питания 5В на ее выходе напряжение не поднимется выше 3.5В. Расчет сумматора проводится в такой последовательности:
Отсюда для Usum=UOutMax=2В получаем К=1, (R4+R5) = 3 * R3. Аналогично для Usum=UOutMax=1В получаем К=0.5, (R4+R5) = R3 При изменении количества модулей нужно пересчитать резисторы сумматора! Настройка сумматора заключается в подстройке резистором R4 коэффициента усиления, чтобы напряжение на выходе соответствовало току через нагрузку. Диод VD1 - защита от переполюсовки. Фото модуля управления. Справа видно, что первоначально планировалось ставить стабилитрон, но потом переиграно на TL431.
Модуль индикации. В принципе можно использовать любой с соответствующими пределами (или входными делителями). Подключается к разъему XP1 "Выход на измеритель" по такой схеме: 1 - корпус, 2 - ключ, 3 - питание измерителя (в первом варианте контакты 3 и 4 объединены, во втором - питание отделено от измеряемого напряжения), 4 - входное напряжение нагрузки, 5 - ток нагрузи. Я использовал слегка измененный (добавил защитные стабилитроны по входам и вернул подстроечный резистор по напряжению) "Суперпростой амперметр и вольметр на супердоступных деталях II (автовыбор диапазона)" с сайта https://vrtp.ru/index.php?act=categories&CODE=article&article=2792 от Eddy71 , который после полугода задалбываний (не только моих) любезно предоставил прошивку для "сильнотокового" режима до 99,9А [2]. Модуль индикации сфотографирован еще в процессе настройки, поэтому на нем висят всякие лишние детали.
Особенности работы (недостатки). Модульня электронная нагрузка в первом варианте начинает устойчиво работать примерно от 5 вольт или выше, т.к. при более низком напряжении плохо работают модули нагрузки, не работает модуль индикации, не запускается вентилятор. А ведь добавлять отдельный блок питания лень, хочется оставить двухполюсник. Думаем, развиваем конструкцию, добавляем модули и получаем...
Модульная электронная нагрузка (второй вариант). Пошерстив еще интернет в поисках решений, слегка изменена схема коммутации модулей. Чтобы нагрузка работала при меньшем напряжении (до 2.5В), нужно операционники и схему управления запитать через преобразователь, например через StepUp, от более высокого напряжения. Такое решение применено в "Эквивалент нагрузки с индикацией" [3]. В принципе, моя конструкция отличается от "Эквивалента нагрузки с индикацией" только модульностью и возможностью расширения (указаную выше статью я нашел, когда первый вариант моего устройства был уже собран). Поэтому добавлены модули питания (преобразователей напряжения) для модуля управления и вентилятора. А заодно изучена и на практике проверена топология SEPIC. Таким образом в первую версию внесены следующие изменения.
Потому, что я хочу учитывать ток, потребляемый преобразователем вентилятора в общем токе нагрузки. К сожалению, ток преобразователя для питания модуля индикации и модуля управления не учитывается в измерениях, но он достаточно мал - 50-100мА по сравнению с тем, на который расчитана вся система. Дополнительные модули питания собраны на MC34063. По принципам их работы отошлю к [4] "Повышающе-понижающий преобразователь напряжения для зарядки КПК от батареек" (https://www.radiohlam.ru/pitanie/KPK_sepic_34063.htm). Там же находится калькулятор для расчета подобных схем.
Модуль Step-Up (Модуль питания схем управления). Собран по типовой схеме со стабилизатором на выходе. При входных напряжениях ниже 12В работает схема Step-Up, выдавая на выходе 11.5В, которые 78M09 стабилизирует до 9В. При повышении входного напряжения выше 12В схема отключается, пропуская все через себя на 78M09. Модуль порадовал тем, что запускается и работает при входном напряжении 2.5В !!! Детали стандартные, без особенностей, SMD элементы размера 1206. Диод VD1 - шоттки, снят с платы винчестера. Конструктивно модуль крепится к корпусу, играющему роль радиатора, за 78M09, что не помешает при входных напряжениях выше 15В (все-таки модуль индикации кушает 50-80мА). Тестирование показало, что не стоит жадничать со входным конденсатором С1 - лучше поставить его 470-1000 мкФ, чтобы уменьшить импульсную помеху, которая пролезет на тестируемый блок питания. Фото модуля питания схем управления Рисунок платы и расположение деталей модуля питания схем управления
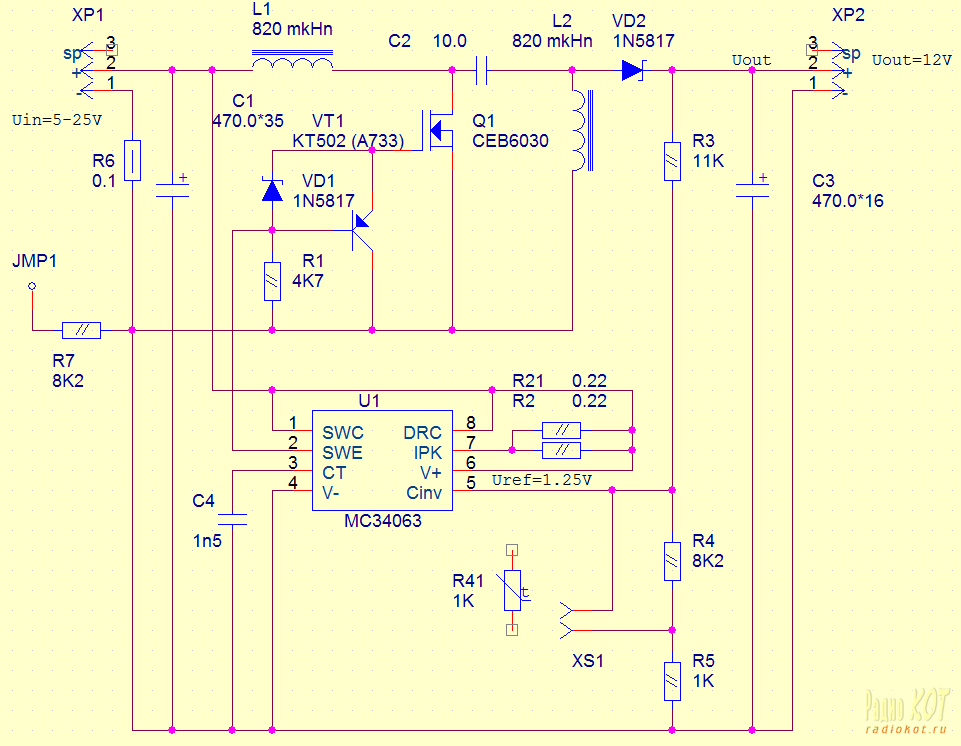
Модуль Back-Boost (Модуль питания вентилятора). Собрать модуль по такой же схеме, как предыдущий, не удалось. Средний ток потребления стандартного вентилятора составляет 120-200мА и расчеты показывают, что при входном напряжении около 5В ток ключа микросхемы MC34063 достигает максимально допустимого 1500мА, а при снижении входного напряжения до 3В превысит его. К тому же жалко повышать напряжение преобразователем до 15В, а потом снижать его стабилизатором до 7В для снижения оборотов вентилятора. Поэтому применена (а заодно и проверена на практике) топология SEPIC и внешний транзистор. Останавливаться на работе схеме не буду, все описано в первоисточнике [4]. Мной в схему добавлен терморезистор в цепь обратной связи - чтобы зря не гонять воздух через холодные радиаторы. Т.е. цепь обратной связи, задающая выходное напряжение, состоит из верхнего плеча (R3) и параллельно-последовательного нижнего (R4, R5 и терморезистор R41). Простую формулу расчета вывести не удалось, поэтому прилагаю файл расчета резисторов делителя ElectronicLoad. Результат работы Модуля Back-Boost заключается в том, при изменении входного напряжения от 4 до 25В на выходе будет стабильные 12Вольт (без применения терморезистора). А терморезистор добавляет функцию автоматической регулировки выходного напряжения от 8В при холодных радиаторах до 12,5В при нагретых. Терморезистор на проводочках вставляется в ребра радиатора Модуля нагрузки. Детали такие же, как в предыдущем модуле. Транзистор Q1 можно ставить и менее мощный на ток от 3-4А, у меня стоит выпаяный с какой-то материнки 55N03 пока работает, хотя по напряжению маловато. Аналогично не стоит жадничать со входным конденсатором С1 - лучше поставить его 470-1000 мкФ, чтобы уменьшить импульсную помеху, которая пролезет на тестируемый блок питания. А вот выходной С3 увеличивать не стоит, можно даже уменьшить - вентилятору все равно. Модуль Back-Boost имеет стандартные разъемы для подключения вентилятора (папа и мама) и просто включается перед вентилятором в разрыв цепи. Работает удовлетворительно, но при определенных напряжениях греется дроссель L1. Из существенных недостатков - не работает при входном напряжении ниже 4В. Но я вряд-ли буду использовать устройство при таких напряжениях, поэтому оставил все как есть. Дальнейшие исследования показали, что при напряжении ниже 4В модуль работает, но обеспечивает необходимое выходное напряжения только на холостом ходу. При подключении вентилятора мощности не хватает для его питания. Я с детства не дружу с импульсными преобразователями, поэтому мои эксперименты в изменением конденсатора C4 и индуктивностями ни к чему не привели. Может кто-нибудь другой усовершенствует этот модуль. А пока запомним, что если планируется нагрузку использовать при больших токах и при низком напряжении, то следует позаботиться о хорошем пассивном охлаждении или отдельном вентиляторе. Внимание! В процессе тестирования выяснилось, что модуль Back-Boost нельзя подсоединять к точкам Cooler+, Cooler- так как импульсная помеха от него лезет на вход операционного усилителя и поступает на затвор силового транзистора Q20, что в свою очередь приводит к сильным броскам тока нагрузки. Поэтому во втором варианте в модуль Back-Boost добавлены резисторы R6, R7 и он тоже подключен к сумматору токов. При этом, учитывая что его ток намного меньше, чем ток каждого модуля нагрузки, пересчитывать сумматор нет необходимости. Фото модуля питания вентилятора (до доработки, резисторы R6, R7 отсутствуют) Рисунок платы и расположение деталей модуля питания вентилятора
В результате схема Модульной электронной нагрузки (второй вариант) выглядит так:
Рисунок дорожек и расположение деталей второго варианта платы силового модуля
Рисунок платы и расположения деталей для модифицированого варианта модуля управления: Рисунок платы и расположения деталей модуля управления. Провода питания и "земли" всех модулей соединяются на входных клеммах. Заменой этих модулей можно подогнать устройство для работы с другим входным напряжением без существенной модернизации основной схемы. Например установить высоковольтные силовые транзисторы и заменить модули Step-Up, Back-Bust для увеличения тестируемого напряжения. А те, кто не любит импульсные преобразователи, может всесто модулей Step-Up и Back-Bust установить обычный трансформаторный источник питания с выходным напряжением 12В и током около 300 мА (правда, при этом исчезнет "фича", когда нагрузка запитывается от испытуемого блока".
Немного фотографий готового изделия и процесса тестирования. Блок питания слева на фото имеет почтенный возраст более 20 лет, и в принципе давно просится на модернизацию, но функции свои вполне выполняет, например ограничивает ток в нагрузке, хотя и не светится нижний сегмент в старшем разряде. Вольт-амперметр в нем также калибровался один раз при рождении уже не помню по каким приборам. (На момент опубликования статьи уже переделан) Собраное устройство На переднюю панель установлены гнезда для подключения нагрузки и стандартный разъем MOLEX для тестирования компьютерных блоков питания (оставлен только вход +12В). Подано напряжение 2.5В, ток установлен 0.69А. Модуль Step-Up работает, обеспечивая функционирование нагрузки и индикации. Модуль Back-Boost не запустился (вентилятор не крутится). Напряжение около 14В, ток 1.3А. Модуль Step-Up работает, Модуль Back-Boost работает (вентилятор крутится). Ток нагрузки увеличен до 2.3А, в блоке питания сработала защита по току, напряжение снизилось до 2.5-3В (ручка регулятора U1 установлена по-прежнему на 13В). Модуль Step-Up продолжает работать, Модуль Back-Boost отключился (вентилятор не крутится).
Тестирование блока питания ATX с применением модульной электронной нагрузки (12В/11А).
P.S. Вот такое вот получилось устройство, как конструктор состоящее из модулей с возможностью расширения, добавления, замены или исключения отдельных модулей под конкретные задачи. P.P.S. При испытания успешно со спецэффектами и выпусканием волшебного дыма, на котором работает вся электроника, при напряжении 12В и токе 10А минут через десять показал свою несостоятельность лабораторный блок питания, переделаный из компьютерного... А нагрузка улыбнулась и продолжает работать..
Источники вдохновения (Литература):
Файлы: Все вопросы в Форум.
|
|
|||||||||||||||
![]() |
![]() |


![]() |
||||
|
|
||||




Все то же самое, только на блоке питания режим измерения тока (кнопочка В/мА нажата). Различие в показаниях спишем на некалиброваность обоих приборов. По идее на блоке питания должно показывать больший ток, чем на нагрузке за счет тока питания модуля индикации.

