Например TDA7294

Форум РадиоКот • Просмотр темы - Усилитель на TDA7293
Форум РадиоКот
Здесь можно немножко помяукать :)

Текущее время: Сб янв 03, 2026 09:59:37

Часовой пояс: UTC + 3 часа


ПРЯМО СЕЙЧАС:



Начать новую тему Ответить на тему  [ Сообщений: 1483 ]     ... , , , , 75
Автор Сообщение
Не в сети
 Заголовок сообщения: Re: Усилитель на TDA7293
СообщениеДобавлено: Пт июн 14, 2024 00:45:19 
Вымогатель припоя

Зарегистрирован: Пт май 20, 2022 12:28:46
Сообщений: 613
Рейтинг сообщения: 0
samand587 писал(а):
Может кто даст ссылку на проверенного продавца где сам покупал?

Покупал в Платане и Промэлектронике.
в ПЭ, правда 7294-ые. Пока косяков за ними особых не наблюдал

Добавлено after 14 minutes 40 seconds:
Кстати, на счет "греются" При каком напряжении гоняете, какая выходная мощность?
ТДА-шки 72й серии вообще не из прохладных.
У них ток покоя минимум 50мА, так что если радиатор маленький, напряжение высокое, а сопротивление нагрузки низкое, греться они будут знатно.

Добавлено after 4 hours 34 minutes 18 seconds:
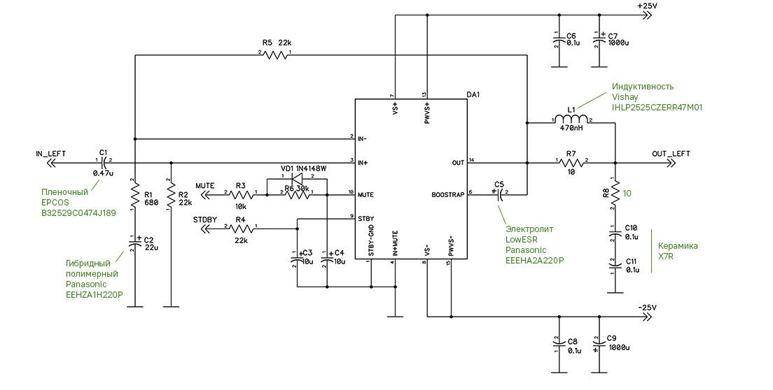
Господа, Если кто будет собирать схему на 7294 (93,95) делюсь своим вариантом. В основном на SMD компонентах
собсно это типовое включение, плюс Буше-Цобель, но видимо благодаря этой цепочке (может быть и примененным компонентам, поэтому я их тоже указал) получилось собрать усилок, который не утомляет своим звучанием. Но с другой стороны обладает очень неплохими "плотными" низкими частотами. Слушаю второй день, правда на наушниках по большей части, но все равно звучание нраицца...

Все резисторы 1206 (0.25w) кроме R7 и R8. Они 2512 (2w). можно поставить два 2512 в параллель, если страшно. У меня разводка сделана так, что медь платы выполняет роль радиатора, поэтому резисторы холодные.

Также хочу отметить один факт. Схема чувствительна к правильности разводки платы + лучше использовать толстый текстоилит 2мм и медь 35 и толще


Вложения:
scheme_1.4.png [62.93 KiB]
Скачиваний: 193
Вернуться наверх
 
Не в сети
 Заголовок сообщения: Re: Усилитель на TDA7293
СообщениеДобавлено: Пт июн 14, 2024 05:26:25 
Поставщик валерьянки для Кота
Аватар пользователя

Карма: 8
Рейтинг сообщений: 205
Зарегистрирован: Вт фев 21, 2017 18:59:21
Сообщений: 2273
Откуда: Седой Урал
Рейтинг сообщения: 0
.... делюсь своим вариантом. В основном на SMD компонентах....


А плату в формате .LAY? :))


Вернуться наверх
 
Не в сети
 Заголовок сообщения: Re: Усилитель на TDA7293
СообщениеДобавлено: Пт июн 14, 2024 10:02:31 
Вымогатель припоя

Зарегистрирован: Пт май 20, 2022 12:28:46
Сообщений: 613
Рейтинг сообщения: 0
samand587 писал(а):
А плату в формате .LAY?
Я не думаю, что она всем подойдет, так как на плате еще добавлена схема управления StandBy и Mute через i2C. Ну и она по-умолчанию двухканальная в достаточно странном габарите 150х60.
Если вас это не смущает, пишите в ЛС скину.


Вернуться наверх
 
Показать сообщения за:  Сортировать по:  Вернуться наверх
Начать новую тему Ответить на тему  [ Сообщений: 1483 ]     ... , , , , 75

Часовой пояс: UTC + 3 часа


Кто сейчас на форуме

Сейчас этот форум просматривают: АВК и гости: 23


Вы не можете начинать темы
Вы не можете отвечать на сообщения
Вы не можете редактировать свои сообщения
Вы не можете удалять свои сообщения
Вы не можете добавлять вложения

Найти:
Перейти:  


Powered by phpBB © 2000, 2002, 2005, 2007 phpBB Group
Русская поддержка phpBB
Extended by Karma MOD © 2007—2012 m157y
Extended by Topic Tags MOD © 2012 m157y