Высококачественный усилитель мощности.(100Вт)
- Altair
- Сверлит текстолит когтями
- Сообщения: 1276
- Зарегистрирован: Вс мар 01, 2009 17:49:41
- Откуда: Россия
Re: Высококачественный усилитель мощности.(100Вт)
Да, всё верно, но не забывайте, что питание двухполярное.
Ваше везение — в ваших руках: водите чёрную кошку на поводке.
Молчание не всегда означает согласие.
Молчание не всегда означает согласие.
- Реклама
Re: Высококачественный усилитель мощности.(100Вт)
[uquote="Миша_",url="/forum/viewtopic.php?p=3186091#p3186091"]Для 38 Вольт постоянки, сколько трансформатор переменки должен давать? 27 Вольт - оно? Стабилизатора напряжения не будет, чисто диодный мост и емкости от 30000мкф до 50000мкф... На входе стабильно 220 Вольт.[/uquote]
Это смотря какой диодный мост будет, так как на них разное падение напряжения... Вообщем суть такова, что бы посчитать что будет на выходе блока питания надо: от напряжения на выходе вторички с транса отнять падение напряжения на диодном мосте и полученный результат умножить на 1.41. На диодных сборках напруга бывает падает от 1,5В до 3В. Из всего что мы имеем можно примерно прикинуть, что если взять транс с выходом 27В то: 27-2*1.41=35.25В (напряжение на выходе БП (под нагрузкой ещё немного просядет)). В итоге для 38В на выходе с БП, нужен транс примерно с 29В переменки на вторичной обмотке. Но нужно ещё учитывать тот факт, что в сети не всегда, постоянно 220В и к тому же не понятно на сколько просядет напруга под нагрузкой, но не думаю что более чем 3В, а если мощность транса будет 250Вт, то и того менее полувольта...
Это смотря какой диодный мост будет, так как на них разное падение напряжения... Вообщем суть такова, что бы посчитать что будет на выходе блока питания надо: от напряжения на выходе вторички с транса отнять падение напряжения на диодном мосте и полученный результат умножить на 1.41. На диодных сборках напруга бывает падает от 1,5В до 3В. Из всего что мы имеем можно примерно прикинуть, что если взять транс с выходом 27В то: 27-2*1.41=35.25В (напряжение на выходе БП (под нагрузкой ещё немного просядет)). В итоге для 38В на выходе с БП, нужен транс примерно с 29В переменки на вторичной обмотке. Но нужно ещё учитывать тот факт, что в сети не всегда, постоянно 220В и к тому же не понятно на сколько просядет напруга под нагрузкой, но не думаю что более чем 3В, а если мощность транса будет 250Вт, то и того менее полувольта...
Re: Высококачественный усилитель мощности.(100Вт)
Здравствуйте подскажите пожалуйста какое номинальное напряжения питания этого усилителя
Re: Высококачественный усилитель мощности.(100Вт)
[uquote="Serg78",url="/forum/viewtopic.php?p=3188275#p3188275"]Здравствуйте подскажите пожалуйста какое номинальное напряжения питания этого усилителя[/uquote]
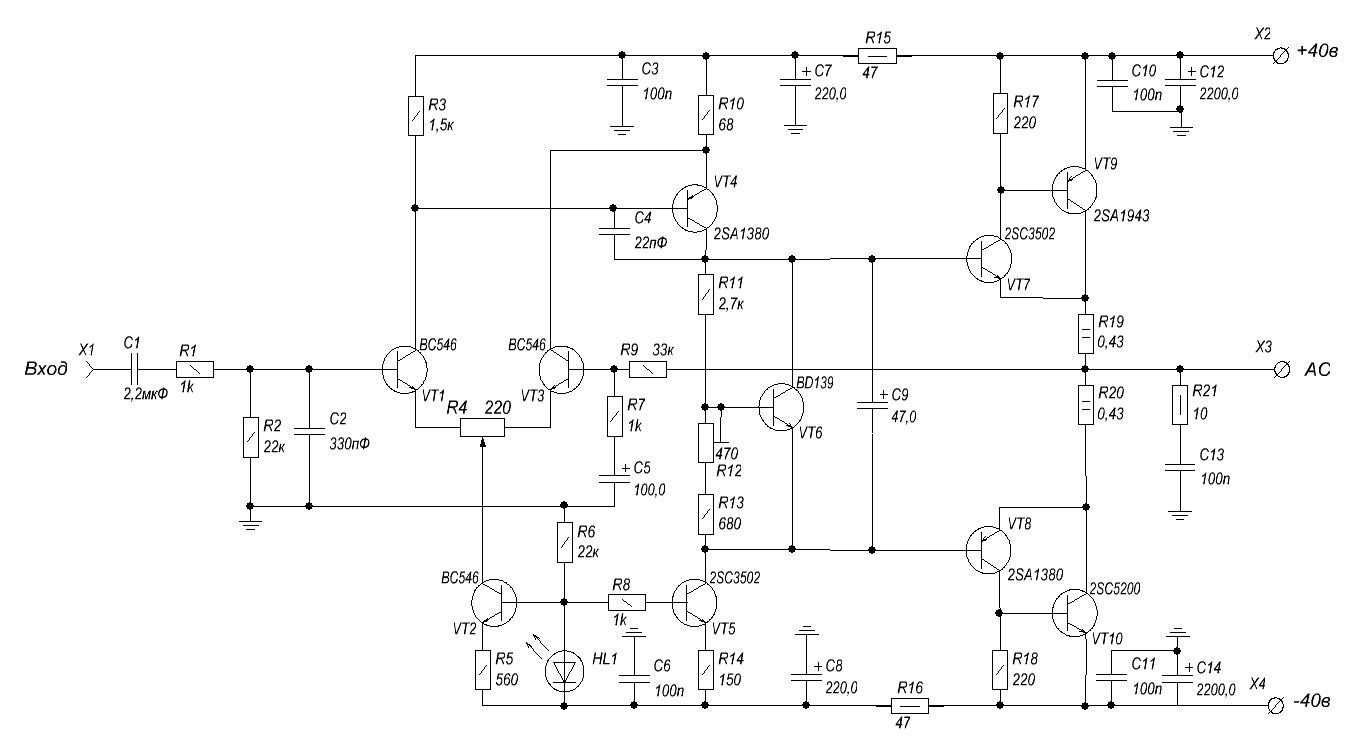
В статье к схеме этого усилителя написано: "Очень сильно не рекомендуется увеличивать напряжение питания более 42В, иначе можно остаться без выходных транзисторов". Оно так и есть, у меня чуть менее 30В питание и выходные транзисторы могут нормально работать только при активном охлаждении...
В статье к схеме этого усилителя написано: "Очень сильно не рекомендуется увеличивать напряжение питания более 42В, иначе можно остаться без выходных транзисторов". Оно так и есть, у меня чуть менее 30В питание и выходные транзисторы могут нормально работать только при активном охлаждении...
Re: Высококачественный усилитель мощности.(100Вт)
Здравствуйте 99HEAD66 спасибо вам но я не правильно задал вопрос можно у вас узнать минимальное напряжения питания и по какой печатной плате вы собирали и какими вы заменили транзисторы заранее спасибо
- Реклама
Re: Высококачественный усилитель мощности.(100Вт)
[uquote="Serg78",url="/forum/viewtopic.php?p=3188952#p3188952"]Здравствуйте 99HEAD66 спасибо вам но я не правильно задал вопрос можно у вас узнать минимальное напряжения питания и по какой печатной плате вы собирали и какими вы заменили транзисторы заранее спасибо[/uquote]
По питанию скажу так, заведётся усь я так думаю и от +-15В но качество звука будет жутчайшее, нужно минимум +-28В, а так вообще по хорошему +-35В и 4А для нормальной работы при подключении нагрузки (колонки) 4 Ом. Вообщем в любом случаи от питания будет зависеть звучание, чем ниже питание, тем хуже звук.
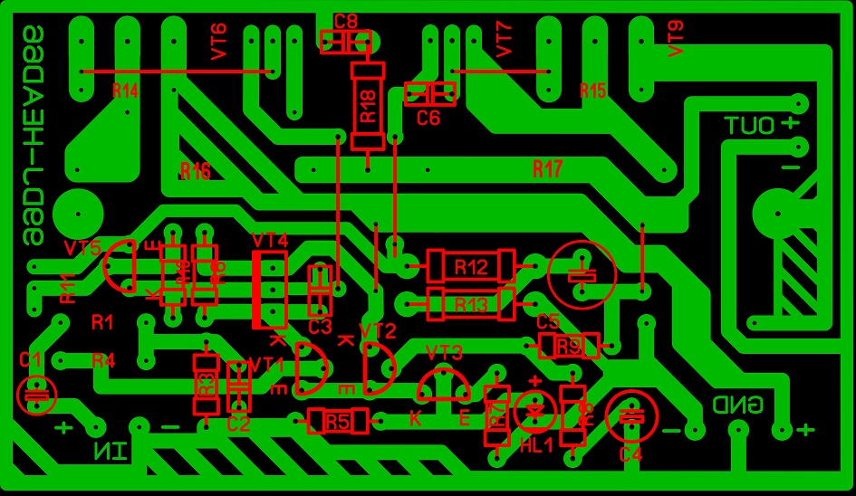
Делал я на двух печатках, на той, что из статьи и на переделанной мной от ТЕРАВОЛЬТА (на фотках варианты ПП из статьи и моей). В итоге остался на ПП, которую перерисовывал, сама плата там развёрнута более удобно, да и все транзисторы прикрутить можно на один радиатор, что куда удобнее,разумнее и экономичнее.
Собирал на транзисторах фирмы тошиба и моторолла, на моторолле звучит лучше но они дороже! Сначала собрал на тошибе вот с такими транзисторами: 2SA1943 + 2SС5200 (VT8 и VT9) и TIP41C + TIP42C (VT6 и VT7), затем заменил эти транзисторы на моторолловские: MJL21193 + MJL21194 (VT8 и VT9) и MJE15034 + MJE15035 (VT6 и VT7). В обоих случаях использовал VT4-BD140, а VT1,2,3,5 использовал BC546. Кстати в обоих печатках есть явный недочёт в плане расположения транзистора VT5 (BC546), он должен быть закреплён на том же радиаторе, что и выходные транзисторы, прям между ними, для термостабилизации... Лично я протянул VT5 к радиатору проводками.
Если надо, то скину свой вариант ПП в лейауте ну и подправлю её малость есть там косячки незначительные;)
По питанию скажу так, заведётся усь я так думаю и от +-15В но качество звука будет жутчайшее, нужно минимум +-28В, а так вообще по хорошему +-35В и 4А для нормальной работы при подключении нагрузки (колонки) 4 Ом. Вообщем в любом случаи от питания будет зависеть звучание, чем ниже питание, тем хуже звук.
Делал я на двух печатках, на той, что из статьи и на переделанной мной от ТЕРАВОЛЬТА (на фотках варианты ПП из статьи и моей). В итоге остался на ПП, которую перерисовывал, сама плата там развёрнута более удобно, да и все транзисторы прикрутить можно на один радиатор, что куда удобнее,разумнее и экономичнее.
Собирал на транзисторах фирмы тошиба и моторолла, на моторолле звучит лучше но они дороже! Сначала собрал на тошибе вот с такими транзисторами: 2SA1943 + 2SС5200 (VT8 и VT9) и TIP41C + TIP42C (VT6 и VT7), затем заменил эти транзисторы на моторолловские: MJL21193 + MJL21194 (VT8 и VT9) и MJE15034 + MJE15035 (VT6 и VT7). В обоих случаях использовал VT4-BD140, а VT1,2,3,5 использовал BC546. Кстати в обоих печатках есть явный недочёт в плане расположения транзистора VT5 (BC546), он должен быть закреплён на том же радиаторе, что и выходные транзисторы, прям между ними, для термостабилизации... Лично я протянул VT5 к радиатору проводками.
Если надо, то скину свой вариант ПП в лейауте ну и подправлю её малость есть там косячки незначительные;)
- Вложения
-
- 33.JPG
- (233.9 КБ) 1032 скачивания
-
- 22.JPG
- (159.18 КБ) 961 скачивание
-
- 11.JPG
- (202 КБ) 686 скачиваний
-
- Мой вариант.JPG
- (206.2 КБ) 992 скачивания
-
- Из статьи.JPG
- (159 КБ) 977 скачиваний
Re: Высококачественный усилитель мощности.(100Вт)
Спасибо! Если можно скиньте свою печатную плату, можно еще несколько вопросов как у этого усилителя со стабильностью как он в настройке и как по звучанию заранее спасибо!
Re: Высококачественный усилитель мощности.(100Вт)
[uquote="Serg78",url="/forum/viewtopic.php?p=3189276#p3189276"]Спасибо! Если можно скиньте свою печатную плату, можно еще несколько вопросов как у этого усилителя со стабильностью как он в настройке и как по звучанию заранее спасибо![/uquote]
1) Свою ПП я где то потерял, по этому пришлось перерисовывать всю ПП по новой, с той картинки что я чуть выше прикреплял к своему сообщению. На мой взгляд вышло даже лучше
Какие изменения были внесены относительно моей старой (потерянной) ПП: 1) подправлены визуальные косяки (кривизна дорожек, симметрия, размеры контактных площадок и т.д.). 2) Удалена одна перемычка, путём более удачной разводки дорожек. 3) Дорисованы все компоненты на слое "К1". 4) Нумерация компонентов выполнена согласно схемы из статьи (прикрепил схему ниже). 5) На слое "К1" теперь у всех транзисторов обозначена цоколёвка (эмитер, колектор). 6) Обозначена полярность всех электролитических конденсаторов, входов и выходов и светодиода.
2) Нюансы ПП: 1) Задняя сторона (с которой будет находиться слюдяная или силиконовая прокладка с термопастой) выходных транзисторов и предвыходных, находится не в одной плоскости с торцом самой текстолитовой платы, так что выводы транзисторов нужно будет немного подогнуть когда готовый усилитель будет крепиться к радиатору, ну или сам радиатор крепить чуть выше текстолитовой печатной платы. 2) VT5 нужно будет тянуть к радиатору на проводках(крепится к радиатору, для термостабилизации). 3) На данной ПП отсутствует "R2" (согласно схемы), так как усилитель не планируется включать в мост, так же отсутствуют: "C7", "C9", "F1", "F2" (согласно схемы), так как их установка предполагается на плате БП. 4) Плату при печати зеркалить ненужно! 5) "R18" и "C8" (согласно схемы) одним из своих выводов устанавливаются в одно отверстие. Вроде ни чего не забыл;)
3) После прогрева (около 5-10мин.) всё стабильно работает, с этим всё норм.
4) В настройке он практически не нуждается, надо только ток покоя выставить (после прогрева) и всё.
5) По звучанию сложно сказать, так как у всех звучать он будет по разному, ведь у всех разные транзисторы, разная акустика (колонки), БП, ПП и т.д., Но большинство тут на форуме пишут (в том числе и я), что звук у него детальный, качественный, если в момент тишины сделать громкость на максимум, то ни чего из колонок кроме тишины слышно не будет, если в БП ещё и электролитические конденсаторы будут с хорошей ёмкостью то и бас очень хороший будет, как то так...
1) Свою ПП я где то потерял, по этому пришлось перерисовывать всю ПП по новой, с той картинки что я чуть выше прикреплял к своему сообщению. На мой взгляд вышло даже лучше
2) Нюансы ПП: 1) Задняя сторона (с которой будет находиться слюдяная или силиконовая прокладка с термопастой) выходных транзисторов и предвыходных, находится не в одной плоскости с торцом самой текстолитовой платы, так что выводы транзисторов нужно будет немного подогнуть когда готовый усилитель будет крепиться к радиатору, ну или сам радиатор крепить чуть выше текстолитовой печатной платы. 2) VT5 нужно будет тянуть к радиатору на проводках(крепится к радиатору, для термостабилизации). 3) На данной ПП отсутствует "R2" (согласно схемы), так как усилитель не планируется включать в мост, так же отсутствуют: "C7", "C9", "F1", "F2" (согласно схемы), так как их установка предполагается на плате БП. 4) Плату при печати зеркалить ненужно! 5) "R18" и "C8" (согласно схемы) одним из своих выводов устанавливаются в одно отверстие. Вроде ни чего не забыл;)
3) После прогрева (около 5-10мин.) всё стабильно работает, с этим всё норм.
4) В настройке он практически не нуждается, надо только ток покоя выставить (после прогрева) и всё.
5) По звучанию сложно сказать, так как у всех звучать он будет по разному, ведь у всех разные транзисторы, разная акустика (колонки), БП, ПП и т.д., Но большинство тут на форуме пишут (в том числе и я), что звук у него детальный, качественный, если в момент тишины сделать громкость на максимум, то ни чего из колонок кроме тишины слышно не будет, если в БП ещё и электролитические конденсаторы будут с хорошей ёмкостью то и бас очень хороший будет, как то так...
- Вложения
-
- Схема.JPG
- (79.81 КБ) 870 скачиваний
-
- Новая ПП.JPG
- (209.62 КБ) 761 скачивание
-
- Основная ПП (мой вариант).lay6
- (73.43 КБ) 806 скачиваний
Re: Высококачественный усилитель мощности.(100Вт)
Здравствуйте спасибо вам за печатную плату и советы на днях будет больше свободного время займусь печатными платами можно по ходу сборки усилителя спрашивать у вас совета
Re: Высококачественный усилитель мощности.(100Вт)
[uquote="Serg78",url="/forum/viewtopic.php?p=3192822#p3192822"]Здравствуйте спасибо вам за печатную плату и советы на днях будет больше свободного время займусь печатными платами можно по ходу сборки усилителя спрашивать у вас совета[/uquote]
По себе знаю как это, когда собираешь какое то устройство и не у кого спросить совета, так что чем смогу помогу;)
Добавлено after 8 minutes 44 seconds:
[uquote="Alexmif",url="/forum/viewtopic.php?p=3146325#p3146325"]Первый каскад - это куда звук приходит. Пробовать нужно на одном канале. Т.е. на одной микросхеме. Начинать с первого каскада. Второй каскад - это выходной. Вторая половинка первой микросхемы. На данном этапе вариант 1. Уменьшить сопротивление резистора как на вашей ссылке.[/uquote]
Вот и выкроил я малость времени, чтоб поковырять свой ТБ и в самом деле причиной было возбуждение ОУ. Заменил 2 резистора которые были по 100кОм на 10кОм и к каждому из них параллельно припаял по кондёру на 220пФ и всё нормально завелось! Спасибо вам за советы и помощь!
По себе знаю как это, когда собираешь какое то устройство и не у кого спросить совета, так что чем смогу помогу;)
Добавлено after 8 minutes 44 seconds:
[uquote="Alexmif",url="/forum/viewtopic.php?p=3146325#p3146325"]Первый каскад - это куда звук приходит. Пробовать нужно на одном канале. Т.е. на одной микросхеме. Начинать с первого каскада. Второй каскад - это выходной. Вторая половинка первой микросхемы. На данном этапе вариант 1. Уменьшить сопротивление резистора как на вашей ссылке.[/uquote]
Вот и выкроил я малость времени, чтоб поковырять свой ТБ и в самом деле причиной было возбуждение ОУ. Заменил 2 резистора которые были по 100кОм на 10кОм и к каждому из них параллельно припаял по кондёру на 220пФ и всё нормально завелось! Спасибо вам за советы и помощь!
Re: Высококачественный усилитель мощности.(100Вт)
Здравствуйте 99HEAD66 можно у вас спросить для питания этого усилителя подойдет импульсный блок питания .Спасибо!
Re: Высококачественный усилитель мощности.(100Вт)
[uquote="Serg78",url="/forum/viewtopic.php?p=3194897#p3194897"]Здравствуйте 99HEAD66 можно у вас спросить для питания этого усилителя подойдет импульсный блок питания .Спасибо![/uquote]
Да, кто то тут в этой теме уже писал, что запитал от импульсного БП, кажется даже фотку выкидывал... Главное, чтоб мощности хватало.
Да, кто то тут в этой теме уже писал, что запитал от импульсного БП, кажется даже фотку выкидывал... Главное, чтоб мощности хватало.
Re: Высококачественный усилитель мощности.(100Вт)
А какую мощность рассеивает выходной транзистор, интересно? 50Вт?
Re: Высококачественный усилитель мощности.(100Вт)
[uquote="Миша_",url="/forum/viewtopic.php?p=3217060#p3217060"]А какую мощность рассеивает выходной транзистор, интересно? 50Вт?[/uquote]
Так в даташитах к транзистору обычно указывают его рассеиваемую мощность, я же не знаю про какой транзистор идёт речь;) Да и топом... у каждого как то по разному получается с тепловыделением на транзисторах. А вообще в статье указаны необходимые габариты радиаторов...
Так в даташитах к транзистору обычно указывают его рассеиваемую мощность, я же не знаю про какой транзистор идёт речь;) Да и топом... у каждого как то по разному получается с тепловыделением на транзисторах. А вообще в статье указаны необходимые габариты радиаторов...
Re: Высококачественный усилитель мощности.(100Вт)
Вопрос был задан не спроста, а немного изучен.. так вот транзисторы как в схеме, в даташите 230 Вт: http://pdf1.alldatasheet.com/datasheet- ... 302AG.html Нашел один документик: Расчет радиатора, там на 11 странице для 100 ватного усилителя требуется площадь охлаждения радиатора: 1750 кв см - для четырех транзисторов, на один выходит 437.5, в статье немного меньше... Не стал далеко ходить и ознакомился со статьей здесь выложенной: http://radiokot.ru/articles/02/ после ознакомления с "программчик" calk.xls, получается для 50Вт требуется 1400кв см. Исходя из этой статьи для нашего тр. 230Вт, сколько надо? Ерунда какая то получается..
- Вложения
-
- calc.xls
- (12.5 КБ) 363 скачивания
-
- Расчет радиатора.doc
- (957.5 КБ) 283 скачивания
- Altair
- Сверлит текстолит когтями
- Сообщения: 1276
- Зарегистрирован: Вс мар 01, 2009 17:49:41
- Откуда: Россия
Re: Высококачественный усилитель мощности.(100Вт)
А с чего вы взяли что транзистор в этой схеме будет рассеивать 230 ватт?
Это паспортная возможность транзистора, а не то что он будет делать в этой схеме.
Ваше везение — в ваших руках: водите чёрную кошку на поводке.
Молчание не всегда означает согласие.
Молчание не всегда означает согласие.
Re: Высококачественный усилитель мощности.(100Вт)
Это был ответ на вопрос для 99HEAD66, а Вы читайте выше пож-та, цитирую:
"А какую мощность рассеивает выходной транзистор, интересно? 50Вт?"
"А какую мощность рассеивает выходной транзистор, интересно? 50Вт?"
- Altair
- Сверлит текстолит когтями
- Сообщения: 1276
- Зарегистрирован: Вс мар 01, 2009 17:49:41
- Откуда: Россия
Re: Высококачественный усилитель мощности.(100Вт)
[uquote="Миша_",url="/forum/viewtopic.php?p=3217998#p3217998"]Исходя из этой статьи для нашего тр. 230Вт, сколько надо? Ерунда какая то получается..[/uquote]
Это был ответ на ваш вопрос.
А вообще автор статьи указал, какой радиатор надо. Если вы считаете, что вам мало, то делайте больше. Хуже не будет.
Это был ответ на ваш вопрос.
А вообще автор статьи указал, какой радиатор надо. Если вы считаете, что вам мало, то делайте больше. Хуже не будет.
Ваше везение — в ваших руках: водите чёрную кошку на поводке.
Молчание не всегда означает согласие.
Молчание не всегда означает согласие.
Re: Высококачественный усилитель мощности.(100Вт)
Вот не понимаю зачем собственно такие заморочки... Я вот всегда сначала ставлю примерно на глаз подходящие радиаторы на свои устройства, если не хватает то тупо меняю на более габаритный... А ещё я немного подумав решил пользоваться таким методом: покупаю "Ш"-образный профиль (алюминиевый), нарезаю на равные отрезки (маятниковой пилой вообще идеальный, ровный рез получается), потом скручиваю по длине эти отрезки, промазав немного термопастой и таким образом получается что то вроде этого (если смотреть с торца на всю эту конструкцию) "ШШШШШ"! Очень удобный метод, так как скрутить эти отрезки между собой, можно как вам удобно и к тому же если не хватает площади радиатора, то всегда в любой момент можно прикрутить ещё несколько секций профиля к уже готовому радиатору)) Пример на фото ниже.
- Вложения
-
- Пример составного радиатора.JPG
- (156.15 КБ) 526 скачиваний
Re: Высококачественный усилитель мощности.(100Вт)
Здравствуйте 99HEAD66 все собираюсь собрать этот усилитель с питанием вопрос решил хотел вас спросить есть улучшеный вариант этого усилителя посмотрите в файлах и что скажите?
- Вложения
-
- post-69184-0-41803300-1333182188.gif
- схема
- (27.09 КБ) 753 скачивания
-
- УНЧ_Элиота1.rar
- печатка
- (24.63 КБ) 373 скачивания


