Например TDA7294

Форум РадиоКот • Просмотр темы - Часы на газоразрядных индикаторах
Форум РадиоКот
Здесь можно немножко помяукать :)

Текущее время: Ср ноя 12, 2025 12:02:45

Часовой пояс: UTC + 3 часа


ПРЯМО СЕЙЧАС:



Начать новую тему Ответить на тему  [ Сообщений: 48919 ]     ... , , , 128, , , ...  
Автор Сообщение
Не в сети
 Заголовок сообщения:
СообщениеДобавлено: Сб фев 20, 2010 02:23:32 
Друг Кота
Аватар пользователя

Карма: 46
Рейтинг сообщений: 977
Зарегистрирован: Ср май 28, 2008 00:32:54
Сообщений: 7616
Откуда: г. Россия
Рейтинг сообщения: 0
Ну китайцы давно перешли на светодиодные дисплеи.
Аппаратура покруче (Усилители, дом. кинотеатры) пока применяют ВЛИ.
Намного дешевле нарисовать на ВЛИ с высоким разрешением чем делать то-же на светодиодах.

Например:
http://moemesto.ru/SLvik/file/6496202/Sam%20ВЛИ.jpg
Здесь присутствуют зелёный, синий, голубой, красный, оранжевый цвета.
Сложновато реализовать это на светодиодах.
А дисплей с диджейского пионера ещё более инфо-ёмкий.
Щас к сожалению нет, два дня назад был, можно было зафотать.
Кто знал?.


Последний раз редактировалось SLvik Вс янв 16, 2011 23:24:44, всего редактировалось 2 раз(а).

Вернуться наверх
 
Не в сети
 Заголовок сообщения:
СообщениеДобавлено: Сб фев 20, 2010 13:45:01 
Поставщик валерьянки для Кота
Аватар пользователя

Карма: 4
Рейтинг сообщений: 26
Зарегистрирован: Ср сен 17, 2008 14:32:15
Сообщений: 2106
Откуда: Старые Васюки
Рейтинг сообщения: 0
SLvik писал(а):
Ну китайцы давно перешли на светодиодные дисплеи.

Я пока нигде не видел LED дисплеев, что неудивительно, т.к. кроме букв/цифр нужно выводить кучу значков.

SLvik писал(а):
Аппаратура покруче (Усилители, дом. кинотеатры) пока применяют ВЛИ.
Намного дешевле нарисовать на ВЛИ с высоким разрешением чем делать то-же на светодиодах.

Ну я собственно такого плана аппаратуру и имел в виду. Тем удивительнее, что в дорогую технику ставят г***нные ВЛИ, которые садятся через полгода 24-часовой работы. Хотя давно уже есть цветные графические ЖКИ с просто шикарным разрешением, и к тому же недорогие. Вот пример аппарата с таким индикатором.
Сорри за очередной оффтоп :oops:

P.S. У меня где-то валяется комплектная морда с ВЛИ от такого девайса, забавная по возможностям штука (матричный дисплей 2 строки х 14 символов), но подступиться как-то страшновато.

_________________
Даже остановленные часы два раза в сутки показывают правильное время.


Вернуться наверх
 
Не в сети
 Заголовок сообщения:
СообщениеДобавлено: Сб фев 20, 2010 17:43:20 
Поставщик валерьянки для Кота
Аватар пользователя

Карма: 21
Рейтинг сообщений: 266
Зарегистрирован: Вт ноя 03, 2009 21:02:38
Сообщений: 2040
Откуда: Москва
Рейтинг сообщения: 0
У ВЛИ из разнообразной бытовой техники один недостаток - жестко определенный набор символов, заточенный под конкретный аппарат. А разнообразные и неудобные схемы соединений катодов отдельная история. Красивая штуковина, но бесполезная.
А что получится, если в индикаторе ИВ вместо ваккуума неоновую смесь сделать? Сетка анодом станет. Понятно, что бред, интересно в теории, ведь должно работать.


Вернуться наверх
 
Не в сети
 Заголовок сообщения:
СообщениеДобавлено: Сб фев 20, 2010 17:57:14 
Поставщик валерьянки для Кота
Аватар пользователя

Карма: 22
Рейтинг сообщений: 131
Зарегистрирован: Сб янв 09, 2010 15:19:57
Сообщений: 2154
Откуда: Воронеж
Рейтинг сообщения: 0
Microtech писал(а):
У ВЛИ из разнообразной бытовой техники один недостаток - жестко определенный набор символов, заточенный под конкретный аппарат. А разнообразные и неудобные схемы соединений катодов отдельная история. Красивая штуковина, но бесполезная.
А что получится, если в индикаторе ИВ вместо ваккуума неоновую смесь сделать? Сетка анодом станет. Понятно, что бред, интересно в теории, ведь должно работать.

подать большое напряжение, боюсь получится каша, светящийся люминофор и свечение газа неизвестно в каких местах


Вернуться наверх
 
Эиком - электронные компоненты и радиодетали
Не в сети
 Заголовок сообщения:
СообщениеДобавлено: Сб фев 20, 2010 20:21:01 
Друг Кота
Аватар пользователя

Карма: 46
Рейтинг сообщений: 977
Зарегистрирован: Ср май 28, 2008 00:32:54
Сообщений: 7616
Откуда: г. Россия
Рейтинг сообщения: 0
Нужно закрасить тогда дорожки в ВЛИ.
На сегодняшний день они как правило не изолированы.
Т.е. элекроны бегут и к дорожкам, но светится только люминофор.
Ещё расстояние между сетками слишком мало.
Будут светиться соседние края сеток.


Вернуться наверх
 
Не в сети
 Заголовок сообщения:
СообщениеДобавлено: Сб фев 20, 2010 20:30:10 
Друг Кота
Аватар пользователя

Карма: 46
Рейтинг сообщений: 977
Зарегистрирован: Ср май 28, 2008 00:32:54
Сообщений: 7616
Откуда: г. Россия
Рейтинг сообщения: 0
Секретный кот писал(а):
SLvik писал(а):
Ну китайцы давно перешли на светодиодные дисплеи.

Я пока нигде не видел LED дисплеев, что неудивительно, т.к. кроме букв/цифр нужно выводить кучу значков.

Сейчас везде в дешёвых DVD плеерах ставят LED.
Раньше стояли ВЛИ которые дохли за 2 года.

Секретный кот писал(а):
SLvik писал(а):
Аппаратура покруче (Усилители, дом. кинотеатры) пока применяют ВЛИ.
Намного дешевле нарисовать на ВЛИ с высоким разрешением чем делать то-же на светодиодах.

Ну я собственно такого плана аппаратуру и имел в виду. Тем удивительнее, что в дорогую технику ставят г***нные ВЛИ, которые садятся через полгода 24-часовой работы..

Аппараты HI-FI 90...99г стояли качественные ВЛИ.
Работают до сих пор. :))

Секретный кот писал(а):
P.S. У меня где-то валяется комплектная морда с ВЛИ от такого девайса, забавная по возможностям штука (матричный дисплей 2 строки х 14 символов), но подступиться как-то страшновато.

Интересно что во всех Ямахах оранжевый светофильтр, хотя сам индикатор как и все светло-зелёный. :)


Вернуться наверх
 
Не в сети
 Заголовок сообщения:
СообщениеДобавлено: Сб фев 20, 2010 20:45:38 
Прорезались зубы
Аватар пользователя

Карма: 3
Рейтинг сообщений: 0
Зарегистрирован: Вт май 26, 2009 14:21:33
Сообщений: 221
Откуда: Дмитров
Рейтинг сообщения: 0
Цитата:
Аппараты HI-FI 90...99г стояли качественные ВЛИ.
Работают до сих пор. Very Happy


Действительно, у меня в муз. центре AIWA NSX-999MkII ВЛИ до сих пор прилично светит. Хотя аппарату уже наверно лет 10, а то и 15, и дисплей постоянно светился в дежурном режиме.


Вернуться наверх
 
Не в сети
 Заголовок сообщения:
СообщениеДобавлено: Вс фев 21, 2010 00:36:28 
Потрогал лапой паяльник

Зарегистрирован: Пн май 04, 2009 17:45:33
Сообщений: 337
Откуда: Киев
Рейтинг сообщения: 0
Обзавелся сегодня декатроном А102 :))) , попробую запустить... :?
А кто какие схемы использовал для этого ?
Я хочу использовать вот эту :http://www.oflittleinterest.com/content/view/37/31/
Хотелось бы еще найти вариант, где можно менять скорость "бега" разряда.


Вернуться наверх
 
Не в сети
 Заголовок сообщения:
СообщениеДобавлено: Вс фев 21, 2010 02:13:16 
Поставщик валерьянки для Кота
Аватар пользователя

Карма: 4
Рейтинг сообщений: 26
Зарегистрирован: Ср сен 17, 2008 14:32:15
Сообщений: 2106
Откуда: Старые Васюки
Рейтинг сообщения: 0
SLvik писал(а):
Сейчас везде в дешёвых DVD плеерах ставят LED.

У меня LED только в видюшнике Samsung от 2002 г., там кроме зелёных цифр есть ещё буквально пара зелёных и красных значков. Благодаря этому индикатору, а также модулятору UHF этот видик до сих пор занимает своё место (в качестве часов и местного телепередатчика :)) ).

SLvik писал(а):
Аппараты HI-FI 90...99г стояли качественные ВЛИ.
Работают до сих пор. :))

У меня видик Panasonic SD20 (1996 г.), с пультом в который встроен лазерный считыватель штрих-кода :shock:. Так вот, его ВЛИ сдох ещё лет 10 назад, особенно это заметно при переключении между дежурным и рабочим режимом (сегменты, которые задействованы в обоих, еле светятся). Грустный факт, особенно на фоне отсутствия в данном аппарате OSD.

SLvik писал(а):
Интересно что во всех Ямахах оранжевый светофильтр, хотя сам индикатор как и все светло-зелёный. :)

Что-то сомнительно, в Панасах ВЛИ точно такого же (жёлтого) цвета и без всяких светофильтров.
Но больше всего меня поразил белый ВЛИ от видаков Sony, который мало того что почти не выгорает, так и ещё выглядит как абсолютно плоская конструкция из нескольких склеенных пластинок стекла.

_________________
Даже остановленные часы два раза в сутки показывают правильное время.


Вернуться наверх
 
Не в сети
 Заголовок сообщения:
СообщениеДобавлено: Вс фев 21, 2010 02:26:51 
Друг Кота
Аватар пользователя

Карма: 46
Рейтинг сообщений: 977
Зарегистрирован: Ср май 28, 2008 00:32:54
Сообщений: 7616
Откуда: г. Россия
Рейтинг сообщения: 0
Секретный кот писал(а):
У меня видик Panasonic SD20 (1996 г.), с пультом в который встроен лазерный считыватель штрих-кода :shock:. Так вот, его ВЛИ сдох ещё лет 10 назад, особенно это заметно при переключении между дежурным и рабочим режимом (сегменты, которые задействованы в обоих, еле светятся). Грустный факт, особенно на фоне отсутствия в данном аппарате OSD.

Не факт.
Очень часто бывает что сохнут кондёры в БП по накалу и по -25в.

Секретный кот писал(а):
SLvik писал(а):
Интересно что во всех Ямахах оранжевый светофильтр, хотя сам индикатор как и все светло-зелёный. :)

Что-то сомнительно, в Панасах ВЛИ точно такого же (жёлтого) цвета и без всяких светофильтров.

Насчёт панаса не видел.
А про Yama`ху 100% светлозелёный.
Если будет в ближайшее время возможность - сфотаю.

Секретный кот писал(а):
Но больше всего меня поразил белый ВЛИ от видаков Sony, который мало того что почти не выгорает, так и ещё выглядит как абсолютно плоская конструкция из нескольких склеенных пластинок стекла.

Видел.
Такой-же ВЛИ как и у всех, только люиминофор нанесён на переднее стекло.
Сетки и накал сзади.
Аноды сделаны в виде напылённой сетки поверх которой люминофор.
Надо поискать - где-то такой валялся.
Кстати я их только на видаках видел.


Вернуться наверх
 
Не в сети
 Заголовок сообщения:
СообщениеДобавлено: Вс фев 21, 2010 03:50:48 
Поставщик валерьянки для Кота
Аватар пользователя

Карма: 4
Рейтинг сообщений: 26
Зарегистрирован: Ср сен 17, 2008 14:32:15
Сообщений: 2106
Откуда: Старые Васюки
Рейтинг сообщения: 0
SLvik писал(а):
Не факт.
Очень часто бывает что сохнут кондёры в БП по накалу и по -25в.

К сожалению, факт :(. Если из 6 цифр 4 светятся еле-еле, и это как раз те цифры, которые показывают время в дежурном режиме, то кондёры и всё остальное тут ни при чём :wink:.

SLvik писал(а):
Такой-же ВЛИ как и у всех, только люиминофор нанесён на переднее стекло.

Меня очень удивила стабильность этого люминофора. В зажжённых цифрах ни за что не угадаешь те, которые работают круглосуточно.
Похожий (внешне) белый VFD дисплей установлен на медиаплеерах TViX, правда в дежурном режиме он там гасится полностью.

_________________
Даже остановленные часы два раза в сутки показывают правильное время.


Вернуться наверх
 
Не в сети
 Заголовок сообщения:
СообщениеДобавлено: Вс фев 21, 2010 11:49:33 
Поставщик валерьянки для Кота
Аватар пользователя

Карма: 22
Рейтинг сообщений: 131
Зарегистрирован: Сб янв 09, 2010 15:19:57
Сообщений: 2154
Откуда: Воронеж
Рейтинг сообщения: 0
Здравствуйте уважаемые коты :) Помогите советом,не пойму что у меня с логикой творится, схему делал по Rokl'у,но ключи на оптронах, пятивольтовое питание (пу4 не ставил), ие12 заменена на ие18. Так вот ход начинается с 4 во всех разрядах, причем считает от 1 до 3х... подозрение на покалеченную ид1, но на нее действительно поступает код четверки.... Если вместо тм3 поставить перемычки тоже самое (ну и конечно наблюдается дыве цифры сразу)
ПС: счет идет по циклу 4-5-6-7-4-5-6-7-4(причем еле светится)- вроде, потом переключается счетчик минут

Востановил ход с нуля :))) что ж за панели такие делают,не пропаялась сволочь :evil: пропаял и ноль на экране))
теперь пхоже должны работать,спасибо за внимание :) фотовыложу когда доделаю полностью


Вернуться наверх
 
Не в сети
 Заголовок сообщения:
СообщениеДобавлено: Вс фев 21, 2010 22:38:24 
Сверлит текстолит когтями
Аватар пользователя

Карма: 1
Рейтинг сообщений: 4
Зарегистрирован: Чт окт 15, 2009 14:16:18
Сообщений: 1116
Откуда: Екб
Рейтинг сообщения: 0
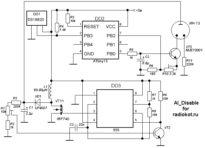
Ну вот, наконец, закончил свою версию термометра на ИН-13.
Изображение
Схему упростил, избавился от ОУ, заюзав АЦП тини13. Благодаря чему плата получилась очень простой и компактной.
Изображение
Это также облегчило калибровку и увеличило точность. Питание - 5в от ненужного зарядника от мобилы. Во вложении схема, прошивка, плата Sprint Layout 5 (Последовательно 7-й ноге тини13 - перемычка. Верхняя деталь, в корпусе TO-92 - 78L05).
Перед прошивкой нужно удалить перемычку и, желательно, 555, после - всё вернуть на место. Транзистор VT2 - любой npn(например кт3102), я утянул какой-то SMD с материнки. Питать можно 7-18в. Если питать от 5в, то вместо 78L05 ставится перемычка между крайними выводами.
Есть 3 версии прошивки: для уличного термометра от -50 до +50, для комнатного от 0 до +50 и от 0 до +100.
Настройка очень проста: включаем термометр, теперь, как можно точнее, в течение 20сек, устанавливаем шкалу на минимальное значение, с помощью R12. После 20сек, шкала погаснет на секунду и снова загорится, теперь устанавливаем её в максимальное положение. Ещё через 20 сек термометр запомнит результат и перейдёт в рабочий режим. Если вам не хватило 20 секунд, чтоб всё точно настроить, обесточите термометр, разрядите конденсатор по питанию или подождите секунд 20 и повторите сначала.
Настраивать нужно только один раз, после перебоя питания, если не трогать R12, в силу войдут сохранённые ранее настройки.
Перед запайкой МК советую настроить преобразователь.
Значения индуктивности дросселя такие: питание 5в - 70мкГн, 10в - 100мкГн, 15в - 150мкГн.
Есть идея сделать улично-комнатный термометр: добавить ещё один DS18B20 и двухцветный светодиод , в качестве подсветки индикатора. Когда подсветка синяя - отображается уличная температура, когда красная - комнатная. Также можно избавиться от преобразователя и БП, просто запитав схему от сети, МК и датчики – через гасящий конденсатор, индикатор – через резистор. Развязка, в данном устройстве, не к чему, да и получится гораздо компактнее. Если кому-то нужны исходники стучите в аську.
Всё вроде. :)
----------
Схема пофикшена 13.04.2010
UPD: Тактирование МК 4,8Мгц!


Вложения:
Комментарий к файлу: схема
схема.GIF [13.94 KiB]
Скачиваний: 2311
nixie term.rar [24.39 KiB]
Скачиваний: 1035
IMG_0020.JPG [27.35 KiB]
Скачиваний: 1707
IMG_0013.JPG [65 KiB]
Скачиваний: 1407


Последний раз редактировалось AI_Disable Чт фев 09, 2012 18:49:02, всего редактировалось 4 раз(а).
Вернуться наверх
 
Не в сети
 Заголовок сообщения:
СообщениеДобавлено: Пн фев 22, 2010 13:16:27 
Открыл глаза

Зарегистрирован: Вс ноя 29, 2009 19:38:40
Сообщений: 56
Рейтинг сообщения: 0
Люди, а можно ли питать ИНки от сети через дионый мост и резистор, не поплохеет ли им от этого?


Вернуться наверх
 
Не в сети
 Заголовок сообщения:
СообщениеДобавлено: Пн фев 22, 2010 13:53:25 
Поставщик валерьянки для Кота
Аватар пользователя

Карма: 4
Рейтинг сообщений: 26
Зарегистрирован: Ср сен 17, 2008 14:32:15
Сообщений: 2106
Откуда: Старые Васюки
Рейтинг сообщения: 0
maks19 писал(а):
Люди, а можно ли питать ИНки от сети через дионый мост и резистор, не поплохеет ли им от этого?

Можно. Не поплохеет. :)

_________________
Даже остановленные часы два раза в сутки показывают правильное время.


Вернуться наверх
 
Не в сети
 Заголовок сообщения:
СообщениеДобавлено: Пн фев 22, 2010 16:12:08 
Встал на лапы
Аватар пользователя

Зарегистрирован: Вс ноя 29, 2009 01:24:02
Сообщений: 85
Откуда: Москва
Рейтинг сообщения: 0
Добрый день) Всех с наступающим днем защитника Отечества!)
Вот надыбал такие чудеса, часы радиаконструктор старт 7176 :))
Изображение
Изображение
Изображение
попробую запаять одну штуку, посмотрим чего получится)


Вернуться наверх
 
Не в сети
 Заголовок сообщения:
СообщениеДобавлено: Пн фев 22, 2010 17:12:55 
Опытный кот
Аватар пользователя

Зарегистрирован: Вс май 25, 2008 17:55:43
Сообщений: 726
Откуда: Татарстан, Казань
Рейтинг сообщения: 0
Не плохо! :beer: Почём сейчас сей чудный конструктор.

_________________
Ну что? Воткнём паяльник в розетку?
Проблема всех форумов в том, что каждый хочет выпендриться. ©elektro (motoroller.org)


Вернуться наверх
 
Не в сети
 Заголовок сообщения:
СообщениеДобавлено: Пн фев 22, 2010 18:48:51 
Родился

Зарегистрирован: Ср май 06, 2009 18:55:07
Сообщений: 9
Рейтинг сообщения: 0
mikhail.486 писал(а):
Вот надыбал такие чудеса, часы радиаконструктор старт 7176 :))


Лет 8 назад на Митинском рынке пытался купить, тогда еще рынок был рынком, а не то, что сейчас, но народ который торговал другими конструкторами говорил что знает про такой, но давно не видели, а так хотелось собрать, правда такие часы дома ходят очень давно уже, индикатор менял лет пять назад и он пока не собирается помирать:)


Вернуться наверх
 
Не в сети
 Заголовок сообщения:
СообщениеДобавлено: Пн фев 22, 2010 22:44:30 
Вымогатель припоя

Зарегистрирован: Пт май 15, 2009 14:32:29
Сообщений: 552
Откуда: Москва
Рейтинг сообщения: 0
Блиииин, тоже такой хочу. Кстати, там немало артефактов. Например то, что завод ровенский, а не ровненский. И то, что он 60-летия Октября.
Вообще, есть у кого ещё какая информация о таком достаточно большом предприятии, как Газотрон? Книжки, воспоминания. Ну не могло ничего не остаться...


Вернуться наверх
 
Не в сети
 Заголовок сообщения:
СообщениеДобавлено: Пн фев 22, 2010 23:50:20 
Поставщик валерьянки для Кота
Аватар пользователя

Карма: 4
Рейтинг сообщений: 26
Зарегистрирован: Ср сен 17, 2008 14:32:15
Сообщений: 2106
Откуда: Старые Васюки
Рейтинг сообщения: 0
Я собирал конструктор 7176 в 1990 году. Впечатления крайне негативные – работал очень нестабильно, периодически самопроизвольно сбрасывался в состояние 00 00. Индикатор сильно мерцал. Родной индикатор сдох очень скоро с диагнозом "внутреннее замыкание нити накала и сетки". Хотел найти такой же, но нашёл только ИЛТ2 (меньше раза в 2). Что удивительно, но и он сдох с точно тем же диагнозом. Я уже стал подозревать, что как-то виновата схема.
Ну а родные кнопки в виде болтающихся за один край кусков фольги, замыкаемых на дорожки платы – это вообще было нечто :))

dvdianov писал(а):
Кстати, там немало артефактов. Например то, что завод ровенский, а не ровненский.

Вообще говоря, с точки зрения русского языка правилен именно первый вариант :wink:

_________________
Даже остановленные часы два раза в сутки показывают правильное время.


Вернуться наверх
 
Показать сообщения за:  Сортировать по:  Вернуться наверх
Начать новую тему Ответить на тему  [ Сообщений: 48919 ]     ... , , , 128, , , ...  

Часовой пояс: UTC + 3 часа


Кто сейчас на форуме

Сейчас этот форум просматривают: нет зарегистрированных пользователей и гости: 16


Вы не можете начинать темы
Вы не можете отвечать на сообщения
Вы не можете редактировать свои сообщения
Вы не можете удалять свои сообщения
Вы не можете добавлять вложения

Найти:
Перейти:  


Powered by phpBB © 2000, 2002, 2005, 2007 phpBB Group
Русская поддержка phpBB
Extended by Karma MOD © 2007—2012 m157y
Extended by Topic Tags MOD © 2012 m157y