Например TDA7294

Форум РадиоКот • Просмотр темы - Помехи радиоприему в доме.
Форум РадиоКот
Здесь можно немножко помяукать :)

Текущее время: Пн мар 09, 2026 12:15:40

Часовой пояс: UTC + 3 часа


ПРЯМО СЕЙЧАС:



Начать новую тему Ответить на тему  [ Сообщений: 37 ]  1,  
Автор Сообщение
 Заголовок сообщения: Помехи радиоприему в доме.
СообщениеДобавлено: Сб фев 16, 2019 16:46:01 
Открыл глаза

Зарегистрирован: Пн июл 09, 2012 14:29:46
Сообщений: 63
Рейтинг сообщения: 0
Здравствуйте. Вопрос такой. Как бороться с радиопомехами в доме. Включаю свет на кухне (там диммер) жуткий шум по радио. Электрополотенцесушиель, спутниковый тюнер - все то же. Прознал, что можно поставить ферритовые кольца. Но не знаю какие, и куда ставить. На сетевой шнур радитприемника? Подскажите кто в курсе. Спасибо.


Вернуться наверх
 
 Заголовок сообщения: Re: Помехи радиоприему
СообщениеДобавлено: Сб фев 16, 2019 16:57:19 
Вымогатель припоя
Аватар пользователя

Карма: 12
Рейтинг сообщений: 174
Зарегистрирован: Ср мар 31, 2010 05:59:14
Сообщений: 680
Рейтинг сообщения: 0
Как бороться с радиопомехами в доме?
Часто спектр помехи практически не отличается от спектра полезного сигнала, поэтому защититься от такой помехи нереально.
Это относится например к низкочастотным диапазонам(ДВ, СВ, КВ)
В этом случае с помехами нужно бороться в месте их возникновения, а не в месте проявления.
Вот поэтому сейчас и уходят с низкочастотных диапазонов, на более высокочастотные(УКВ)
Второй способ, это удаление приемника, или только антенны, подальше от места возникновения помех.
Делайте наружную антенну подальше от места возникновения помех и подводите сигнал к приемнику кабелем.

Все остальные методы, в том числе всякие "ферритовые колечки", малоэффективны.


Вернуться наверх
 
 Заголовок сообщения: Re: Помехи радиоприему в доме.
СообщениеДобавлено: Сб фев 16, 2019 17:14:22 
Друг Кота
Аватар пользователя

Карма: 174
Рейтинг сообщений: 1910
Зарегистрирован: Пт дек 12, 2014 09:36:15
Сообщений: 23399
Откуда: Минск
Рейтинг сообщения: 0
Медали: 2
Получил миской по аватаре (1) Мявтор 3-й степени (1)
Здравствуйте. Вопрос такой. Как бороться с радиопомехами в доме. Включаю свет на кухне (там диммер) жуткий шум по радио. Электрополотенцесушиель, спутниковый тюнер - все то же. Прознал, что можно поставить ферритовые кольца. Но не знаю какие, и куда ставить. На сетевой шнур радитприемника? Подскажите кто в курсе. Спасибо.


А диммер надо убирать в первую очередь!


Вернуться наверх
 
 Заголовок сообщения: Re: Помехи радиоприему в доме.
СообщениеДобавлено: Сб фев 16, 2019 23:36:03 
Друг Кота
Аватар пользователя

Карма: 107
Рейтинг сообщений: 3337
Зарегистрирован: Сб фев 11, 2017 15:59:13
Сообщений: 14961
Откуда: 57 RUS
Рейтинг сообщения: 0
Мебиус писал(а):
Включаю свет на кухне (там диммер) жуткий шум по радио. Электрополотенцесушиель, спутниковый тюнер - все то же.

Какие диапазоны на радио шумят АМ или FM?
Для уменьшения помех проникающих из сети перейти на батарейное питание, сделать уличную антенну.
Мебиус писал(а):
Прознал, что можно поставить ферритовые кольца. Но не знаю какие, и куда ставить. На сетевой шнур радитприемника? Подскажите кто в курсе. Спасибо.

Кольца на шнуре питания не помогут, снизить уровень помех при питании от сети можно применив фильтр от старого телевизора/монитора, типа такого:
Изображение
Я такую плату обрезал и запихнул в корпус от мелкой негодной АКБ, вывелпровода и подключил вилку с розеткой:
Изображение

Изображение


С таким фильтром уровень помех от ИБП, которые лезут из сети на СВ-КВ диапазонах у приёмников с сетевым питанием на мой слух становится значительно ниже, чем при питании напрямую от сети. При желании если позволяет место, такой фильтр можнопоместить непосредственно внутрь приёмника или радиолы.

_________________
НАРОДОВЛАСТИЕ а не кланово-олигархическая дерьмократия!!!
Цифровому рабству, навязываемому цифровым олигархатом - НЕТ!


Вернуться наверх
 
Эиком - электронные компоненты и радиодетали
 Заголовок сообщения: Re: Помехи радиоприему в доме.
СообщениеДобавлено: Вс фев 17, 2019 03:02:09 
Говорящий с текстолитом
Аватар пользователя

Карма: 17
Рейтинг сообщений: 181
Зарегистрирован: Пт дек 12, 2008 21:12:14
Сообщений: 1604
Откуда: Moscow
Рейтинг сообщения: 0
-Батарейки+рама ну или магнитная антенна для СВ и КВ больше ничего не придумать.
Иных рецептов нет. Для УКВ или ФМ следует применять полуволновый вертикальный петлевой вибратор
и подключать его или через трансформатор 75/300 ом или же как часто случается в хороших моделях
-ленточным кабелем 300ом. Замкнутая петля меньше набирает.

_________________
Еси хочешь чтоб комп был быстрым - ставь Пингвин,- он будет чистым


Вернуться наверх
 
 Заголовок сообщения: Re: Помехи радиоприему в доме.
СообщениеДобавлено: Вс фев 17, 2019 23:29:47 
Вымогатель припоя
Аватар пользователя

Карма: -25
Рейтинг сообщений: -47
Зарегистрирован: Ср дек 09, 2015 17:02:31
Сообщений: 546
Откуда: Мухосранск
Рейтинг сообщения: 0
Антеннам в доме не место это 1 что решает вопросы шумов. Низкие частоты до 30Мгц зашумляются очень сильно и именно этот факт делает их непригодными для повседневной связи. Оптимальный вариант всегда было с 250 до 500Мгц. Антенны НЧ диапазонов относить от дома подальше, по центру участка ставить. Аппаратную в экранировать.

Но и вопрос на лимон как мне сделать при условии что я не чего не могу и не знаю и делать не буду.
Но с батарейным питанием конечно убили, это ржачь конечно, уж лучше ламповый патефон чем батарейное питание.

Цитата:
Для УКВ или ФМ следует применять полуволновый вертикальный петлевой вибратор
и подключать его или через трансформатор 75/300

Опять русские с перепоя чудят.
Антенна принимает всё и пох какое там сопротивление 50 или 300ом! Что бы на приёмных антеннах не уподобляться гаражным бухарикам которые могут только толстенный кабель применить да такой вариант уменьшит потери и не позволит через кабель проникать сигналам. Используют активные антенны и обычные кабели, и всё чутьё на высоте не чё в кабель уже не лезет.
Антенна поможет избавиться от помех только в случае направленности а сопротивления или типа, будь то петлевой вибратор или штырь клевер, квадрофиляр или просто гвоздь.

Единственное решение в плане питания по ВЧ фильтром (провод через большое кольцо раз 10-20, такое полностью отрезало трансформатор Тесла от питальника на килокерцах и подавно на МГц, с этой задачей справляется обычный диффернициальный фильтр которые ставят на выход БП иногда) или просто гальваноразвязка, но это в любом случае не чего не даст в практическом смысле, в плане измерить да, в плане реального уменьшения шума врятли.
У меня по питанию фильтра и по сигнальным цепям всегда это всё пошло от необходимости что бы не чё мощные ТТ не уложили, да от наводок сильных сигналов помогло но на шумы по приёму это вообще ни как не повлияло даже в плане измерить.


Вернуться наверх
 
 Заголовок сообщения: Re: Помехи радиоприему в доме.
СообщениеДобавлено: Вт фев 19, 2019 10:50:18 
Друг Кота

Карма: 49
Рейтинг сообщений: 550
Зарегистрирован: Чт фев 20, 2014 18:57:55
Сообщений: 19494
Рейтинг сообщения: 0
Хмм... а вот полотенцесушитель я еще не проверял на помехи :) Но один фиг... даже если я избавлюсь от всего помехосоздающего - есть куча соседей :(

_________________
"Вся военная пропаганда, все крики, ложь и ненависть исходят от людей, которые на эту войну не пойдут !" / Джордж Оруэлл /
"Война - это,когда за интересы других,гибнут совершенно безвинные люди." / Уинстон Черчилль /


Вернуться наверх
 
 Заголовок сообщения: Re: Помехи радиоприему в доме.
СообщениеДобавлено: Ср фев 20, 2019 05:05:06 
Вымогатель припоя
Аватар пользователя

Карма: -25
Рейтинг сообщений: -47
Зарегистрирован: Ср дек 09, 2015 17:02:31
Сообщений: 546
Откуда: Мухосранск
Рейтинг сообщения: 0
Я сомневаюсь в наличии каких то помех, это троллинг всего скорее.


Вернуться наверх
 
 Заголовок сообщения: Re: Помехи радиоприему в доме.
СообщениеДобавлено: Ср фев 20, 2019 09:08:54 
Друг Кота
Аватар пользователя

Карма: 123
Рейтинг сообщений: 7958
Зарегистрирован: Сб сен 13, 2014 16:27:32
Сообщений: 39197
Откуда: СпиртоГонск созвездия Омега
Рейтинг сообщения: 0
любой китайский гавнодимер создаст стока помех что забьети нах все слабые сигналы включая и телек!!
анал частично цифру полностью особено если ровода длиные от димера до нагрузки
замечу что совковые димеры помех не создавали почти для этого там стоял чесный филтр на колше из пермалояи куча кондероф в Хфилтре и снабере....
все устройство было отсечено филтраими от сети а ток от тиристора шел через индуктор сглаживающтй гармоники

Добавлено after 1 minute 24 seconds:
радикалное решение внешняя антена удаленая от сетевых проводоф и сигнал выше и yfdjlrb от источника помех менше

_________________
ZМудрость(Опыт и выдержка) приходит с годами.
Все Ваши беды и проблемы, от недостатка знаний.
Умный и у дурака научится, а дураку и ..
Алберт Ейнштейн не поможет и ВВП не спасет.и МЧС опаздает


Вернуться наверх
 
 Заголовок сообщения: Re: Помехи радиоприему в доме.
СообщениеДобавлено: Вс фев 24, 2019 20:45:26 
Открыл глаза

Зарегистрирован: Пн июл 09, 2012 14:29:46
Сообщений: 63
Рейтинг сообщения: 0
Большое спасибо всем кто откликнулся. Проблема оказалась не так быстро решаемой, как я ожидал. Что-то буду пробовать.


Вернуться наверх
 
 Заголовок сообщения: Re: Помехи радиоприему в доме.
СообщениеДобавлено: Пн фев 25, 2019 12:30:13 
Друг Кота

Карма: 49
Рейтинг сообщений: 550
Зарегистрирован: Чт фев 20, 2014 18:57:55
Сообщений: 19494
Рейтинг сообщения: 0
В зависимости от того что вы собираетесь слушать и на какую антенну проблема может быть и вовсе нерешаемой (город, многоквартирный дом, прием СВ-нижнего КВ).

_________________
"Вся военная пропаганда, все крики, ложь и ненависть исходят от людей, которые на эту войну не пойдут !" / Джордж Оруэлл /
"Война - это,когда за интересы других,гибнут совершенно безвинные люди." / Уинстон Черчилль /


Вернуться наверх
 
 Заголовок сообщения: Re: Помехи радиоприему в доме.
СообщениеДобавлено: Чт фев 28, 2019 14:00:11 
Встал на лапы

Карма: 3
Рейтинг сообщений: -11
Зарегистрирован: Пт июл 14, 2017 07:15:36
Сообщений: 134
Рейтинг сообщения: 0
"А диммер надо убирать в первую очередь!": в конце 70-х в магазинах "Свет" появились тиристорные регуляторы напряжения. Я купил и поразился, сколько помех он гнал в сеть. Отказался.

Добавлено after 3 minutes 39 seconds:
Для "RadioHAM-433": Я сомневаюсь в наличии каких то помех, это троллинг всего скорее.": приятно пообщаться со знающим человеком. Конечно, троллинг!


Вернуться наверх
 
 Заголовок сообщения: Re: Помехи радиоприему в доме.
СообщениеДобавлено: Пт мар 01, 2019 09:32:57 
Друг Кота

Карма: 49
Рейтинг сообщений: 550
Зарегистрирован: Чт фев 20, 2014 18:57:55
Сообщений: 19494
Рейтинг сообщения: 0
"А диммер надо убирать в первую очередь!": в конце 70-х в магазинах "Свет" появились тиристорные регуляторы напряжения. Я купил и поразился, сколько помех он гнал в сеть. Отказался.

Наверное это вопрос исполнения. У меня на кухне индукционная варочная панель с максимальной мощностью 5-7 кВт - казалось бы... но я не обнаружил от неё помех в соседней комнате, вообще.

_________________
"Вся военная пропаганда, все крики, ложь и ненависть исходят от людей, которые на эту войну не пойдут !" / Джордж Оруэлл /
"Война - это,когда за интересы других,гибнут совершенно безвинные люди." / Уинстон Черчилль /


Вернуться наверх
 
 Заголовок сообщения: Re: Помехи радиоприему в доме.
СообщениеДобавлено: Пт мар 01, 2019 15:55:06 
Нашел транзистор. Понюхал.

Карма: 1
Рейтинг сообщений: 41
Зарегистрирован: Пт фев 06, 2009 22:17:22
Сообщений: 158
Откуда: МО
Рейтинг сообщения: 0
У меня на кухне индукционная варочная панель с максимальной мощностью 5-7 кВт - казалось бы... но я не обнаружил от неё помех в соседней комнате, вообще.

Индукционная панель и диммер - это две большие разницы. Диммер рвет синусоиду на короткие импульсы и запускает гармоники в сеть. В индукционной панели циркулирует чистенькая синусоида с частотой в несколько десятков кГц плюс грамотная защита кухарки от вредного воздействия токов ВЧ, а также сетевой фильтр по входу питания. А вообще-то радиопомехи в доме это в основном электрическая составляющая ближнего поля (что-то вроде емкостной наводки). Весьма эффективно подавляются симметричным вибратором.


Вернуться наверх
 
 Заголовок сообщения: Re: Помехи радиоприему в доме.
СообщениеДобавлено: Сб мар 02, 2019 20:55:39 
Встал на лапы

Карма: 3
Рейтинг сообщений: -11
Зарегистрирован: Пт июл 14, 2017 07:15:36
Сообщений: 134
Рейтинг сообщения: 0
Предложение: отключение АРУ в приемнике? Решаемая задача: повышение пространственной избирательности при приеме в условиях бытовых помех. Например, "приемники лисолова" не имели АРУ (или она отключалась). Как проявляет себя АРУ в помеховой обстановке многоквартирного дома? Помехи забивают полезный сигнал, при этом АРУ понижает уровень полезного сигнала точно также, как и помехового.

Добавлено after 5 hours 58 minutes 4 seconds:
http://us3iat.qrz.ru/personal/r-311/aru/aru.htm Оказывается, про отключение АРУ все давно известно. Но почему не предлагает никто?


Вернуться наверх
 
 Заголовок сообщения: Re: Помехи радиоприему в доме.
СообщениеДобавлено: Сб мар 02, 2019 21:21:42 
Друг Кота
Аватар пользователя

Карма: 123
Рейтинг сообщений: 7958
Зарегистрирован: Сб сен 13, 2014 16:27:32
Сообщений: 39197
Откуда: СпиртоГонск созвездия Омега
Рейтинг сообщения: 0
ртключка ару дает эфенкт тока при мощном динамическом диапазоне чего обычно не в бытовухе

_________________
ZМудрость(Опыт и выдержка) приходит с годами.
Все Ваши беды и проблемы, от недостатка знаний.
Умный и у дурака научится, а дураку и ..
Алберт Ейнштейн не поможет и ВВП не спасет.и МЧС опаздает


Вернуться наверх
 
 Заголовок сообщения: Re: Помехи радиоприему в доме.
СообщениеДобавлено: Сб мар 02, 2019 22:12:06 
Нашел транзистор. Понюхал.

Карма: 1
Рейтинг сообщений: 41
Зарегистрирован: Пт фев 06, 2009 22:17:22
Сообщений: 158
Откуда: МО
Рейтинг сообщения: 0
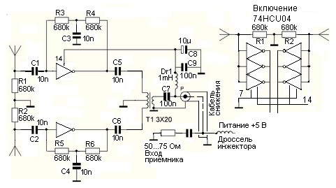
Вложение:
Act_Vibr.PNG [49.83 KiB]
Скачиваний: 727
В сети VK на стенке группы "Широкополосный SDR радиосканер из DVB тюнера" натолкнулся на пост Maxim Kuznecov от 8 мая 2018 г., где автор публикует очень интересный вариант активного вибратора с сильным укорочением плеч. Его конструкция просто комнатная антенна размером примерно 1м 20см и предназначена для работы в очень широком диапазоне от единиц до сотни МГц. Самое главное она очень сильно снижает местные помехи многоквартирного дома. Схема активного элемента предельно проста: микруха 74HCU04 (CMOS инвертор) в качестве высокоомного входа и дифференциальный трансформатор для подавления синфазных наводок.
С точки зрения теории здесь все правильно.Мало кто обращает внимание на то, что ЭДС полуволнового и сильно укороченного (раз в 10 и более) вибраторов различаются менее чем на 1 дБ. Но короткий вибратор имеет очень высокий импеданс и обычный приемник с низкоомным входом от него ничего не получает. Все остается в антенне. Автор правильно решил использовать высокомность инверторов CMOS для извлечения сигналов именно волновых процессов от удаленных источников радиоизлучения с одновременны подавлением местных помех. В своем сообщении автор утверждает, что реальное снижение помех носит удивительный характер. Самому мне заняться проверкой этого эффекта просто некогда, но может быть кто-нибудь проверит это.


Вернуться наверх
 
 Заголовок сообщения: Re: Помехи радиоприему в доме.
СообщениеДобавлено: Вс мар 03, 2019 08:30:19 
Вымогатель припоя
Аватар пользователя

Карма: -25
Рейтинг сообщений: -47
Зарегистрирован: Ср дек 09, 2015 17:02:31
Сообщений: 546
Откуда: Мухосранск
Рейтинг сообщения: 0
Снижение помех из-за импеданса антенны это какой то бред из области торсионных полей! А использование активного согласования для меня всегда было приоритетом потому я уже давно забыл про пассивные антенны кроме тех что подключаются непосредственно без кабеля и на узкую полосу и для трансивера (xDD что если оно не передаёт то пассивной антенне не бывать). Вопрос в самом УВЧ с высоких входным сопротивлением до ГГц.
Этот эффект может быть основан на антенной решётке или как там когда сигнал суммируется с разных антенн используют в радиоастрономии когда один сигнал принимается в разных точках, полезный сигнал одинаковый а локальные сигналы разные. Но при таких размерах это врятли как то заметно скажется (если мешающий сигнал не в полуметре от антенны) да еще и в всего 2 антенны это всего то в 2 раза. В этом нет не чего удивительного это давно известных факт.
Вообще SDR эти хоть ТВ тюнер хоть HackRF очень отвратительные и они затыкаются от таких сигналов которые пох скажем тому же Alinco X10, потому с ними очень сложно.
Есть же ОУ до многих сотен МГц (AD8045ARDZ) их можно использовать для согласования же? А так же в силу своей слабой осведомлённости в плане ВЧ усилителей ищу вариант высокоомного ВЧ усилителя хотя бы до 1ГГц.
Усилители модули как раз не подходят для такой цели как они 50Ом.
Я хочу попробовать на ОУ наверное на то же AD8045ARDZ до 500Мгц должно работать? Но уж до 200Мгц точно должно. Какое будет входное сопротивление мне остаётся только гадать. Подобное согласование с усилением 2-3дБ противофазная будет иметь 100% устойчивость к сильным сигналам.
В принципе ОУ будет и синфазные сигнал подавлять обойдётся без ВЧ трансформаторов что является основной сложностью для меня. Да и компактный (да и малые ёмкости и индуктивности будут присущи только компактным кристаллам) отлаженный кристалл лучше вписывается в ВЧ чем большой трансформатор.
Возможно есть какие то транзисторы для УВЧ/согласования о которых я пока не слышал, сейчас много чего есть о чём раньше было только мечтать можно!
Антенну я нашёл широкополосную осталось дело за активной частью.


Вернуться наверх
 
 Заголовок сообщения: Re: Помехи радиоприему в доме.
СообщениеДобавлено: Вс мар 03, 2019 10:20:28 
Вымогатель припоя
Аватар пользователя

Карма: 12
Рейтинг сообщений: 95
Зарегистрирован: Вс сен 08, 2013 21:36:22
Сообщений: 699
Откуда: 27.200 Мгц
Рейтинг сообщения: 0
Есть к примеру полевой транзистор bf998, двух затворный полевик. Полевик имеет большое входное сопротивление и на нём можно собрать неплохой усилок до пару ГГц.

_________________
Пока сам себя не пнёшь с места не сдвинешься


Вернуться наверх
 
 Заголовок сообщения: Re: Помехи радиоприему в доме.
СообщениеДобавлено: Вс мар 03, 2019 10:36:42 
Встал на лапы

Карма: 3
Рейтинг сообщений: -11
Зарегистрирован: Пт июл 14, 2017 07:15:36
Сообщений: 134
Рейтинг сообщения: 0
"Снижение помех из-за импеданса антенны...": в Вашей интерпретации - да, бред: напряженность поля помех и импеданс антенны не связаны. А вот чувствительность антенны к составляющим электромагнитного поля в точке приема прямо связана с волновым сопротивлениеми антенны и соотношением E/H в точке приема. У полезного сигнала оно соответствует свободному пространству (дальняя зона), а у помехового - ближней зоне, зависит от источника помех - низко- или высокоимпедансные излучатели. Поэтому и предлагают рамочные антенны - с ферритом или без феррита.

Добавлено after 3 minutes 32 seconds:
"....и на нём можно собрать неплохой усилок до пару ГГц.". Как интересно! А что, от этого помех станет меньше приниматься? В чем проблема? Ну и соберите. Потом общественности расскажете, как это проявляется по существу обсуждаемого вопроса.


Вернуться наверх
 
Показать сообщения за:  Сортировать по:  Вернуться наверх
Начать новую тему Ответить на тему  [ Сообщений: 37 ]  1,  

Часовой пояс: UTC + 3 часа


Вы не можете начинать темы
Вы не можете отвечать на сообщения
Вы не можете редактировать свои сообщения
Вы не можете удалять свои сообщения
Вы не можете добавлять вложения

Найти:
Перейти:  


Powered by phpBB © 2000, 2002, 2005, 2007 phpBB Group
Русская поддержка phpBB
Extended by Karma MOD © 2007—2012 m157y
Extended by Topic Tags MOD © 2012 m157y