Например TDA7294

Форум РадиоКот • Просмотр темы - Помогите настроить пилу
Форум РадиоКот
Здесь можно немножко помяукать :)

Текущее время: Пт фев 20, 2026 22:27:46

Часовой пояс: UTC + 3 часа


ПРЯМО СЕЙЧАС:



Начать новую тему Ответить на тему  [ Сообщений: 15 ] 
Автор Сообщение
Не в сети
 Заголовок сообщения: Помогите настроить пилу
СообщениеДобавлено: Ср фев 26, 2020 15:43:02 
Первый раз сказал Мяу!

Зарегистрирован: Пт май 29, 2009 11:44:49
Сообщений: 26
Откуда: Москва
Рейтинг сообщения: 0
Всем доброго время суток!

Нужна спадающая пила амплитудой 12В, частотой 100 гц, синхронизированная с сетью. Зеленым нарисовано какую пилу хотелось бы получить в идеале. Решил сделать так:
Вложение:
Комментарий к файлу: Принципиальная схема
pila.spl7].gif [16.62 KiB]
Скачиваний: 232

С моста сигнал 100 Гц подается на транзистор (КТ1), на коллекторе которого формирутюся короткие иголки (КТ2):
Вложение:
KT1.jpg [104.91 KiB]
Скачиваний: 198
Вложение:
KT2.jpg [101.03 KiB]
Скачиваний: 180

Далее этот сигнал подается на эмитерный повторитель, чтобы его усилить и получить возможность этим сигналом заряжать конденсатор относительно земли.
Итак в точке КТ3 получили сигнал нужной амплитуды и фазы, правда пока вместо пилы имеем экспоненту - но это и понятно, конденсатор разряжается через резистор.
Вложение:
KT3-обработан.jpg [102.55 KiB]
Скачиваний: 188

Далее планировалось вместо резистора R4 поставить стабилизатор тока на полевике (на схеме нарисован отдельно), чтобы разряжать его постоянным током и получить прямую пилу, как показано пунктиром на КТ3. но на последнем этапе застрял - ничего не выходит. вместо ожидаемой пилы получается ерунда.
Вложение:
bad-pila.jpg [99.49 KiB]
Скачиваний: 200

Подскажите, как исправить ситуацию, мучаюсь несколько дней - ничего не выходит. Да, в схеме остался один операционник (1/4 LM324N), может сгодится для стабилизации тока, было бы идеально. Или вообще может я пошел не по тому пути, готов рассмотреть любую возможную схему. В интернете про обратную пилу очень мало информации, а привязанной к сети я вообще не нашел.


Последний раз редактировалось Акула Ср фев 26, 2020 18:49:22, всего редактировалось 1 раз.

Вернуться наверх
 
Не в сети
 Заголовок сообщения: Re: Помогите настроить пилу
СообщениеДобавлено: Ср фев 26, 2020 16:14:08 
Собутыльник Кота

Карма: 14
Рейтинг сообщений: 472
Зарегистрирован: Вс фев 02, 2020 09:12:37
Сообщений: 2804
Рейтинг сообщения: 0
Полевик с изолированным затвором не есть генератор тока, в вашем варианте он всегда закрыт (КП303, BF245)....Про обратное напряжение Б-Э у эмит повт тоже подумайте.
===
(Про такой полевик 2N7400 ничего не знаю)


Вернуться наверх
 
Не в сети
 Заголовок сообщения: Re: Помогите настроить пилу
СообщениеДобавлено: Ср фев 26, 2020 17:20:16 
Прорезались зубы
Аватар пользователя

Карма: 12
Рейтинг сообщений: 70
Зарегистрирован: Ср сен 05, 2018 16:56:07
Сообщений: 200
Откуда: Россия.
Рейтинг сообщения: 0
Далее планировалось вместо резистора R4 поставить стабилизатор тока на полевике (на схеме нарисован отдельно), чтобы разряжать его постоянным током и получить прямую пилу, как показано пунктиром на КТ3. но на последнем этапе застрял - ничего не выходит. вместо ожидаемой пилы получается ерунда.
Тоже экспериментировал со стабилизатором тока для подобных целей. В результате выбрал схему стабилизатора тока на биполярном транзисторе структуры p-n-p в моем случае.
http://www.radiocxema.h1n.ru/2018/06/03 ... иллографу/
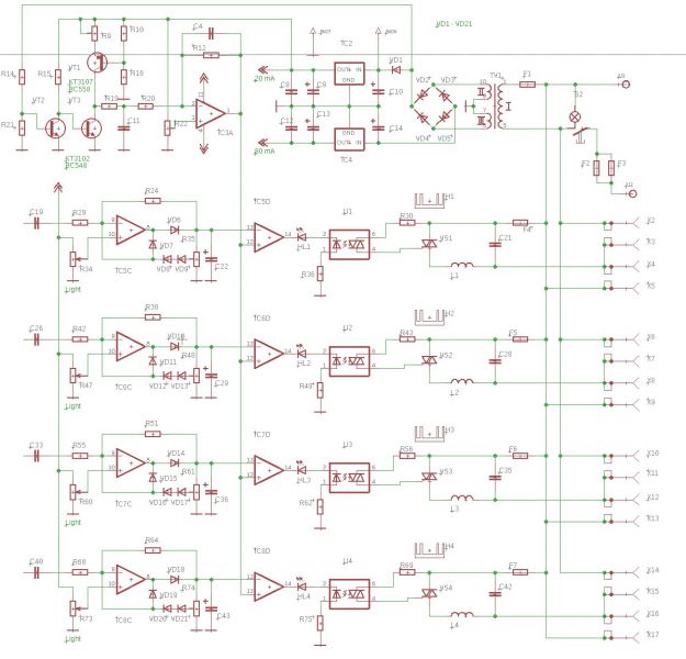
Изображение

Стабилизатор тока собран на VT7, на стабилитроне VD4, R17, R18.
Резистором R17 устанавливается время заряда(в моем случае) для получения правильной формы пилы.
Это полученная пила с подобным стабилизатором тока на эмиттере VT9.

Изображение

В моем случае частота где то 200 Гц. Для получения правильной формы на частоте сети, нужно будет выбрать оптимальную емкость конденсатора и подстроить ток разряда переменным резистором, в моем случае R17

В принципе, если мою пилу инвертировать, то получите то, что нужно вам. :)

Изображение

Хотя инвертирование такого большого по амплитуде сигнала без искажения формы, думаю задача не простая, поэтому Вам конечно лучше не заряжать конденсатор как у меня, а разряжать.


Вложения:
1.png [110.02 KiB]
Скачиваний: 510
Вернуться наверх
 
Не в сети
 Заголовок сообщения: Re: Помогите настроить пилу
СообщениеДобавлено: Ср фев 26, 2020 18:06:33 
Друг Кота
Аватар пользователя

Карма: 52
Рейтинг сообщений: 2116
Зарегистрирован: Пт ноя 11, 2016 05:48:09
Сообщений: 7068
Откуда: Сердце Пармы
Рейтинг сообщения: 0
Медали: 2
Получил миской по аватаре (2)
так и делай!
получай прямую пилу с источника тока и инвертируй своим свободным ОУ...

_________________
Для тех, кто не учил магию мир полон физики :)
Безграмотно вопрошающим про силовую или высоковольтную электронику я не отвечаю, а то ещё посадят за участие в (само)убиении оболтуса...


Вернуться наверх
 
Эиком - электронные компоненты и радиодетали
Не в сети
 Заголовок сообщения: Re: Помогите настроить пилу
СообщениеДобавлено: Ср фев 26, 2020 18:12:09 
Друг Кота

Карма: 14
Рейтинг сообщений: 372
Зарегистрирован: Вс фев 15, 2009 01:04:58
Сообщений: 5066
Откуда: Kaluga
Рейтинг сообщения: 0
Только сегодня сыскал схему формирователя :

Изображение

Обратите внимание на емкость конденсатора интегратора .... 2,2 мкФ


Вернуться наверх
 
Не в сети
 Заголовок сообщения: Re: Помогите настроить пилу
СообщениеДобавлено: Чт фев 27, 2020 00:21:40 
Первый раз сказал Мяу!

Зарегистрирован: Пт май 29, 2009 11:44:49
Сообщений: 26
Откуда: Москва
Рейтинг сообщения: 0
О, спасибо, обязательно попробую.
Такая схема мне не попадалась.
А можно ссылку на первоисточник - познакомиться с принципом работы.
Спасибо!


Вернуться наверх
 
Не в сети
 Заголовок сообщения: Re: Помогите настроить пилу
СообщениеДобавлено: Чт фев 27, 2020 06:58:03 
Друг Кота
Аватар пользователя

Карма: 52
Рейтинг сообщений: 2116
Зарегистрирован: Пт ноя 11, 2016 05:48:09
Сообщений: 7068
Откуда: Сердце Пармы
Рейтинг сообщения: 0
Медали: 2
Получил миской по аватаре (2)
так это схема восходящей пилы... только перевёрнута.
Q2—4 резко разряжают кондей
Q5, 6 стабилизатор тока для ровной зарядки конденсатора
конденсатор заряжается вниз - поэтому пила перевёрнута.
из недостатков:
все шумы питания будут на пиле (кондей можно перецепить с плюса на минус и всё будет ок, только уже сама схема при заряде конденсатора начнёт в питание гадить...)
пила не опускается до 0 в, если это нужно - придется делать какойто сдвигатель...

_________________
Для тех, кто не учил магию мир полон физики :)
Безграмотно вопрошающим про силовую или высоковольтную электронику я не отвечаю, а то ещё посадят за участие в (само)убиении оболтуса...


Вернуться наверх
 
Не в сети
 Заголовок сообщения: Re: Помогите настроить пилу
СообщениеДобавлено: Чт фев 27, 2020 14:26:01 
Первый раз сказал Мяу!

Зарегистрирован: Пт май 29, 2009 11:44:49
Сообщений: 26
Откуда: Москва
Рейтинг сообщения: 0
Еще раз спасибо за схему, внимательно ее изучил. Все-таки она мне не подойдет, именно из-за того, что не опускается до нуля. Пила будет использоваться в многоканальном шим-контроллере, если будет начинаться не с нуля - будет мертвая зона в регулировке. попробуем пойти по другому пути. Собрал схему стандартной пилы, привязанной к нулю. Хорошо бы ее инвертировать, сохранив привязку к нулю - было бы то, что надо. Для инвертирования можно задействовать операционник 1/4 LM324N, как раз лишний в схеме остался. Вот только как это сделать пока не придумал. Схема пойдет в серийное пр-во, поэтому в инверторе желательно как меньше настроек, чтобы включил - и работало. Схему с осциллограммами прилагаю, буду благодарен за любые советы.


Вложения:
Генератор пилы-обработан-2.jpg [235.3 KiB]
Скачиваний: 189
Вернуться наверх
 
Не в сети
 Заголовок сообщения: Re: Помогите настроить пилу
СообщениеДобавлено: Чт фев 27, 2020 22:14:53 
Друг Кота

Карма: 14
Рейтинг сообщений: 372
Зарегистрирован: Вс фев 15, 2009 01:04:58
Сообщений: 5066
Откуда: Kaluga
Рейтинг сообщения: 0
О, спасибо, обязательно попробую.
Такая схема мне не попадалась.
А можно ссылку на первоисточник - познакомиться с принципом работы.
Спасибо!


Первоисточник поищу - это англоязычная статья о самодельном пульте светооператора. Ничего интересного там не было, сохранил только эту схему, и пошел дальше искать функцию зависимости яркости от фазового угла.

Описания работы узла там не было вроде. но особ сложного ничего Q2-Q4 это ключ открывающийся в нуле сети, Q5-Q6 - стабилизатор тока. Переменник регулирует амплитуду (яркость по всем каналам)


Вернуться наверх
 
Не в сети
 Заголовок сообщения: Re: Помогите настроить пилу
СообщениеДобавлено: Пт фев 28, 2020 17:16:45 
Друг Кота

Карма: 20
Рейтинг сообщений: 825
Зарегистрирован: Пт ноя 02, 2018 16:14:36
Сообщений: 3165
Рейтинг сообщения: 0
"Спадающая пила" и "до нуля" - трудносовместимые условия. Пила - это конденсатор и источник тока. "До нуля" - источник тока, который работает при нуле. Если инвертировать прямую пилу, (условие "до нуля" заменяется условием "стабильная амплитуда". Насколько это осуществимо, трудно сказать, не зная цифр по допустимой погрешности. Если ещё не поздно, можно пилу сделать прямой, а выходные сигналы компараторов ШИМ-контроллера инвертировать. (поменять местами входы)

_________________
Нет ничего практичнее хорошей теории


Вернуться наверх
 
Не в сети
 Заголовок сообщения: Re: Помогите настроить пилу
СообщениеДобавлено: Пт фев 28, 2020 17:39:27 
Друг Кота

Карма: 14
Рейтинг сообщений: 372
Зарегистрирован: Вс фев 15, 2009 01:04:58
Сообщений: 5066
Откуда: Kaluga
Рейтинг сообщения: 0
А можно ссылку на первоисточник - познакомиться с принципом работы.


А вот и первоисточник сыскался - мож чем поможет:

http://sound-au.com/project62c.htm


Вернуться наверх
 
Не в сети
 Заголовок сообщения: Re: Помогите настроить пилу
СообщениеДобавлено: Сб фев 29, 2020 14:13:46 
Первый раз сказал Мяу!

Зарегистрирован: Пт май 29, 2009 11:44:49
Сообщений: 26
Откуда: Москва
Рейтинг сообщения: 0
Wladimir_TS, большое спасибо за схему, попробовал в деле. Работает неплохо. Конденсатор 2,2 мКф поставил электролитический, не вижу смысла ставить неполярный. Поднятие над нулем на полвольта некритично, мы и так ее немного сдвигали вверх, так что думаю подойдет. Наверно заменим нашу схему на эту и посмотрим как это будет в работе.
Изображение

Добавлено after 19 minutes 50 seconds:
HochReiter, у вас тоже интересная мысль. Если я правильно понял, вместо обратной пилы берем прямую, меняем местами входы компараторов и получаем на выходе тот же самый сигнал? Это была бы минимальная переделка схемы.
Изображение


Вернуться наверх
 
Не в сети
 Заголовок сообщения: Re: Помогите настроить пилу
СообщениеДобавлено: Сб фев 29, 2020 15:53:15 
Собутыльник Кота

Карма: 14
Рейтинг сообщений: 472
Зарегистрирован: Вс фев 02, 2020 09:12:37
Сообщений: 2804
Рейтинг сообщения: 0
если есть минусовое питание, то и источник тока от него можно было делать...


Вернуться наверх
 
Не в сети
 Заголовок сообщения: Re: Помогите настроить пилу
СообщениеДобавлено: Сб фев 29, 2020 16:27:04 
Друг Кота
Аватар пользователя

Карма: 123
Рейтинг сообщений: 7958
Зарегистрирован: Сб сен 13, 2014 16:27:32
Сообщений: 39197
Откуда: СпиртоГонск созвездия Омега
Рейтинг сообщения: 0
тока что хотел написать 1en2 опередил в проф схемах то5ка так иначе метрологической линейности не джи1 разверка ослоф вам ка пример

_________________
ZМудрость(Опыт и выдержка) приходит с годами.
Все Ваши беды и проблемы, от недостатка знаний.
Умный и у дурака научится, а дураку и ..
Алберт Ейнштейн не поможет и ВВП не спасет.и МЧС опаздает


Вернуться наверх
 
Не в сети
 Заголовок сообщения: Re: Помогите настроить пилу
СообщениеДобавлено: Вс мар 01, 2020 10:06:54 
Друг Кота

Карма: 20
Рейтинг сообщений: 825
Зарегистрирован: Пт ноя 02, 2018 16:14:36
Сообщений: 3165
Рейтинг сообщения: 0
Метрологическая линейность тут не нужна: на выходе симистор, стало быть, в идеале пила должна быть вида 1/sin. Wladimir_TS недавно интересовался, как получить такую функцию без МК.

_________________
Нет ничего практичнее хорошей теории


Вернуться наверх
 
Показать сообщения за:  Сортировать по:  Вернуться наверх
Начать новую тему Ответить на тему  [ Сообщений: 15 ] 

Часовой пояс: UTC + 3 часа


Кто сейчас на форуме

Сейчас этот форум просматривают: Илья МГУ и гости: 40


Вы не можете начинать темы
Вы не можете отвечать на сообщения
Вы не можете редактировать свои сообщения
Вы не можете удалять свои сообщения
Вы не можете добавлять вложения

Найти:
Перейти:  


Powered by phpBB © 2000, 2002, 2005, 2007 phpBB Group
Русская поддержка phpBB
Extended by Karma MOD © 2007—2012 m157y
Extended by Topic Tags MOD © 2012 m157y