Генератор пилообразного напряжения для измерителя АЧХ.
Генератор пилообразного напряжения для измерителя АЧХ.
Всем доброго времени суток!
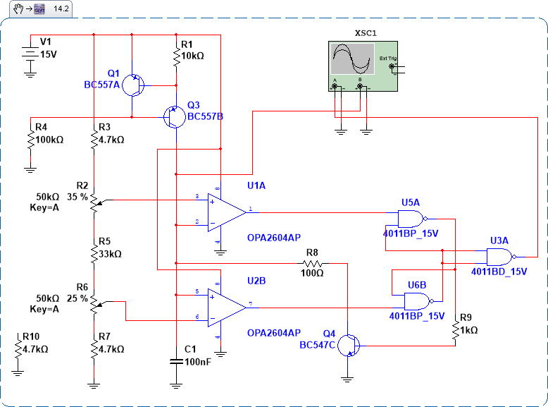
Построил функциональный генератор и теперь нужна схема генератора пилы для режима Sweep c регулировкой начального и конечного напряжения пилы с размахом 0-10в.
Перебрал несколько схем, не все работают как бы хотелось.
Собрал генератор по статье https://radiokot.ru/artfiles/6692/, но он не работает.
Кто-то может предложит достойную схему, желательно на ОУ, рассмотрю любые даже сложные варианты генератора пилообразного напряжения.
Всем спасибо!
Построил функциональный генератор и теперь нужна схема генератора пилы для режима Sweep c регулировкой начального и конечного напряжения пилы с размахом 0-10в.
Перебрал несколько схем, не все работают как бы хотелось.
Собрал генератор по статье https://radiokot.ru/artfiles/6692/, но он не работает.
Кто-то может предложит достойную схему, желательно на ОУ, рассмотрю любые даже сложные варианты генератора пилообразного напряжения.
Всем спасибо!
- Реклама
Re: Генератор пилообразного напряжения для измерителя АЧХ.
может, имеет смысл разобраться, почему не заработал этот, отладить его? а то перебор всех схем - странновато как-то...
Re: Генератор пилообразного напряжения для измерителя АЧХ.
Данную схему я проверял в программе Multisim - результат 0.
Микросхема DD1 молчит как рыба.
Разбирался еще как, печатка, что там приводиться, нарисована от души, нарисовал свою на SMD,
гораздо проще, но результата нет.
Схема из журнала Радио, что приводилась в статье та работает, но там надо нажимать кнопку, чтобы пила появилась.
Нашел ещё одну схему, отличная форма пилы до 0.5в удалось увеличить до 3в.
Микросхема DD1 молчит как рыба.
Разбирался еще как, печатка, что там приводиться, нарисована от души, нарисовал свою на SMD,
гораздо проще, но результата нет.
Схема из журнала Радио, что приводилась в статье та работает, но там надо нажимать кнопку, чтобы пила появилась.
Нашел ещё одну схему, отличная форма пилы до 0.5в удалось увеличить до 3в.
Re: Генератор пилообразного напряжения для измерителя АЧХ.
Ну, судя по Вашему тексту я могу утверждать, что Вы накосячили с трассировкой платы, "на SMD". Ноль сомнений.
Re: Генератор пилообразного напряжения для измерителя АЧХ.
Плилагаю свой файл.
- Вложения
-
- ГПН_TL082_SMD.lay6
- (128.04 КБ) 209 скачиваний
- Реклама
Re: Генератор пилообразного напряжения для измерителя АЧХ.
я не пользуюсь спринт-лайоутом, он не подерживает сквозное проектирование, а значит, допускает ошибки. То есть, мне не посмотреть.
- КРАМ
- Друг Кота
- Сообщения: 25253
- Зарегистрирован: Чт янв 10, 2008 22:01:02
- Откуда: Московская область, Фрязино
Re: Генератор пилообразного напряжения для измерителя АЧХ.
[uquote="Vosal",url="/forum/viewtopic.php?p=4526612#p4526612"]Данную схему я проверял в программе Multisim - результат 0.
Микросхема DD1 молчит как рыба.[/uquote]
Вы просто не умеете пользоваться симулятором.
Микросхема DD1 молчит как рыба.[/uquote]
Вы просто не умеете пользоваться симулятором.
Re: Генератор пилообразного напряжения для измерителя АЧХ.
Симулятором пользуюсь уже не один год, испытал и собрал много схем...
- КРАМ
- Друг Кота
- Сообщения: 25253
- Зарегистрирован: Чт янв 10, 2008 22:01:02
- Откуда: Московская область, Фрязино
Re: Генератор пилообразного напряжения для измерителя АЧХ.
[uquote="Vosal",url="/forum/viewtopic.php?p=4526641#p4526641"]пользуюсь уже не один год...[/uquote]
Тогда покажите симуляцию генератора на какой нибудь 74HC00.
Тогда покажите симуляцию генератора на какой нибудь 74HC00.
Последний раз редактировалось КРАМ Пт янв 05, 2024 19:38:59, всего редактировалось 1 раз.
Re: Генератор пилообразного напряжения для измерителя АЧХ.
Соберите на макетке генератор на D1.
Re: Генератор пилообразного напряжения для измерителя АЧХ.
Пробую, осталось немного собрать, так как у меня было подозрение, то на SMD это не работает, поэтому на макете использую DIP.
Добавлено after 1 hour 51 minute 29 seconds:
Cобрал схему на макетной плоте на CD4001, генерации нет, одна единичка торчит на осциллографе и всё.
Добавлено after 1 hour 51 minute 29 seconds:
Cобрал схему на макетной плоте на CD4001, генерации нет, одна единичка торчит на осциллографе и всё.
- КРАМ
- Друг Кота
- Сообщения: 25253
- Зарегистрирован: Чт янв 10, 2008 22:01:02
- Откуда: Московская область, Фрязино
Re: Генератор пилообразного напряжения для измерителя АЧХ.
[uquote="Vosal",url="/forum/viewtopic.php?p=4526646#p4526646"]Cобрал схему на макетной плоте на CD4001, генерации нет[/uquote]
А с каких пор ОДНОВИБРАТОР будет чего то генерировать без запуска?
А с каких пор ОДНОВИБРАТОР будет чего то генерировать без запуска?
Re: Генератор пилообразного напряжения для измерителя АЧХ.
И где этот запуск?
Добавлено after 3 minutes 22 seconds:
- Diplodok -
Спасибо попробую. Единственное середина схемы закрыта.
Добавлено after 3 minutes 22 seconds:
- Diplodok -
Спасибо попробую. Единственное середина схемы закрыта.
- КРАМ
- Друг Кота
- Сообщения: 25253
- Зарегистрирован: Чт янв 10, 2008 22:01:02
- Откуда: Московская область, Фрязино
Re: Генератор пилообразного напряжения для измерителя АЧХ.
[uquote="Vosal",url="/forum/viewtopic.php?p=4526744#p4526744"]И где этот запуск?[/uquote]
В схеме которую вы привели в первом сообщении. Запуск подается с ОУ через ограничитель на стабилитроне.
В схеме которую вы привели в первом сообщении. Запуск подается с ОУ через ограничитель на стабилитроне.
Re: Генератор пилообразного напряжения для измерителя АЧХ.
Мерил напряжение на выходе ОУ, там только напряжение появляется при запуске на стабилитроне 5В, затем падает до 2,5В и тишина.
Добавлено after 17 minutes 8 seconds:
[uquote="diplodok",url="/forum/viewtopic.php?p=4526762#p4526762"]
(click)[/uquote]
Собрал Вашу схему в эмуляторе, работает, пила ровная, только синхроимпульс должен быть положительный, но это исправимо,
единственное нет возможности регулировки начального и конечного напряжения пилы (0-10в диапазон sweep).
Добавлено after 14 minutes 27 seconds:
[uquote="diplodok",url="/forum/viewtopic.php?p=4526762#p4526762"]
(click)[/uquote]
Добавлено after 17 minutes 8 seconds:
[uquote="diplodok",url="/forum/viewtopic.php?p=4526762#p4526762"]
Собрал Вашу схему в эмуляторе, работает, пила ровная, только синхроимпульс должен быть положительный, но это исправимо,
единственное нет возможности регулировки начального и конечного напряжения пилы (0-10в диапазон sweep).
Добавлено after 14 minutes 27 seconds:
[uquote="diplodok",url="/forum/viewtopic.php?p=4526762#p4526762"]
- Вложения
-
- Новая схема.png
- Подправил
- (163.4 КБ) 184 скачивания
- КРАМ
- Друг Кота
- Сообщения: 25253
- Зарегистрирован: Чт янв 10, 2008 22:01:02
- Откуда: Московская область, Фрязино
Re: Генератор пилообразного напряжения для измерителя АЧХ.
[uquote="Vosal",url="/forum/viewtopic.php?p=4526794#p4526794"]Мерил напряжение на выходе ОУ, там только напряжение появляется при запуске на стабилитроне 5В, затем падает до 2,5В и тишина.[/uquote]
Мерили в симуляторе?
Любезный, логические микросхемы не симулируются в аналоговом режиме.
Поэтому не симулируются разного рода мультивибраторы и одновибраторы на них.
Генератор в этой схеме образован через обратную связь генератора пилы на ГСТ, двух ОУ и обсуждаемого одновибратора. Так как последний не симулируется, то и автогенерации не возникает. Виден только один перепад аналоговой части.
Мерили в симуляторе?
Любезный, логические микросхемы не симулируются в аналоговом режиме.
Поэтому не симулируются разного рода мультивибраторы и одновибраторы на них.
Генератор в этой схеме образован через обратную связь генератора пилы на ГСТ, двух ОУ и обсуждаемого одновибратора. Так как последний не симулируется, то и автогенерации не возникает. Виден только один перепад аналоговой части.
- chainik-4
- Встал на лапы
- Сообщения: 104
- Зарегистрирован: Пн июл 25, 2016 11:24:33
- Откуда: Набережные Челны
Re: Генератор пилообразного напряжения для измерителя АЧХ.
[uquote="Vosal",url="/forum/viewtopic.php?p=4526612#p4526612"]Данную схему я проверял в программе Multisim[/uquote]
Выложенная схема - 4 - й вариант. Первые 3 варианта были с однополярным питанием. Использовал ОУ LM358. Но при однополярном питании не удалось добиться хорошей линейности пилы при небольших амплитудах. Все 4 варианта работали.
Схемотехника очень простая - одновибратор, буфера на цифровых микросхемах, источник тока, ключ на транзисторе VT1, компаратор, опять буфера на ОУ и сумматор. Устройство низкочастотное. Проблем быть не должно.
Или ошибка в монтаже, или неисправные элементы.
Транзистор VT1 должен быть достаточно сильноточным. Поэтому там применен 2N5551. Слаботочный может сгореть от импульса тока при разрядке конденсатора.
Проверьте правильность подключения стабилитрона VD3. По идее он не нужен - входы этих микросхем по даташиту соединены диодами с шиной питания и массой - защита. Я случайно подал на вход 8 DD1 напряжение 15 В при напряжении питания 5 В. Была ошибка трассировки. Микросхема нагрелась но из строя не вышла.
Проверьте напряжение стабилизации стабилитрона TL431. Должно быть 10 В.
При формировании пилообразного напряжения участвуют DD1, DD2, VT1, VT2, OP1.1, OP1.2.
Одновибратор собран на DD1.1, DD1.2. В исходном состоянии на входе 6 0 уровень. На выходе 3 тоже. При подаче на вход 6 уровня 1 на выходе тоже появляется уровень 1. При переходе на входе 6 уровня с 1 на 0 на выходе появляется уровень 0 с задержкой, определяемой параметрами RC цепочки R2C2. Это при коротком импульсе. Если импульс длинный - успевает зарядится конденсатор C2 -задержка не работает.
Проверьте еще сопротивление резистора R2, включение диодов VD1, VD2.
Емкость конденсатора С4 - 0,47 uk или 470 nF. Это накопительный конденсатор интегратора. Обычно рекомендуют использовать пленочный. Емкость выбрана не очень большим, чтобы не перегружать транзистор VT1.
Выложенная схема - 4 - й вариант. Первые 3 варианта были с однополярным питанием. Использовал ОУ LM358. Но при однополярном питании не удалось добиться хорошей линейности пилы при небольших амплитудах. Все 4 варианта работали.
Схемотехника очень простая - одновибратор, буфера на цифровых микросхемах, источник тока, ключ на транзисторе VT1, компаратор, опять буфера на ОУ и сумматор. Устройство низкочастотное. Проблем быть не должно.
Или ошибка в монтаже, или неисправные элементы.
Транзистор VT1 должен быть достаточно сильноточным. Поэтому там применен 2N5551. Слаботочный может сгореть от импульса тока при разрядке конденсатора.
Проверьте правильность подключения стабилитрона VD3. По идее он не нужен - входы этих микросхем по даташиту соединены диодами с шиной питания и массой - защита. Я случайно подал на вход 8 DD1 напряжение 15 В при напряжении питания 5 В. Была ошибка трассировки. Микросхема нагрелась но из строя не вышла.
Проверьте напряжение стабилизации стабилитрона TL431. Должно быть 10 В.
При формировании пилообразного напряжения участвуют DD1, DD2, VT1, VT2, OP1.1, OP1.2.
Одновибратор собран на DD1.1, DD1.2. В исходном состоянии на входе 6 0 уровень. На выходе 3 тоже. При подаче на вход 6 уровня 1 на выходе тоже появляется уровень 1. При переходе на входе 6 уровня с 1 на 0 на выходе появляется уровень 0 с задержкой, определяемой параметрами RC цепочки R2C2. Это при коротком импульсе. Если импульс длинный - успевает зарядится конденсатор C2 -задержка не работает.
Проверьте еще сопротивление резистора R2, включение диодов VD1, VD2.
Емкость конденсатора С4 - 0,47 uk или 470 nF. Это накопительный конденсатор интегратора. Обычно рекомендуют использовать пленочный. Емкость выбрана не очень большим, чтобы не перегружать транзистор VT1.
Последний раз редактировалось chainik-4 Сб янв 06, 2024 12:04:49, всего редактировалось 1 раз.
Основное правило электробезопасности: Если видите торчащие оголенные концы, руками не трогайте...
Re: Генератор пилообразного напряжения для измерителя АЧХ.
[uquote="chainik-4",url="/forum/viewtopic.php?p=4526890#p4526890"][uquote="Vosal",url="/forum/viewtopic.php?p=4526612#p4526612"]Данную схему я проверял в программе Multisim[/uquote]
Выложенная схема - 4 - й вариант. Первые 3 варианта были с однополярным питанием. Использовал ОУ LM358. Но при однополярном питании не удалось добиться хорошей линейности пилы при небольших амплитудах. Все 4 варианта работали.
Схемотехника очень простая - одновибратор, буфера на цифровых микросхемах, источник тока, ключ на транзисторе VT1, компаратор, опять буфера на ОУ и сумматор. Устройство низкочастотное. Проблем быть не должно.
Или ошибка в монтаже, или неисправные элементы.
Транзистор VT1 должен быть достаточно сильноточным. Поэтому там применен 2N5551. Слаботочный может сгореть от импульса тока при разрядке конденсатора.
Проверьте правильность подключения стабилитрона VD3. По идее он не нужен - входы этих микросхем по даташиту соединены диодами с шиной питания и массой - защита. Я случайно подал на вход 8 DD1 напряжение 15 В при напряжении питания 5 В. Была ошибка трассировки. Микросхема нагрелась но из строя не вышла.
Проверьте напряжение стабилизации стабилитрона TL431. Должно быть 10 В.
При формировании пилообразного напряжения участвуют DD1, DD2, VT1, VT2, OP1.1, OP1.2.
Одновибратор собран на DD1.1, DD1.2. В исходном состоянии на входе 6 0 уровень. На выходе 3 тоже. При подаче на вход 6 уровня 1 на выходе тоже появляется уровень 1. При переходе на входе 6 уровня с 1 на 0 на выходе появляется уровень 0 с задержкой, определяемой параметрами RC цепочки R2C2. Это при коротком импульсе. Если импульс длинный - успевает зарядится конденсатор C2 -задержка не работает.
Проверьте еще сопротивление резистора R2.[/uquote]
Спасибо, что ответили, я еще раз все перепроверю.
Все компоненты установлены новые, паял феном микросхемы паяльной пастой и тонким жалом паяльника некоторые элементы. На TL431 замерял - 9.98В.
Вместо CD4001, использован аналог HCF4001, VT1 -MMBT5551, VT2 - MMBT5402, остальные аналоги
SMD.
Выложенная схема - 4 - й вариант. Первые 3 варианта были с однополярным питанием. Использовал ОУ LM358. Но при однополярном питании не удалось добиться хорошей линейности пилы при небольших амплитудах. Все 4 варианта работали.
Схемотехника очень простая - одновибратор, буфера на цифровых микросхемах, источник тока, ключ на транзисторе VT1, компаратор, опять буфера на ОУ и сумматор. Устройство низкочастотное. Проблем быть не должно.
Или ошибка в монтаже, или неисправные элементы.
Транзистор VT1 должен быть достаточно сильноточным. Поэтому там применен 2N5551. Слаботочный может сгореть от импульса тока при разрядке конденсатора.
Проверьте правильность подключения стабилитрона VD3. По идее он не нужен - входы этих микросхем по даташиту соединены диодами с шиной питания и массой - защита. Я случайно подал на вход 8 DD1 напряжение 15 В при напряжении питания 5 В. Была ошибка трассировки. Микросхема нагрелась но из строя не вышла.
Проверьте напряжение стабилизации стабилитрона TL431. Должно быть 10 В.
При формировании пилообразного напряжения участвуют DD1, DD2, VT1, VT2, OP1.1, OP1.2.
Одновибратор собран на DD1.1, DD1.2. В исходном состоянии на входе 6 0 уровень. На выходе 3 тоже. При подаче на вход 6 уровня 1 на выходе тоже появляется уровень 1. При переходе на входе 6 уровня с 1 на 0 на выходе появляется уровень 0 с задержкой, определяемой параметрами RC цепочки R2C2. Это при коротком импульсе. Если импульс длинный - успевает зарядится конденсатор C2 -задержка не работает.
Проверьте еще сопротивление резистора R2.[/uquote]
Спасибо, что ответили, я еще раз все перепроверю.
Все компоненты установлены новые, паял феном микросхемы паяльной пастой и тонким жалом паяльника некоторые элементы. На TL431 замерял - 9.98В.
Вместо CD4001, использован аналог HCF4001, VT1 -MMBT5551, VT2 - MMBT5402, остальные аналоги
SMD.


