![]() |
![]() |
|||||||||||||||
Миниатюрные часы на вакуумно-люминисцентном индикаторе ИВ-21
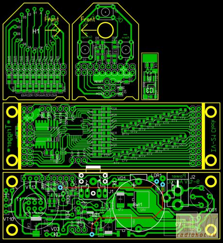
Автор: *Trigger* Предисловие Толчком к созданию описанных ниже часов стала покупка на радиорынке по смешной цене одного из самых маленьких отечественных многоразрядных вакуумно-люминсцентных индикаторов (ВЛИ) - индикатора ИВ-21, имеющего 8 цифровых и один служебный разряд в колбе длиной всего лишь 70мм и диаметром 15мм. Вообще говоря, мне не очень-то нравятся ВЛИ по сравнению с газоразрядными индикаторами (ГРИ, или иностранное NIXIE), однако, мимо этого индикатора я пройти не смог - уж больно красиво он выглядел. Смотрите сами: почти всю колбу занимает подложка из розовой керамики, на которой люминофором нанесены семисегментные разряды, причём сегменты эти имеют не совсем обычную форму, как, например, в светодиодных индикаторах. Поверх сегментов расположены ячеистые сетки, которые при взгляде под определённым углом выглядят золотистыми (к сожалению, фото ниже не может этого передать). Однако, миниатюрность индикатора влечёт за собой множество проблем. Цель создания часов на ВЛИ и ГРИ - не просто сделать прибор для отображения времени. Для этого можно использовать и обычные светодиодные индикаторы, которые лучше по многим параметрам, да и не требуют, например, высоких напряжений и сложных схем управления. Тут важна эстетика, внешний вид готовой конструкции. На корпус часов в таком случае обычно тратится огромное количество времени, часто даже больше, чем на изготовление электроники. Если поместить такой индикатор, как ИВ-21, в огромный корпус, ни о какой эстетике не может идти и речи. К тому же, индикатор должен быть на виду, а не стоять за зелёным стеклом, как в калькуляторе - какой тогда во всём этом смысл? За стеклом выглядят почти одинаково и ВЛИ, и светодиодные индикаторы. Не стоит забывать также и о надёжном креплении - нельзя просто так взять и припаять лампы за выводы с одной стороны, не закрепив никак вторую сторону. Поэтому в корпусе должны быть какие-нибудь подставки с обеих сторон, крепящие индикатор. Это сразу делает корпус весьма громоздким. Наконец, было найдено компромиссное решение: сделать часы без корпуса в привычном понимании этого слова. Было решено в основании часов расположить две горизонтальные печатные платы, на которых разместить основную часть схемы часов, а индикатор закрепить с помощью двух вертикальных плат, подключающихся к верхней горизонтальной штыревыми разъёмами. Схема Итак, с внешним видом часов определились. Теперь перейдём к схеме. Начнём с начала, то есть с питания. От источника питания требуется сформировать 3 напряжения: +5В для питания логической части часов, -22В для катода ИВ-21 и ~2,4В для питания накала лампы (подогревателя). С первым и третьим напряжениями всё ясно. Объясню, зачем нужно именно отрицательное напряжение для катода. Существует два варианта управления ВЛИ, у которых напряжение на анодах-сегментах и сетках относительно катода превышает напряжение питания логической части - так называемые схемы с "нижним" и "верхним" питанием логической части. Ниже немного теории, куда ж без неё! "Нижнее" питание подразумевает, что общий провод логической части имеет одинаковый потенциал с катодом индикатора. При этом на аноды следует подавать высокое (по отношению к напряжению питания логики) напряжение порядка +(20-30)В. Для этого необходимы преобразователи уровня на каждый анод и каждую сетку индикатора, которые преобразуют +5В с выхода логической части в +(20-30)В на анодах и сетках. Есть три варианта схемы таких преобразователей. Первый - самый простой - использовать специализированную микросхему для управления ВЛИ. Однако, такие микросхемы обычно дороги и труднодоставаемы. Второй - подключить все аноды и сетки к +(20-30)В через резисторы номиналом 10-30кОм и с помощью транзисторных ключей на одном NPN-транзисторе каждый замыкать эти аноды и сетки на общий провод. Этот вариант плох тем, что на резисторе неактивного анода или сетки падает всё анодное напряжение, что вызывает его (резистора) нагрев и даёт лишнюю нагрузку на источник анодного напряжения. Наконец, третий вариант - использовать двухтранзисторные ключи на паре транзисторов NPN+PNP. В этом варианте нет ничего плохого, кроме того, что на каждый ключ нужно 2 транзистора и минимум 3 резистора. Таких ключей нужно для ИВ-21 17 штук, 8 на сегменты и 9 на сетки. Это всё займёт очень много места на печатной плате, что никуда ни годится, если нужно сделать часы как можно меньше (индикатор-то маленький!). Схема варианта с "нижним" питанием (упрощённая, многое не показано): "Верхним" называется вариант питания, когда +5В питания логической части - это анодное напряжение, т.е. на активном аноде (сетке) присутствует напряжение +5В (относительно общего провода логической части). Для зажигания индикатора требуется напряжение порядка 20-30В на анодах относительно катода, а для этого на катод нужно подать отрицательный потенциал. Теперь для управления анодами и сетками достаточно всего лишь каскада с ОЭ на PNP-транзисторе. Схема варианта с "верхним" питанием (также упрощённая): Исходя из вышесказанного, было выбрано "верхнее" питание. Казалось бы, на этом всё. Однако, есть ещё одна проблема при создании схемы подключения ВЛИ. Такой индикатор - слаботочный прибор, для свечения люминофора на сегментах достаточно очень маленьких токов. Все электроды в лампе обладают паразитной ёмкостью. Поэтому может возникнуть нежелательное свечение неактивных анодов-сегментов за счёт наведённого потенциала с соседних активных. Также причиной такого свечения могут стать утечки в закрытых транзисторах, взаимные ёмкости проводников на ПП. Для того, чтобы избавиться от этого эффекта подсветки неактивных сегментов, на неактивные аноды и сетки подают так называемое запирающее напряжение. Для надёжного подавления паразитной засветки это напряжение должно быть на 4-7В ниже катодного. Самый простой способ сформировать такое напряжение - "подпереть" с помощью стабилитрона накальную обмотку трансформатора относительно отрицательного полюса анодного источника и соединить резисторами все аноды-сегменты и сетки индикатора с анодом этого стабилитрона. На схеме ниже упрощённо изображён узел получения запирающего напряжения на неактивных анодах и сетках: На этом с теорией закончили. Переходим к практике. Ниже представлена схема часов: Напряжение +5В для питания цифровой части часов формируется из входного с помощью интегрального стабилизатора VR1. Стабилизатор VR2 вместе со стабилитроном VD1 дают напряжение для питания трансформаторного преобразователя напряжения (VT10VT13T1R31R32C15), построенного по схеме генератора Ройера. На выходе преобразователя формируются два напряжения - -22В для катода и ~2,4В для накала (сигнал имеет прямоугольную форму). Стабилитрон VD3 и резисторы R35-R51 формируют запирающее напряжение, как было написано выше. Резисторы R33, R34 служат для точной установки напряжения накала. Микроконтроллер IC3 (ATMega8) - основа цифровой части часов. Он получает данные о времени и дате от микросхемы часов реального времени (RTC) IC2, в которой также содержится термокомпенсированный кварцевый генератор на частоту 32768Гц. Для измерения температуры применён термодатчик DS18b20 (IC1). Используются два канала встроенного в МК АЦП. Один из них служит для измерения уровня освещённости с помощью фоторезистора LDR1 и делителя R8R11. Данные об освещённости используются для регулировки яркости индикатора (в темноте индикатор имеет низкую яркость, на свету - высокую). Второй канал АЦП используется для опроса клавиатуры, состоящей из трёх кнопок S1-S3. Кнопки подключены так, что при замыкании любой из них резисторный делитель R7R9R10 выдаёт на вход АЦП напряжение, зависящее от того, какая кнопка нажата. Такое решение применено из-за нехватки выводов МК. Ключ на транзисторе VT1 служит для управления звуковым излучателем со встроенным генератором BZ1, воспроизводящим сигнал будильника. Наконец, батарейка Bat1 питает микросхему IC2 при отключении питания часов, что позволяет часам продолжать считать время и не сбиваться. Конструкция и детали Как было сказано выше, часы собраны на четырёх (на самом деле, пяти) односторонних печатных платах. Их чертежи представлены ниже, а скачать файлы в формате Sprint Layout 6.0 можно в низу страницы. В верхнем ряду на чертеже расположены (слева направо): правая вертикальная плата, левая вертикальная плата, плата для выносного термодатчика DS18b20 в корпус SO-8. В центре - верхняя горизонтальная плата, в самом низу - нижняя горизонтальная плата. На последней присутствуют две перемычки (изображены красным). На схеме часов (см. выше) цветными пунктирными линиями обозначено, на какой плате расположены данные детали. Например, резистор R2 расположен на плате термодатчика, IC2 и IC3 находятся на верхней горизонтальной ПП, а детали, не попавшие ни в одну цветную область (например, VD1, C12, R8) - на нижней горизонтальной ПП. Почти все детали применены в корпусах для поверхностного монтажа (SMD). Обратите внимание: нумерация выводов микроконтроллера IC3 на схеме справедлива только для МК в корпусе TQFP-32. Все резисторы, кроме R33, R34 - типоразмера 0805. R33, R34 - выводные мощностью 1Вт. Все неполярные конденсаторы - керамические SMD типоразмера 0805. Полярные конденсаторы, кроме C9, - танталовые в корпусах для поверхностного монтажа. Их типоразмеры и напряжения указаны на схеме. Конденсатор C9 - выводной электролитический, на ПП расположен горизонтально для экономии места по высоте. Транзисторы, кроме VT10 и VT13, а также диодная сборка VD2 - в корпусе SOT-23, а VT10 и VT13 - в корпусе TO-92. Все транзисторы можно заменить на аналогичные маломощные соответствующей проводимости с напряжением Uкэ не менее 40В и током коллектора Iк не менее 100мА. Все стабилитроны - импортные маломощные 0,5Вт, типа BZX79C. Стабилизаторы VR1 и VR2 - в корпусе D-Pak. Диодный мост VDS1 - в круглом корпусе. Разъём J1 - аудио-разъём 3.5мм, гнездо применено для монтажа на ПП. Разъём питания J2 - гнездо 5,5/2,1мм, также для монтажа на ПП. S1-S3 - стандартные тактовые кнопки, с минимальной высотой штока (0,8мм). Они установлены на левой ПП со стороны проводников. Батарейка резервного питания Bat1 установлена в горизонтальный держатель для монтажа на ПП. Трансформатор T1 изготовлен на изолированном ферритовом кольце R20x10x5 проницаемостью 2100, данные для его намотки даны на схеме (например, запись "w1 - 2x7t d=0.5mm" следует читать так: обмотка номер 1 ("w1") состоит из двух полуобмоток ("2x") по 7 витков каждая ("7t") и намотана проводом диаметром 0,5мм ("d=0.5mm")). Половинки обмоток можно мотать как по отдельности, так и сложенным вдвое проводом (предпочтительнее). Следует обратить внимание на фазировку обмоток, а также на то, что для экономии места на ПП некоторые выводы трансформатора припаиваются в отверстия, находящиеся в "дырке от бублика". Трансформатор следует мотать так, чтобы выводы обмоток не создали лишних витков при установке трансформатора на ПП. Горизонтальные платы соединяются с помощью штыревых разъёмов PLS/PBS с шагом 2,54мм, вертикальные платы присоединяются к верхней разъёмами PBD (двухрядное гнездо) и PLDR (двухрядные угловые штыри). Эти разъёмы также служат единственными элементами крепления вертикальных плат. Разъём для внутрисхемного программирования МК установлен на левой ПП. Между горизонтальными платами установлены 4 резьбовые стойки высотой 12мм, а под нижней платой находятся 4 стойки высотой 6мм, выполняющие роль ножек. Сборка и настройка Ниже приведены монтажные схемы для обеих сторон печатных плат. Верхняя сторона (компонентов): Нижняя сторона (проводников): На монтажной схеме верхней стороны нижней ПП условно обозначены выводы трансформатора. Каждое обозначение имеет вид "wxy", где x - номер обмотки (цифра от 1 до 4), а y - буква s, c, или e - начало (start), середина (center) или конец (end) обмотки соответственно. Начала обмоток обозначены на схеме точкой. Например, "w4s" - это начало четвёртой обмотки, то есть вывод трансформатора, подключающийся к резистору R33. При изготовлении печатной платы в домашних условиях распечатывать на принтере следует рисунок дорожек ПП, доступный на второй вкладке в нижней части окна программы Sprint Layout 6.0: От рисунка на первой вкладке он отличается наличием контуров плат на слое проводников и диаметрами отверстий, удобными для центровки сверла. При сборке особое внимание следует уделить индикатору. На его выводы (предварительно выпрямленные) следует перед установкой на ПП надеть отрезки тонкого второпластового кембрика длиной 12-13мм, а на "сосок" ("штенгель"), находящийся с другой стороны лампы - короткий отрезок ПВХ-кембрика подходящего диаметра. Он нужен для предотвращения ударов индикатора об левую ПП, в центре которой находится отверстие, фиксирующее штенгель. Резисторы R33 и R34 изначально следует установить номиналом 10Ом каждый. Однорядные штыревые разъёмы на верхней ПП устанавливаются со стороны проводников. Для того, чтобы их припаять, нужно сдвинуть пластмассовую "обойму" к тем концам штырей, которые вставляются в гнездо. После пайки разъёмов "обойму" нужно вернуть на прежнее место. После припаивания всех компонентов следует отмыть платы от флюса, особенно тщательно - около микросхемы RTC (IC2) и проводников от МК к транзисторным ключам и к индикатору. К плате термодатчика припаивается экранированный двухжильный кабель (т.н. "микрофонный") длиной 15-30см, на другом конце которого устанавливается штекер 3,5мм. Плата термодатчика после сборки и проверки работоспособности (об этом ниже) обтягивается термоусадочной трубкой подходящего диаметра. Фото всех собранных плат ниже: Перед сборкой всех плат вместе следует сначала убедиться в работоспособности стабилизаторов и преобразователя напряжения. Для этого нужно подать напряжение 12-15В на нижнюю плату (только на неё, без подключенных остальных узлов). Далее следует убедиться в том, что необходимые напряжения присуствуют на выходах стабилизатора +5В и преобразователя напряжения. Напряжение накала следует измерять среднеквадратическим вольтметром (высокочастотный прямоугольный сигнал), или (лучше) осциллографом прямо на выводах трансформатора. Оно должно составлять примерно 2,5-2,6В. Подстроить напряжения на выходе преобразователя можно изменением числа витков во вторичных обмотках трансформатора (анодное напряжение) или подбором стабилитрона VD1 (именно для этого применён стабилизатор на 5В вместе со стабилитроном). Далее следует соединить вместе все платы, отключив предварительно питание. Теперь можно измерить напряжение накала непосредственно на выводах индикатора (осциллографом). Подбором резисторов R33 и R34 его следует установить около 2,4В. Номиналы этих резисторов должны быть равны! Примечание: при подключении накала индикатора напряжение на выходе преобразователя может сильно упасть, т.к. произойдёт срыв генерации. В этом случае нужно добиться нормальной работы преобразователя путём подбора конденсатора C15. Следует попробовать в первую очередь номинал 10нФ (конденсатор в этом случае используется не танталовый, а керамический выводной или SMD подходящего типоразмера), если преобразователь всё ещё не работает правильно - увеличивать номинал до тех пор, пока не будет найден нужный. Например, последовательность подбора может быть такой: 10нФ, 47нФ, 100нФ, 470нФ, 1мкФ, 4,7мкФ, 10мкФ, 15мкФ. После настройки преобразователя следует подключить программатор и запрограммировать микроконтроллер (файл прошивки - в низу страницы). Фьюз-биты приведины ниже ("галочка" - запрограммировано, т.е. лог. 0): Скорее всего, часы заработают сразу. Осталось только провести настройку измерения уровня освещённости. Для этого нужно отключить источник питания от часов, подождать 10-20 секунд, нажать кнопку "OK" и, не отпуская кнопку, включить часы. На индикаторе отобразится надпись "LUM SET", т.е. "установка яркости". После отпускания кнопки в первом (самом левом) разряде загорится нижний сегмент. На индикаторе будут два числа: первое - значение АЦП по входу измерения освещённости, а второе (оно будет мигать) - значение яркости индикатора. Первое число должно изменяться при изменении освещённости. Далее следует закрыть окно фоторезистора чем-нибуть непрозрачным и установить кнопками "+" и "-" значение яркости индикатора, соответствующее полной темноте. Теперь нужно нажать кнопку "OK" снова (значение АЦП для минимальной яркости сохранится только в момент нажатия кнопки, поэтому окно фоторезистора нужно держать при этом закрытым). На индикаторе снова будут два числа, только теперь в первом разряде будет гореть верхний сегмент. В этом режиме следует установить яркость при максимальной освещённости, например, посветив на фоторезистор фонариком. Кнопку "OK" также следует нажать, не убирая фонарика. Если данные, полученные с АЦП, корректны ("верхнее" значение больше "нижнего"), они сохранятся в энергонезависимой памяти МК (EEPROM), на индикаторе отобразится надпись "Saved", и часы перейдут в рабочий режим. Если же по каким-то причинам значения окажутся неверными, отобразится "Bad ADC", и данные не сохранятся. В этом случае следует повторить процесс настройки с другими уровнями освещённости. Примечание: если функция регулировки яркости не требуется, можно установить значения яркости равными друг другу. Тогда яркость будут всегда равна выбранному числу. При этом, всё равно, нужно обеспечить уровень освещённости при установке "нижнего" уровня яркости ниже, чем при установке "верхнего", иначе значения не сохранятся. Управление часами и их функции Несмотря на то, что описываемое устройство названо просто "часами", у него есть дополнительные функции помимо отображения времени. Во-первых, в часах есть календарь. Учитывается различное количество дней в месяцах, а также високосные годы. Текущая дата отображается при нажатии кнопки "OK" в режиме индикации времени. Во-вторых, часы могут измерять температуру. Она отображается вместе с датой. В-третьих, у часов есть функция будильника с повтором. Индикатором активного будильника является точка служебного разряда индикатора. При срабатывании будильника его можно выключить нажатием любой кнопки. При этом при нажатии кнопки "OK" будильник выключится до следующего совпадения текущего времени с установленным, а при нажатии любой другой кнопки он снова сработает спустя 2-3 минуты. Наконец, чтобы на часы было интересно смотреть, есть визуальные эффекты индикации. При желании их можно отключить. Ниже фото собранных и работающих часов: Вход в режим установки будильника производится долгим нажатием кнопки "-" до появления на индикаторе надписи "Set Alm" (Set Alarm), а чтобы установить время, дату и другие параметры, нужно нажать и держать кнопку "+" до появления надписи "Settings". Навигация по меню часов (Settings) осуществляется естественным образом - кнопки "+" и "-" - выбор пункта, кнопка "OK" - переход в соответствующее подменю. При изменении параметров (например, при установке времени и даты) кнопка "OK" переключает параметр при коротком нажатии, кнопки "+" и "-" его изменяют. При долгом удержании кнопок "+" и "-" скорость изменения значения возрастает. Если нажать кнопку "OK" и держать её, на индикаторе появится надпись "Quit". При отпускании после этого кнопки "OK" часы выйдут из режима изменения параметров обратно к соответвующему пункту меню. Ниже видео работы часов, на котором показаны их возможности и структура меню: На этом всё. Удачи в сборке! Список изменений и дополнений 27.04.2016
26.05.2016
Файлы: Все вопросы в Форум.
Эти статьи вам тоже могут пригодиться: |
|
|||||||||||||||
![]() |
![]() |


![]() |
||||
|
|
||||






































