![]() |
![]() |
|||||||||
Диммер К145АП2...на постоянном токе?
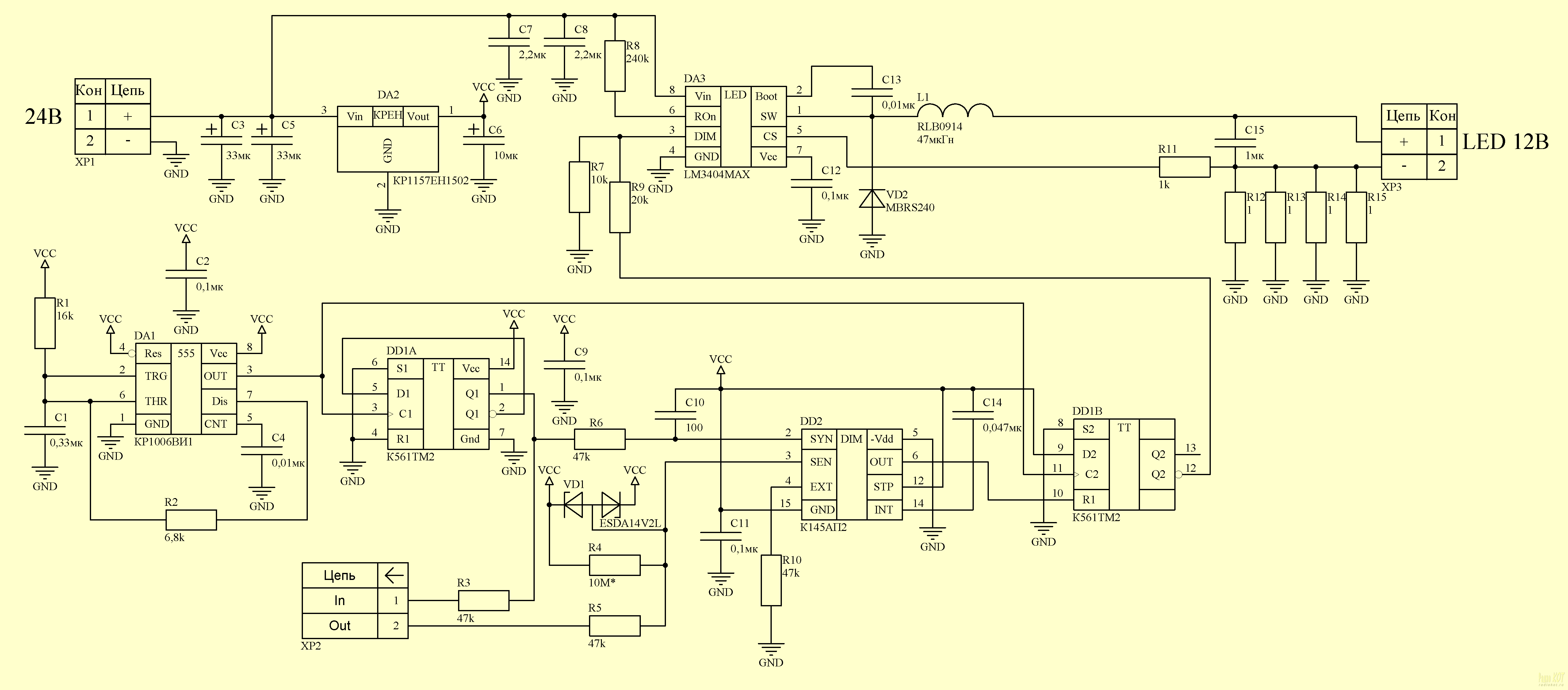
Автор: ejsanyo Приветствую любителей "ретро-схемотехники". А помните ли вы старые советские сенсорные выключатели? Те самые, в которых не надо было щёлкать рубильником, чтобы включить свет. Надо было коснуться специального металлического контакта на корпусе устройства. Например, были популярны коробочки под торговой маркой ВС-В "Сезам" на рассыпухе 561-й логики. Однако выпускались советской промышленностью и более современные изделия. Основой которых, как вы уже догадываетесь, был тот самый легендарный чип К145АП2 из заголовка статьи. Выпускался чип не менее легендарным ленинградским заводом "Светлана", который, собственно, и делал на его основе свои сенсорные регуляторы освещённости серии РОС и...какие-то ещё. Многие радиолюбители со стажем имели однажды с ним дело. Однако моё знакомство с данным чипом началось вот с такого, уже безымянного на тот момент устройства для установки в типовое посадочное место выключателя. В то время возможности устройства могли вызвать удивление: оно умело не просто включать/выключать свет, а регулировать яркость свечения лампочки при длительном касании, причём делало это плавно, словно аналоговая схема. Более того, оно помнило выставленную настройку при последующем включении света, по крайней мере, если в сети не пропадало электричество. По наличию симистора и пузатого фильтрующего дросселя, конечно, можно было догадаться, что чип осуществляет фазоимпульсное регулирование, однако было совершенно непонятно, как это всё работает?! Но вот, пришёл новый век, а вместе с ним - всеобщая доступность информации. И тогда, наконец, тайна К145АП2 была раскрыта: что никакой "аналоговой магии" в ней нет, а весь алгоритм реализуется весьма сложной, для своего времени, цифровой схемотехникой на основе счётчиков и цифровых компараторов. Да и сам чип, как оказалось, не оригинальной разработки, а скопирован с древнего S576B от Siemens, вероятно, первого однокристального устройства подобного назначения. Вообще, в линейке S576 было несколько вариантов исполнений, с разными алгоритмами регулировки яркости, и даже без неё. Но наши предпочли скопировать только наиболее функциональный из них. Хотя копия всё же не идентична: S576 был в корпусе DIP-8, а "Светлана" почему-то использовала 238.16-2 aka советский DIP-16, задействовав в нём лишь половину выводов! При том, что 2101.8-2 в СССР уже был освоен. Зачем так было делать, непонятно. Надо отдать должное советским немецким разработчикам: несмотря на использование толстенного техпроцесса и неэкономичной логики с p-МОП транзисторами им даже удалось запихнуть на кристалл умножитель частоты сетевого напряжения с ФАПЧ, чтобы обеспечить полностью цифровое формирование короткого импульса, отпирающего симистор, причём в обоих полупериодах синусоиды, и при этом уложиться по току потребления в пару миллиампер! Увы, в наше время "Светлана" - словно "кот Шрёдингера", то ли ещё существует, то ли уже давно нет. Но её наследие по прежнему присутствует в наших сердцах ассортименте продавцов. Но вот вопрос: есть ли в это смысл, в 21 веке? Насколько оправдано, или хотя бы возможно какое-либо практическое применение К145АП2 в устройствах более современных, чем уходящих в историю светильниках с "лампочками Ильича"? Что-ж, попробуем разобраться! Что нам в новом веке хотелось бы иметь для регулировки яркости какого-нибудь типичного супер-эффективного светодиодного освещения? Ну конечно, практически любой светодиодный драйвер имеет вход для подачи на него "диммирующего" сигнала в виде ШИМ-импульсов! По сути, такой вход включает/выключает подачу тока на светодиоды. Если это делать достаточно быстро - визуально яркость освещения будет определяться средней за период. Вот бы нам превратить в такой вот ШИМ-сигнал выходные импульсы чипа? Кроме того, возможно ли как-то заставить К145АП2 работать автономно, без непосредственной связи с сетевым напряжением? Да и пользователю устройства так будет безопаснее. А попробуем-ка затактировать чип от местного тактового генератора прямоугольных импульсов, вместо сети! Ещё раз пролистав исследование коллег-любителей, да и сименсовскмй даташит, нетрудно убедиться, что препятствий для этого нет, всё равно в недрах чипа по входу опорной частоты скрывается ограничитель импульсов, обрубающий синусоиду почти до меандра. А значит, и обычной цифровой генератор меандра нам подойдёт, лишь бы частота была допустимых границах. Возьмём схему типичного светодиодного драйвера и дорисуем к нему остаток совы всё остальное: Как нас предки учили, "танцуем от питания": в качестве которого в данном случае возьмём какой-нибудь внешний блок питания на постоянных 24 вольта. Ведь понижать напряжение, как правило, проще, чем повышать. И действительно, тут же его понизим и застабилизируем до 15В при помощи DA2 типа 78L15, КР1157ЕН1502 чтобы запитать К145АП2 и остальную логику. Таким образом, для питания нам подойдёт даже нестабилизированный источник на основе трансформатора или даже аккумуляторная батарея. Источником первичной тактовой частоты, как видно, работает старый добрый таймер NE555 КР1006ВИ1, включенный по более-менее типичной схеме. Он формирует сигнал, близкий по форме к меандру и частотой около 120 Гц. Почему именно 120? Вы же помните, что К145АП2 формирует отпирающие импульсы для обоих полупериодов синусоиды? А это в 2 раза выше по частоте. Но синхронизироваться чип должен всё же основной частотой сети, поэтому далее мы поделим тактовый сигнал на 2 при помощи классического D-триггера DD1A CD4013A К561ТМ2, и уже эту частоту зальём на вход синхронизации. Повышенную частоту как в американской розетке мы берём, исходя из соображений получить частоту ШИМ сигнала повыше, насколько это возможно, чтобы снизить заметность мерцания света. Испытания, по крайней мере, моих экземпляров К145АП2 показали, что они устойчиво работают при синхронизации частотой примерно до 80 Гц. А далее, начинаются сбои и пропуски выходных импульсов. Цепочка R6 C10 здесь скорее "на всякий случай", для фильтрации случайных помех, тогда как в штатной схеме без аналогичной фильтрации синхронизация, скорее всего, вообще работать не будет. Поскольку в нашем распоряжении только положительное напряжение питания, но для К145АП2, по классике p-МОП, требуется отрицательное, просто возьмём и переставим местами питание и землю, как мы это уже делали однажды. Немного забегая вперёд, замечу, что и в данном случае этот финт работает нормально. А дальше пришло время сделать, собственно, сенсор - сделать так, чтобы К145АП2 почувствовал наши нежные ласковые касания. Поскольку мы делаем просто сенсорный регулятор, пока не будем экспериментировать с дополнительными входами EXT и STP "Угомон", задействуем только основной SEN. И тут...вскрывается первая проблема архитектуры чипа: его сенсорный вход имеет весьма высокий порог срабатывания, порядка 7...8 вольт. Это сделано из расчёта на штатную схему включения, где позволяет, в том числе, отсеивать часть помех. Вспомним, что в штатной схеме прикоснувшийся палец, подключенный к человеку, работает как антенна, принимающая электромагнитные наводки питающей сети. Разумеется, растянутой по всей квартире проводке, запитанной могучим сигналом 230 220В, не составляло труда навести на вашу тушку ЭДС даже большей амплитуды! Но даже тут были нюансы, приходилось подключать регулятор с определённой фазировкой, иначе он мог терять чувствительность. У нас же амплитуда синхросигнала после делителя, очевидно, не превышает жалких 15 вольт, которые неспособны создать достаточную для срабатывания наводку через емкостную связь "по воздуху", как я ни пытался. Ставить усилитель импульсов на несколько сотен вольт?!!...нет, пожалуй, лучше пойдём другим путём, отказавшись от емкостной связи в пользу простейшего резистивного датчика. Для этого возьмём кусок фольгированного текстолита и нарисуем на нём профиль из перекрывающихся линий, наподобие как в кнопках вашего джойстика от "Денди", или пульта от телевизора, примерно как-то так: Ладно, на самом деле я линий сделал побольше. Но сути это не меняет. Включим его между источником синхронизации и входом чипа через пины XP2. Опыт показал, что если потрогать между линиями моим пальцем средней мозолистости, сопротивление падает примерно до 2 МОм, чего вполне достаточно для чёткого срабатывания. Очевидно, что стабильность работы такого датчика сильно зависит от засаленности чистоты его контактов, в запущенных случаях возможны ложные срабатывания. Чувствительность, в случае чего, можно загрубить, снижая сопротивление R4. Также доподлинно неизвестно, насколько хорошо защищён вход чипа от статического электричества, в Интернете бродят лишь различные догадки. Поэтому не будем рисковать, отсвечивая "голым" входом наружу, и прикроем его современным буржуйским TVS-диодом на 14В, который в сочетании с токоограничивающим резистором R5 спасёт вход от пробоя. Входы EXT и STP, как уже говорилось, не задействованы и зафиксированы в неактивном состоянии. C14 стоит в фильтре обратной связи ФАПЧ, и при работе на нём, понятное дело, шевелится какое-то напряжение. При попытке его измерить, из-за посторонних наводок начитает уже шевелиться период выходных импульсов. Оставшуюся работу по превращения коротких импульсов в "нормальный" ШИМ берёт на себя второй триггер DD1B. Принцип тут прост: в каждом полупериоде он выставляется в 1 положительными перепадами первичного сигнала, а сбрасывается в ноль - выходным импульсом К145АП2. В норме чем этот импульс меньше сдвинут относительно начала полупериода, тем выше выставлена яркость, так что у нас получается "инвертированный ШИМ". Проинвертируем его назад, сняв сигнал с инверсного выхода триггера. Делитель R7, R9 снижает выходные 15В до приемлемых для драйвера 5В. Но прежде чем мы перейдём в следующую эпоху к светодиодному драйверу, посмотрим на осциллограммы. Это у нас выходной импульс К145АП2 относительно первичного тактового сигнала: Разрядность внутренних счётчиков ни в сименсовских, ни тем более в российских источниках, к сожалению, не раскрывается, но временной сдвиг импульса действительо меняется очень плавно, дискретность на глаз не заметна. А это - ШИМ на инверсном выходе DD1B: В момент после подачи питания эти сигналы отсутствуют - диммер по умолчанию выключен. Коротким движением касаемся сенсора, и выход включается. Зажимаем - и видим, как ШИМ "ползёт" от максимального коэффициента заполнения к минимальному, а потом обратно. А теперь, наконец, расскажем про драйвер, в качестве которого мы взяли LM3404MAX TURBO PRO от знаменитой корпорации TI NS. Это уже довольно старая разработка, тем не менее, надёжная и обладающая прекрасными характеристиками даже для нашего времени. Чип включен по более-менее типовой схеме, и по честному, расчёт номиналов элементов этой схемы весьма непрост. Но всё меняется, когда удаётся найти хороший онлайн-калькулятор! Кроме того, расчёт ведётся не просто так, а под параметры конкретной сборки светодиодов. А это значит, что со светодиодами нам придётся определиться заранее, уже на этом этапе. Выбор пал на 10-ваттную сбоку TDS-P010LAQ17. Соответственно, взяв за основу падение напряжения в районе 12В и ток чуть менее 1А, подгоняем в калькуляторе рабочую частоту, чтобы получить значения сопротивлений и индуктивности, близкие к стандартному ряду. Дроссель взят с запасом по току, на 1,6А. R11 тоже не обязателен и стоит просто, чтобы вход не торчал без ограничения тока на длинные провода. Все конденсаторы в схеме - керамика и тантал, дорого-богато! И вот, вроде у нас всё готово, пытаемся "вместе со всем этим взлететь", и...действительно, всё работает, но вскрывается вторая проблема архитектуры К145АП2, которая несколько огорчает: Во-первых, регулировка коэффициента заполнения ШИМ не очень-то широкая, от 20 до 80%, или даже уже. Причём ограничение с верхней границей это, скорее, обосновано самой штатной схемой включения, когда регулятор питается от тех же двух проводов, которые перемыкает - ведь если вход почти постоянно будет шунтирован симистором, откуда брать питание для чипа? Но из-за этого максимальный средний ток через светодиод получается ниже настроенного - по показаниям амперметра примерно 760 мА. Нижнюю границу, видимо, оставили, чтобы не гасить лампочку в ноль - иначе было бы непонятно, включена она, или нет. С лампочкой накаливания, вероятно, это была бы очень незначительная яркость, но вот с эффективным современным светодиодом...да, всё-таки довольно много. Поэтому регулировка яркости получилась не очень-то и глубокой. А во вторых, регулировка коэффициента заполнения ШИМ происходит линейно. И это действительно так, и видно по осциллографу. Но проблема вся в том, что у зрения, по крайней мере, судя по ощущениям, закон восприятия яркости не линейный, а логарифмический! На низких уровнях яркости её приращение на один и тот же шаг воспринимается резче, чем на высоких. Из-за чего визуально кажется, что яркость регулируется очень нелинейно. Думаю, вы и сами наблюдали такой эффект с различного рода ШИМ-мигалками на микроконтроллерах в различной бытовой аппаратуре, когда кажется, что светодиод мерцает не плавно, как (наверно) задумывали авторы, а резко, с грубыми переходами через минимум яркости. Но если в случае к контроллером можно сделать программную коррекцию, то на К145АП2 ситуацию, скорее всего, уже не исправить, по крайней мере, простыми и очевидными методами. Забавный момент: в оригинальной документации S576 говорится о некой "линейной, физиологически адаптированной" характеристике регулировки. Скорее всего, роль здесь играет характеристика фазоимпульсного регулирования оригинальной схемы, имеющая по энергии тоже нелинейную, но квадратичную зависимость?..если вы знаете больше об этом, поправьте в комментариях. В результате одна нелинейная зависимость "физиологически" компенсирует другую. Определённую роль, быть может, играет также характеристика светоотдачи ламп накаливания, которая также наверняка нелинейна. Тем не менее, раз уж схема как-то работает, скажем пару слов о конструкции: Чтобы сделать "дубайскую лампочку" хорошее охлаждение светодиодной сборки, посадим её на массивный радиатор AB8740.2. Возьмём светильник ПСХ НБП белорусского производства. В отличие от его советского предка, сделан он, конечно, из мягкого полиэтилена, хорошо хоть колпак по прежнему стеклянный. Выкинем из него патрон и отражатель из консервной жестянки, нам это не понадобится. А дальше как-нибудь винтами прикрутим в него светодиод с радиатором. И так сойдёт! Для пущего охлаждения, насверлим по периметру корпуса отверстий, превратив заявленный IP53 в IP20. Плата с драйвером и диммером вставлена в корпус...уже не помню модель, какая-то от Gainta. Размеры платы 78x70 мм. Проект платы в Altium Designer 10, как всегда, прилагается в конце статьи. И в заключение, заострю ваше внимание на том, что все входы и даже выходы К145АП2 имеют высокое сопротивление! Поэтому при пайке избегайте использования флюсов, которые дают заметную утечку сопротивления (например, ТТ). После пайки рекомендуется тщательно обезжирить плату и покрыть хорошим электроизоляционным лаком (например, Plastik-71).
Файлы: Все вопросы в Форум.
|
|
|||||||||
![]() |
![]() |


![]() |
||||
|
|
||||












