РадиоКот :: Термодатчик с интервальной шкалой
Например TDA7294

Эиком - электронные компоненты и радиодетали
РадиоКот >Схемы >Аналоговые схемы >Измерения >

Теги статьи: Добавить тег

Термодатчик с интервальной шкалой

Автор: Sobiratel_sxem
Опубликовано 30.12.2025
Создано при помощи КотоРед.

     Добрый день, уважаемые радиолюбители.
     Продолжая разговор о конструкциях для начинающих, сегодня мы поговорим с вами о четырнадцатой конструкции – термодатчике с интервальной шкалой. Данная конструкция относится к конструкциям средней сложности.
     Итак, схема электрическая принципиальная термодатчика приведена на рисунке ниже. Рассмотрим кратко принцип её работы.

     В основе конструкции термодатчика лежит высокоточный аналоговый датчик температуры D1 типа TMP36GT9Z. Отличительной особенностью датчика является линейная зависимость выходного напряжения от температуры в широком диапазоне рабочих температур.
     Производителем выпускается серия из 3 похожих между собой датчиков: TMP35, TMP36, TMP37. Данные датчики отличаются выходным напряжением и диапазоном рабочих температур. Зависимость выходного напряжения от температуры представлена на графиках ниже [5].

     По представленному графику хорошо видно, что термодатчик TMP36 обладает наиболее широким диапазоном рабочих температур: от -40 до +125 градусов Цельсия. При этом выходное напряжение датчика линейно изменяется от 100 мВ до 1.7 Вольта.
     С выхода датчика температуры напряжение поступает на вход неинвертирующего усилителя, выполненного на операционном усилителе DA3.1. Коэффициент усиления усилителя зависит от соотношения резисторов R8 к R6 и при указанных на схеме номиналах примерно равен 4.
     Кроме того, резистор R6 в совокупности с конденсатором С5 выполняют роль фильтра нижних частот с частотой среза около 550 Гц. Данный фильтр необходим для защиты входа усилителя от высокочастотных помех различной природы (особенно это актуально при использовании выносного датчика).
     Конденсатор С6 в совокупности с резистором обратной связи R8 также образуют фильтр нижних частот с частотой среза около 550 Гц, включённый в цепь отрицательной обратной связи усилителя. Фактически данный фильтр определяет ширину полосы пропускания усилителя сверху.
     На микросхеме DA2 реализован виртуальный источник питания напряжением 4 вольта. Он необходим для сдвига уровня напряжения на инвертирующем входе операционного усилителя DA3.1. Изначально операционный усилитель DA3.1 рассчитан на работу с полноценным двухполярным источником питания. При однополярном питании без цепей сдвига уровня невозможно корректное усиление сигналов, находящихся вблизи 0 вольт. Фактически такое включение для операционного усилителя эквивалентно применению отрицательного источника питания с напряжением -4 вольта т.е. для операционного усилителя напряжения питания +12 вольт / 0 вольт (общий провод) как бы превращаются в напряжения питания +8 вольт / -4 вольта, но уже относительно выхода нашего виртуального источника питания. В общем-то это типовой подход [1,2].
     Обратите внимание, что и выходное напряжение датчика температуры D1 также формируется относительно выхода виртуального источника питания т.к. именно сюда подключён общий провод питания датчика. Это позволяет исключить необходимость дополнительного согласования диапазона выходных напряжений датчика D1 с диапазоном входных напряжений усилителя DA3.1.
     Кроме того, следует отметить, что напряжение на выходе усилителя DA3.1, измеренное относительно общего провода схемы, будет сдвинуто ровно на величину выходного напряжения виртуального источника питания т.е. оно будет изменяться не относительно 0 вольт, а относительно напряжения +4 Вольта. Это напрямую вытекает из принципа работы операционного усилителя. В общем-то тем, кто хотя бы раз подключал усилитель, рассчитанный на работу с двухполярным источником питания к однополярному источнику питания это всё известно, но для начинающих радиолюбителей считаю полезным ещё раз обратить на это внимание [1,2].
     С выхода неинвертирующего усилителя сигнал поступает на вход буферного усилителя, выполненного на операционном усилителе DA3.2 по схеме повторителя сигнала. Буферный усилитель необходим для согласования выходного сопротивления неинвертирующего усилителя с входным сопротивлением блока индикации, выполненного на микросхеме DD1. Принцип работы такого блока индикации мы подробно рассматривали в статье «Логарифмический индикатор уровня» [3].
     Стабилизатор DA1 – дополнительный стабилизатор напряжения питания датчика температуры D1. Данный стабилизатор в совокупности с виртуальным источником питания на микросхеме DA2 стабилизируют рабочее напряжение датчика температуры на уровне 5 вольт т.к. выходное напряжение стабилизатора напряжения равно 9 Вольт, а выходное напряжение виртуального источника питания равно 4 вольта. Датчик температуры D1 и виртуальный источник напряжения на микросхеме DA2 по постоянному току включены последовательно и подключены к выходу стабилизатора напряжения на микросхеме DA1. Соответственно разность потенциалов ровно 5 вольт для питания датчика температуры. Как раз то, что нужно!
     Выключатель S2 – выключатель напряжения питания.
     Конденсаторы С3, С4, С7, С8 – емкостной фильтр входного и выходного напряжений стабилизатора DA1.
     Конденсатор С2 – дополнительный фильтр выходного напряжения виртуального источника питания.
     Делитель напряжения R1/R2 задаёт нижний порог рабочего диапазона блока индикации на микросхеме DD1.
     Настройка датчика температуры не представляет сложности – необходимо только подбором резисторов выставить указанные в контрольных точках напряжения: резисторами делителя R1/R2 4.8 вольта; резисторами делителя R9/R10 8 вольт. На этом настройку можно считать законченной.
     В подборке фото ниже представлен внешний вид собранного датчика температуры при проведении испытаний.

    А на фото далее представлен внешний вид изготовленной печатной платы датчика температуры.

     После настройки датчика был проведён контрольный запуск, показанный на видео ниже.

     По представленному видео хорошо видно, что датчик работает исправно. Рабочий диапазон температур термодатчика при указанных на схеме номиналах составляет от -25 до +50 градусов Цельсия с шагом 7.5 градусов Цельсия.
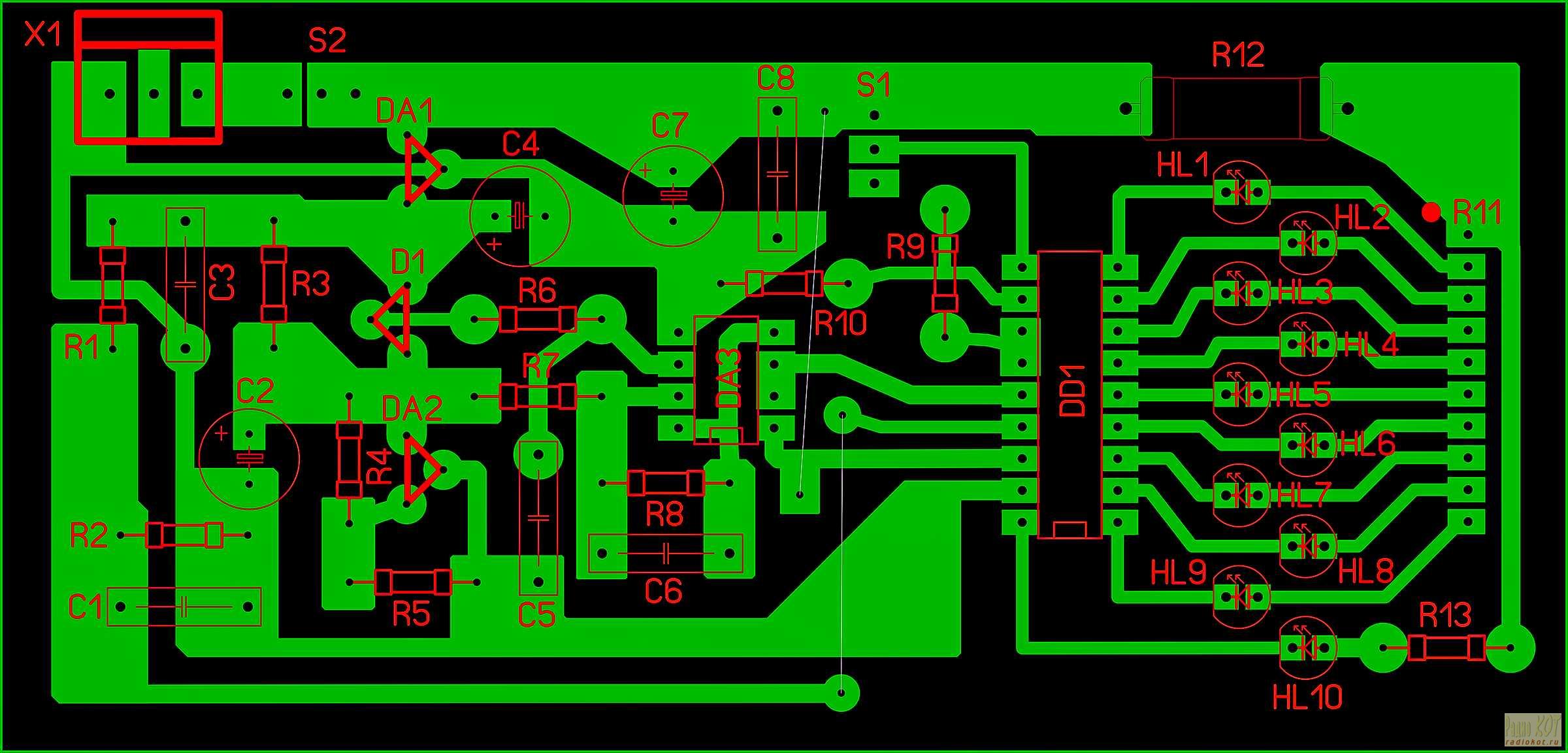
     В подборке рисунков далее представлен сборочный чертёж печатного узла описываемого датчика температуры (на первом рисунке – с проводящим рисунком, на втором и третьем рисунках указано только расположение компонентов схемы).

     Тут следует отметить, что компоненты устанавливаются с обратной стороны от проводящего рисунка. При этом сборочный чертеж выполнен так, если бы мы смотрели на печатный узел как раз со стороны проводящего рисунка. Это необходимо учитывать при установке микросхем, светодиодов, а также полярных конденсаторов.
     В файле 01.zip представлен сборочный чертеж печатного узла в формате Sprint Layout 6, а также схема электрическая принципиальная в формате SPlan для возможности самостоятельного изготовления устройства.
     В качестве возможных улучшений описанного термодатчика можно предложить:
     1. Делитель напряжения R1/R2 заменить на последовательное соединение постоянного и переменного резисторов, включенных относительно общего провода, как это было реализовано в «логарифмическом индикаторе уровня». При этом появится возможность простой и достаточно точной установки нижнего порога блока индикации. Суммарное сопротивление постоянного и переменного резисторов должно быть примерно равно 15 кОм (при среднем положении движка переменного резистора). Таким образом можно установить последовательно постоянный резистор сопротивлением 12 кОм и переменный резистор сопротивлением 5.1 кОм.
     2. Рабочий диапазон датчика температуры можно расширить, если пересчитать верхний и нижний пороговые уровни блока индикации, а также необходимый коэффициент усиления неинвертирующего усилителя DA3.1. Кроме того, можно уменьшить шаг индикации, включив 2-3 микросхемы LM3914 каскодно.
     3. В качестве унификации конструкции можно предложить использовать выносной датчик температуры. При этом сигнальный провод для соединения датчика температуры с остальной схемой должен быть хорошо экранирован.
     А на этом на сегодня всё. С уважением, Андрей.


Список использованной литературы:

1. Хоровиц П., Хилл У. Искусство схемотехники: В 3-х томах/ Пер. с англ.: Б. Н. Бронина, И. И. Короткевич, А. И. Коротова и др. — Изд. 4-е, переработанное и дополненное. — М.: Мир, 1993
2. Титце У., Шенк К. Полупроводниковая схемотехника: Справочное руководство / Перевод с нем. под ред. д-ра техн. наук А. Г. Алексенко. — М.: Мир, 1982. — 512 с.
3. Логарифмический индикатор уровня
4. Видео с испытаний термодатчика
5. TMP35/TMP36/TMP37, справочные данные

 


Файлы:
01.zip


Все вопросы в Форум.




Как вам эта статья?

Заработало ли это устройство у вас?

6 1 0